Go to JCI Insight
  • About
  • Editors
  • Consulting Editors
  • For authors
  • Publication ethics
  • Publication alerts by email
  • Advertising
  • Job board
  • Contact
  • Clinical Research and Public Health
  • Current issue
  • Past issues
  • By specialty
    • COVID-19
    • Cardiology
    • Gastroenterology
    • Immunology
    • Metabolism
    • Nephrology
    • Neuroscience
    • Oncology
    • Pulmonology
    • Vascular biology
    • All ...
  • Videos
    • Conversations with Giants in Medicine
    • Video Abstracts
  • Reviews
    • View all reviews ...
    • Clinical innovation and scientific progress in GLP-1 medicine (Nov 2025)
    • Pancreatic Cancer (Jul 2025)
    • Complement Biology and Therapeutics (May 2025)
    • Evolving insights into MASLD and MASH pathogenesis and treatment (Apr 2025)
    • Microbiome in Health and Disease (Feb 2025)
    • Substance Use Disorders (Oct 2024)
    • Clonal Hematopoiesis (Oct 2024)
    • View all review series ...
  • Viewpoint
  • Collections
    • In-Press Preview
    • Clinical Research and Public Health
    • Research Letters
    • Letters to the Editor
    • Editorials
    • Commentaries
    • Editor's notes
    • Reviews
    • Viewpoints
    • 100th anniversary
    • Top read articles

  • Current issue
  • Past issues
  • Specialties
  • Reviews
  • Review series
  • Conversations with Giants in Medicine
  • Video Abstracts
  • In-Press Preview
  • Clinical Research and Public Health
  • Research Letters
  • Letters to the Editor
  • Editorials
  • Commentaries
  • Editor's notes
  • Reviews
  • Viewpoints
  • 100th anniversary
  • Top read articles
  • About
  • Editors
  • Consulting Editors
  • For authors
  • Publication ethics
  • Publication alerts by email
  • Advertising
  • Job board
  • Contact
Clonal expansion of alveolar fibroblast progeny drives pulmonary fibrosis in mouse models
Christopher Molina, Tatsuya Tsukui, Imran S. Khan, Xin Ren, Wenli Qiu, Michael Matthay, Paul Wolters, Dean Sheppard
Christopher Molina, Tatsuya Tsukui, Imran S. Khan, Xin Ren, Wenli Qiu, Michael Matthay, Paul Wolters, Dean Sheppard
View: Text | PDF
Research Article Cell biology Pulmonology

Clonal expansion of alveolar fibroblast progeny drives pulmonary fibrosis in mouse models

  • Text
  • PDF
Abstract

Pulmonary fibrosis (PF) has been called a fibroproliferative disease, yet the functional importance of proliferating fibroblasts to PF has not been systematically examined. In response to alveolar injury, quiescent alveolar fibroblasts differentiate into fibrotic fibroblasts that express high amounts of collagens. However, what role, if any, proliferation plays in the accumulation of fibrotic fibroblasts has remained unclear. Using 5-ethynyl-2′-deoxyuridine (EdU) incorporation, genetic lineage tracing, and single-cell RNA-Seq, we delineated the proliferation dynamics of lung fibroblasts during post-injury fibrogenesis. We found substantial DNA replication in progeny of alveolar fibroblasts in 2 independent models of PF. Lineage labeling revealed clonal expansion of these fibroblast descendants principally in regions of fibrotic remodeling. The transcriptome of proliferating fibroblasts closely resembled that of fibrotic fibroblasts, suggesting that fibroblasts can first differentiate into fibrotic fibroblasts and then proliferate. Genetic ablation of proliferating fibroblasts and selective inhibition of cytokinesis in alveolar fibroblast descendants significantly mitigated PF and rescued lung function. Furthermore, fibroblasts in precision-cut lung slices from human fibrotic lungs exhibited higher proliferation rates than did those in nondiseased lungs. Together, this work establishes fibroblast proliferation as a critical driver of PF and suggests that specifically targeting fibroblast proliferation could be a new therapeutic strategy for fibrotic diseases.

Authors

Christopher Molina, Tatsuya Tsukui, Imran S. Khan, Xin Ren, Wenli Qiu, Michael Matthay, Paul Wolters, Dean Sheppard

×

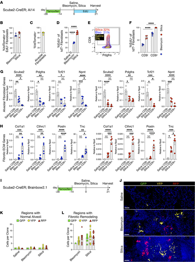
Figure 1

Alveolar fibroblast descendants proliferate in regions of fibrotic remodeling and adopt a profibrotic phenotype.

Options: View larger image (or click on image) Download as PowerPoint
Alveolar fibroblast descendants proliferate in regions of fibrotic remod...
(A) Alveolar fibroblasts in Scube2-CreER/Rosa26-Ai14 mice were labeled with tdTomato via tamoxifen injection, subjected to bleomycin or silica challenge, and then the mice were treated with EdU in the drinking water to label proliferating cells. On day 21, tdTomato+ fibroblasts were quantified and sorted via FACS for qPCR analysis. (B) In bleomycin-treated lungs, 70.3% (± 5.4%) of all lineage-negative fibroblasts that proliferated at least once were tdTomato+, compared with 76.8% (± 9.0%) in silica-treated lungs. (C) In saline-control mice, the labeling efficiency of alveolar fibroblasts by Scube2-CreER was 78.1% (± 3.9%). (D) Analysis revealed that 39.9% (± 2.2%) of tdTomato+ fibroblasts proliferated at least once in bleomycin-treated lungs compared with 79.4% (± 5.7%) in silica-treated lungs and 1.3% (± 0.9%) in saline-control lungs. (E) CD9 upregulation was noted in 20%–30% of tdTomato+ fibroblasts under fibrotic conditions. (F) CD9+tdTomato+ fibroblasts showed higher proliferation rates compared with CD9–tdTomato+ fibroblasts in bleomycin- and silica-treated lungs. (G and H) qPCR of sorted cells showed CD9+ fibroblasts, preferentially downregulated markers of quiescent alveolar fibroblasts (G), and upregulated fibrotic ECM genes (H). (I) Sparse labeling with GFP, YFP, or RFP in Scube2-CreER Rosa26-Brainbow2.1/+ mice enabled tracking of fibroblast clonal expansion. (J–L) Confocal imaging of cleared lung sections from treated mice revealed clonal expansions in fibrotic areas, quantified by cellular density per clone in fibrotic versus normal regions. Scale bars: 50 μm. *P < 0.05, **P < 0.01, ***P < 0.001, and ****P < 0.0001, by 2-way ANOVA (D and F) and 1-way ANOVA (G and H). Data represent the mean ± SEM.

Copyright © 2026 American Society for Clinical Investigation
ISSN: 0021-9738 (print), 1558-8238 (online)

Sign up for email alerts