Go to JCI Insight
  • About
  • Editors
  • Consulting Editors
  • For authors
  • Publication ethics
  • Publication alerts by email
  • Advertising
  • Job board
  • Contact
  • Clinical Research and Public Health
  • Current issue
  • Past issues
  • By specialty
    • COVID-19
    • Cardiology
    • Gastroenterology
    • Immunology
    • Metabolism
    • Nephrology
    • Neuroscience
    • Oncology
    • Pulmonology
    • Vascular biology
    • All ...
  • Videos
    • ASCI Milestone Awards
    • Video Abstracts
    • Conversations with Giants in Medicine
  • Reviews
    • View all reviews ...
    • Clinical innovation and scientific progress in GLP-1 medicine (Nov 2025)
    • Pancreatic Cancer (Jul 2025)
    • Complement Biology and Therapeutics (May 2025)
    • Evolving insights into MASLD and MASH pathogenesis and treatment (Apr 2025)
    • Microbiome in Health and Disease (Feb 2025)
    • Substance Use Disorders (Oct 2024)
    • Clonal Hematopoiesis (Oct 2024)
    • View all review series ...
  • Viewpoint
  • Collections
    • In-Press Preview
    • Clinical Research and Public Health
    • Research Letters
    • Letters to the Editor
    • Editorials
    • Commentaries
    • Editor's notes
    • Reviews
    • Viewpoints
    • 100th anniversary
    • Top read articles

  • Current issue
  • Past issues
  • Specialties
  • Reviews
  • Review series
  • ASCI Milestone Awards
  • Video Abstracts
  • Conversations with Giants in Medicine
  • In-Press Preview
  • Clinical Research and Public Health
  • Research Letters
  • Letters to the Editor
  • Editorials
  • Commentaries
  • Editor's notes
  • Reviews
  • Viewpoints
  • 100th anniversary
  • Top read articles
  • About
  • Editors
  • Consulting Editors
  • For authors
  • Publication ethics
  • Publication alerts by email
  • Advertising
  • Job board
  • Contact
Endoglucanase 2 (Eng2), a shared immunodominant antigen in dimorphic fungi that elicits immunity during infection
Uju J. Okaa, Cleison Ledesma Taira, Lucas dos Santos Dias, Hannah Dobson, Gregory C. Kujoth, Althea Campuzano, E. Jane Homan, George R. Thompson, Chiung-Yu Hung, George S. Deepe Jr, Marcel Wüthrich, Bruce S. Klein
Uju J. Okaa, Cleison Ledesma Taira, Lucas dos Santos Dias, Hannah Dobson, Gregory C. Kujoth, Althea Campuzano, E. Jane Homan, George R. Thompson, Chiung-Yu Hung, George S. Deepe Jr, Marcel Wüthrich, Bruce S. Klein
View: Text | PDF
Research Article Immunology Infectious disease

Endoglucanase 2 (Eng2), a shared immunodominant antigen in dimorphic fungi that elicits immunity during infection

  • Text
  • PDF
Abstract

We describe here a shared surface and cell wall protein, endoglucanase 2 (Eng2), expressed on the etiological agents that cause the endemic systemic mycoses of North America — Blastomyces, Coccidioides, and Histoplasma. We demonstrate that, despite sequence variation of the protein across these related fungi, exposure to Eng2 vaccinated and protected inbred and humanized HLA-DR4 strains of mice against lethal experimental infections with these fungi by eliciting adaptive immunity mediated by CD4+ T cells. We also show that CD4+ T cell precursors against Eng2 were detectable in naive individuals and that patients who had recovered from these infections evinced a memory and recall CD4+ T cell response to Eng2 and its immunodominant epitopes that we have mapped. We created and cataloged new tools and information, such as immunodominant peptide epitopes of Eng2 from each fungus recognized by inbred mice and humans, and we engineered peptide–MHC II tetramers to track T cells in inbred and HLA-DR4–humanized mice. These tools and tetramers will be useful for those who study these infections in mice and humans. Last, because most patients demonstrated immune memory and recall responses against Eng2, our work offers tools for the diagnosis of this collection of infectious diseases across North America.

Authors

Uju J. Okaa, Cleison Ledesma Taira, Lucas dos Santos Dias, Hannah Dobson, Gregory C. Kujoth, Althea Campuzano, E. Jane Homan, George R. Thompson, Chiung-Yu Hung, George S. Deepe Jr, Marcel Wüthrich, Bruce S. Klein

×

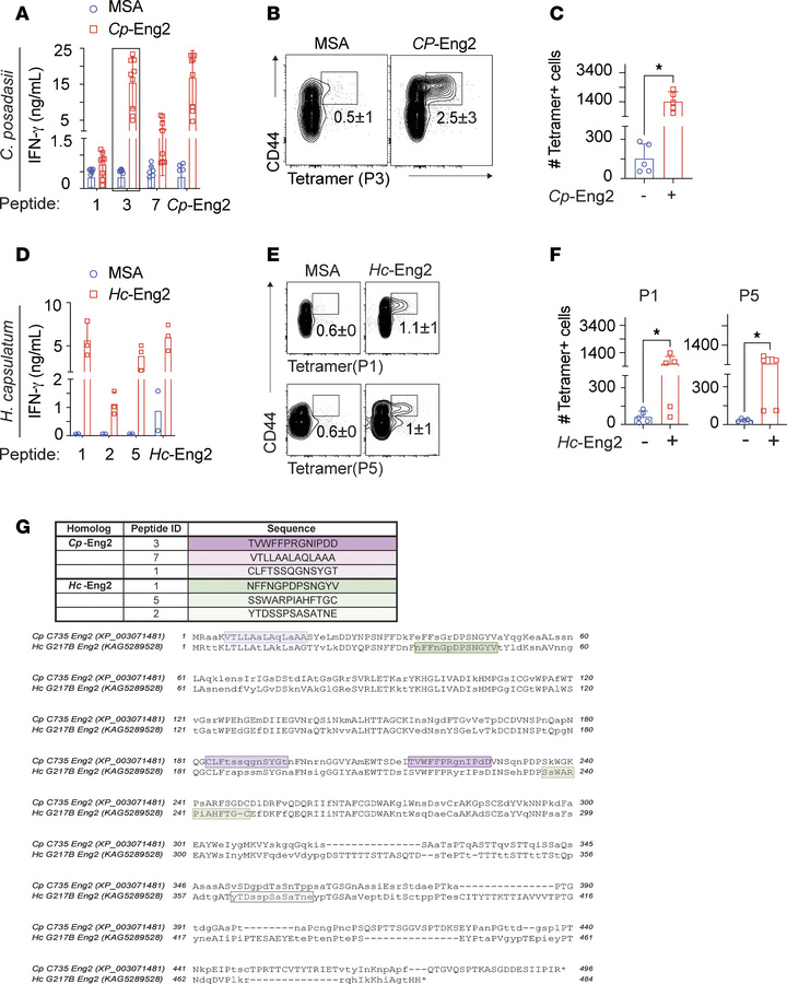
Figure 3

Mapping of Eng2 immunodominant epitopes in C. posadasii and H. capsulatum in C57BL/6 mice.

Options: View larger image (or click on image) Download as PowerPoint
Mapping of Eng2 immunodominant epitopes in C. posadasii and H. capsulatu...
(A and D) Identification of immunodominant epitopes of Cp-Eng2 and Hc-Eng2. Mice (n = 5/group) were vaccinated with Cp-Eng2 or Hc-Eng2 as described in Methods. Two weeks after the boost, splenocytes were restimulated ex vivo with peptide P3 from Cp-Eng2 (C and D) or P1 and P5 from Hc-Eng2. (B, C, E, and F) Splenocytes from vaccinated mice were stained with tetramers containing peptide P3 (Cp-Eng2), P1 (Hc-Eng2), or P5 (Hc-Eng2) and analyzed by flow cytometry. The frequency and number of tetramer+ cells are illustrated in B, C, E, and F. The data shown are representative of 2 independent experiments and are presented as the mean ± SD. *P < 0.05, by 2-tailed Mann-Whitney U test. (G) Cp-Eng2 and Hc-Eng2 sequences were aligned with the T-Coffee algorithm using MacVector 18.5.1. Experimentally determined immunodominant epitopes are highlighted in purple and green gradient-shaded boxes for Cp-Eng2 and Hc-Eng2, respectively. Peptides that elicited the most IFN-γ (Cp-P3 and Hc-P1) are shaded dark purple or green.

Copyright © 2026 American Society for Clinical Investigation
ISSN: 0021-9738 (print), 1558-8238 (online)

Sign up for email alerts