Go to JCI Insight
  • About
  • Editors
  • Consulting Editors
  • For authors
  • Publication ethics
  • Publication alerts by email
  • Advertising
  • Job board
  • Contact
  • Clinical Research and Public Health
  • Current issue
  • Past issues
  • By specialty
    • COVID-19
    • Cardiology
    • Gastroenterology
    • Immunology
    • Metabolism
    • Nephrology
    • Neuroscience
    • Oncology
    • Pulmonology
    • Vascular biology
    • All ...
  • Videos
    • Conversations with Giants in Medicine
    • Video Abstracts
  • Reviews
    • View all reviews ...
    • Clinical innovation and scientific progress in GLP-1 medicine (Nov 2025)
    • Pancreatic Cancer (Jul 2025)
    • Complement Biology and Therapeutics (May 2025)
    • Evolving insights into MASLD and MASH pathogenesis and treatment (Apr 2025)
    • Microbiome in Health and Disease (Feb 2025)
    • Substance Use Disorders (Oct 2024)
    • Clonal Hematopoiesis (Oct 2024)
    • View all review series ...
  • Viewpoint
  • Collections
    • In-Press Preview
    • Clinical Research and Public Health
    • Research Letters
    • Letters to the Editor
    • Editorials
    • Commentaries
    • Editor's notes
    • Reviews
    • Viewpoints
    • 100th anniversary
    • Top read articles

  • Current issue
  • Past issues
  • Specialties
  • Reviews
  • Review series
  • Conversations with Giants in Medicine
  • Video Abstracts
  • In-Press Preview
  • Clinical Research and Public Health
  • Research Letters
  • Letters to the Editor
  • Editorials
  • Commentaries
  • Editor's notes
  • Reviews
  • Viewpoints
  • 100th anniversary
  • Top read articles
  • About
  • Editors
  • Consulting Editors
  • For authors
  • Publication ethics
  • Publication alerts by email
  • Advertising
  • Job board
  • Contact
ER stress sensor PERK promotes T cell pathogenicity in GVHD by regulating ER-associated degradation
Qiao Cheng, Hee-Jin Choi, Yongxia Wu, Xiaohong Yuan, Allison Pugel, Linlu Tian, Michael Hendrix, Denggang Fu, Reza Alimohammadi, Chen Liu, Xue-Zhong Yu
Qiao Cheng, Hee-Jin Choi, Yongxia Wu, Xiaohong Yuan, Allison Pugel, Linlu Tian, Michael Hendrix, Denggang Fu, Reza Alimohammadi, Chen Liu, Xue-Zhong Yu
View: Text | PDF
Research Article Immunology Inflammation

ER stress sensor PERK promotes T cell pathogenicity in GVHD by regulating ER-associated degradation

  • Text
  • PDF
Abstract

Endoplasmic reticulum (ER) stress through IRE1/XBP1 is implicated in the onset and progression of graft-versus-host disease (GVHD), but the role of the ER stress sensor PERK in T cell allogeneic responses and GVHD remains unexplored. Here, we report that PERK is a key regulator in T cell allogeneic response and GVHD induction. PERK augments GVHD through increasing Th1 and Th17 population, while reducing Treg differentiation by activating the Nrf2 pathway. Genetic deletion or selective inhibition of PERK pharmacologically reduces GVHD while preserving graft-versus-leukemia (GVL) activity. At the cellular level, PERK positively regulates CD4+ T cell pathogenicity while negatively regulating CD8+ T cell pathogenicity in the induction of GVHD. At the molecular level, PERK interacts with SEL1L and regulates SEL1L expression, leading to augmented T cell allogeneic responses and GVHD development. In vivo, PERK deficiency in donor T cells alleviates GVHD through ER-associated degradation. Furthermore, pharmacological inhibition of PERK with AMG44 significantly suppresses the severity of GVHD induced by murine or human T cells. In summary, our findings validate PERK as a potential therapeutic target for the prevention of GVHD while preserving GVL responses, and uncover the mechanism by which PERK differentially regulates CD4+ versus CD8+ T cell allogeneic and antitumor responses.

Authors

Qiao Cheng, Hee-Jin Choi, Yongxia Wu, Xiaohong Yuan, Allison Pugel, Linlu Tian, Michael Hendrix, Denggang Fu, Reza Alimohammadi, Chen Liu, Xue-Zhong Yu

×

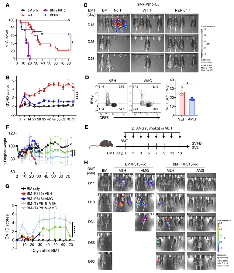
Figure 3

PERK deficiency in donor T cells does not impact their GVL activity while reducing ability to induce GVHD.

Options: View larger image (or click on image) Download as PowerPoint
PERK deficiency in donor T cells does not impact their GVL activity whil...
(A–C) Lethally irradiated BDF1 mice were injected with TCD-BM cells (5 × 106) alone or together with luciferase-expressing P815 (P815-luc) cells (5,000) with or without CD25-removed T cells (3 × 106) from WT or PERK-cKO donors. Survival (A) and GVHD scores (B) were monitored through 80 days after BMT. Tumor growth in BDF1 recipients was monitored using bioluminescent imaging (BLI) (C); n = 7 for BM only, n = 12 for BM with P815, n = 16–17 for WT or PERK-cKO. (D) T cells isolated from WT B6 mice were labeled with CFSE, stimulated with allogeneic APCs from BALB/c mice for 4 days, and treated with or without AMG44 (10 μM); CFSEloIFN-γ+CD4+ T cells were analyzed using flow cytometry. Percentage of CFSEloIFN-γ+CD4+ T cells among gated H2Kb+CD4+ T cells is displayed. (E–H) Lethally irradiated BDF1 mice (1,200 cGy) were injected with TCD-BM cells (5 × 106) alone or together with P815-luc cells (5,000) and with or without CD25-removed T cells (3 × 106) from normal B6 mice. Vehicle (VEH) or AMG44 (5 mg/kg) was injected intraperitoneally (i.p.) into BDF1 recipients every other day for 2 weeks after BMT (E). Body weight loss (F) and GVHD scores (G) were monitored through 80 days after BMT. Tumor growth in BDF1 recipients was monitored using BLI (H); n = 2 for BM only, n = 3 for BM and P815 with VEH or AMG, n = 5 for BM+T+P815 with VEH or AMG. Log-rank (Mantel-Cox) test (A) and non-parametric Mann-Whitney U test (B, F, and G) were used to compare groups. Data in D are represented as mean ± SD with biological replicates; significance was determined using a 2-tailed unpaired Student’s t test. *P < 0.05, ***P < 0.001, ****P < 0.0001.

Copyright © 2026 American Society for Clinical Investigation
ISSN: 0021-9738 (print), 1558-8238 (online)

Sign up for email alerts