Go to JCI Insight
  • About
  • Editors
  • Consulting Editors
  • For authors
  • Publication ethics
  • Publication alerts by email
  • Advertising
  • Job board
  • Contact
  • Clinical Research and Public Health
  • Current issue
  • Past issues
  • By specialty
    • COVID-19
    • Cardiology
    • Gastroenterology
    • Immunology
    • Metabolism
    • Nephrology
    • Neuroscience
    • Oncology
    • Pulmonology
    • Vascular biology
    • All ...
  • Videos
    • ASCI Milestone Awards
    • Video Abstracts
    • Conversations with Giants in Medicine
  • Reviews
    • View all reviews ...
    • Clinical innovation and scientific progress in GLP-1 medicine (Nov 2025)
    • Pancreatic Cancer (Jul 2025)
    • Complement Biology and Therapeutics (May 2025)
    • Evolving insights into MASLD and MASH pathogenesis and treatment (Apr 2025)
    • Microbiome in Health and Disease (Feb 2025)
    • Substance Use Disorders (Oct 2024)
    • Clonal Hematopoiesis (Oct 2024)
    • View all review series ...
  • Viewpoint
  • Collections
    • In-Press Preview
    • Clinical Research and Public Health
    • Research Letters
    • Letters to the Editor
    • Editorials
    • Commentaries
    • Editor's notes
    • Reviews
    • Viewpoints
    • 100th anniversary
    • Top read articles

  • Current issue
  • Past issues
  • Specialties
  • Reviews
  • Review series
  • ASCI Milestone Awards
  • Video Abstracts
  • Conversations with Giants in Medicine
  • In-Press Preview
  • Clinical Research and Public Health
  • Research Letters
  • Letters to the Editor
  • Editorials
  • Commentaries
  • Editor's notes
  • Reviews
  • Viewpoints
  • 100th anniversary
  • Top read articles
  • About
  • Editors
  • Consulting Editors
  • For authors
  • Publication ethics
  • Publication alerts by email
  • Advertising
  • Job board
  • Contact
Staphylococcus aureus accessory gene regulator quorum-sensing system inhibits keratinocyte lipid enzymes and delays wound repair
Michelle D. Bagood, Jelena Marjanovic, Nina Jiang, Hung Chan, Tatsuya Dokoshi, Kellen J. Cavagnero, Fengwu Li, Andrea Roso-Mares, Samia Almoughrabie, Edward Liu, Irena Pastar, Marjana Tomic-Canic, Alexander R. Horswill, Richard L. Gallo
Michelle D. Bagood, Jelena Marjanovic, Nina Jiang, Hung Chan, Tatsuya Dokoshi, Kellen J. Cavagnero, Fengwu Li, Andrea Roso-Mares, Samia Almoughrabie, Edward Liu, Irena Pastar, Marjana Tomic-Canic, Alexander R. Horswill, Richard L. Gallo
View: Text | PDF
Research Article Dermatology Infectious disease

Staphylococcus aureus accessory gene regulator quorum-sensing system inhibits keratinocyte lipid enzymes and delays wound repair

  • Text
  • PDF
Abstract

Mechanisms responsible for delayed wound repair are poorly understood despite the common impact of this disorder on health. To study how Staphylococcus aureus disrupts healing, mouse and human wound repair models were evaluated after exposure to S. aureus or commensal Staphylococcus. Quorum sensing by S. aureus, but not S. hominis, delayed repair and inhibited the expression of genes responsible for lipid metabolism in keratinocytes. S. aureus with inactive accessory gene regulator (agr) did not delay healing, and the inhibition of lipid metabolism was recapitulated in vitro by synthetic phenol soluble modulin α1 (psmα1) and psmα4, genes that are under agr control. However, S. aureus strains with single deletion of psmA, psmB, alpha-hemolysin (hla), or hld gene continued to delay repair, suggesting that S. aureus used multiple agr-dependent virulence factors to disrupt healing. These observations provide insight into mechanisms for delayed wound healing, identify quorum sensing as a critical event, and highlight the role of lipid biosynthesis in wound reepithelialization.

Authors

Michelle D. Bagood, Jelena Marjanovic, Nina Jiang, Hung Chan, Tatsuya Dokoshi, Kellen J. Cavagnero, Fengwu Li, Andrea Roso-Mares, Samia Almoughrabie, Edward Liu, Irena Pastar, Marjana Tomic-Canic, Alexander R. Horswill, Richard L. Gallo

×

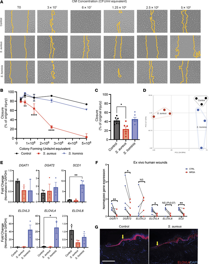
Figure 3

S. aureus inhibits keratinocyte function and expression of genes involved in lipid biosynthesis.

Options: View larger image (or click on image) Download as PowerPoint

S. aureus inhibits keratinocyte function and expression of genes involv...
(A) Representative images of HaCaT cells scratch-wound in vitro assay at time 0 and after 24 hours treatment with increasing doses of sterile conditioned media (CM) from S. aureus and S. hominis. CM dose is indicated as equivalent to bacterial CFU/mL. (B) Quantification of HaCaT cells scratch-wound closure in vitro treated with increasing doses of CM for 24 hours. (C) Quantification of in vitro neonatal human epidermal keratinocytes (NHEKs) scratch-wound closure 24 hours after treatment with CMs (3 × 107 CFU/mL equivalent) or media-only control. (D) Principal component analysis (PCA) plot of RNA sequencing results from scratch-wounded NHEKs treated for 24 hours with CM (3 × 107 CFU/mL equivalent) from S. aureus, S. hominis, or media-only control. (E) Lipid synthesis gene expression of scratch-wounded NHEKs in vitro treated for 24 hours with CM from S. aureus, S. hominis, or media-only control. (F) Lipid synthesis gene expression in control or S. aureus–infected (MRSA) ex vivo human wounds. (G) Representative immunofluorescence images of ex vivo human nondiabetic skin with and without addition of S. aureus and stained for ELOVL4 (scale bar: 300 μm). One-way ANOVA followed by Bonferroni’s multiple-comparison adjustment for more than 2 groups (B, C, and E), multiple Student’s t test for comparison with control group (F). Experiments were performed at least twice. Data represent mean ± SEM. *P < 0.05, **P < 0.01, ****P < 0.0001.

Copyright © 2026 American Society for Clinical Investigation
ISSN: 0021-9738 (print), 1558-8238 (online)

Sign up for email alerts