Go to JCI Insight
  • About
  • Editors
  • Consulting Editors
  • For authors
  • Publication ethics
  • Publication alerts by email
  • Advertising
  • Job board
  • Contact
  • Clinical Research and Public Health
  • Current issue
  • Past issues
  • By specialty
    • COVID-19
    • Cardiology
    • Gastroenterology
    • Immunology
    • Metabolism
    • Nephrology
    • Neuroscience
    • Oncology
    • Pulmonology
    • Vascular biology
    • All ...
  • Videos
    • Conversations with Giants in Medicine
    • Video Abstracts
  • Reviews
    • View all reviews ...
    • Clinical innovation and scientific progress in GLP-1 medicine (Nov 2025)
    • Pancreatic Cancer (Jul 2025)
    • Complement Biology and Therapeutics (May 2025)
    • Evolving insights into MASLD and MASH pathogenesis and treatment (Apr 2025)
    • Microbiome in Health and Disease (Feb 2025)
    • Substance Use Disorders (Oct 2024)
    • Clonal Hematopoiesis (Oct 2024)
    • View all review series ...
  • Viewpoint
  • Collections
    • In-Press Preview
    • Clinical Research and Public Health
    • Research Letters
    • Letters to the Editor
    • Editorials
    • Commentaries
    • Editor's notes
    • Reviews
    • Viewpoints
    • 100th anniversary
    • Top read articles

  • Current issue
  • Past issues
  • Specialties
  • Reviews
  • Review series
  • Conversations with Giants in Medicine
  • Video Abstracts
  • In-Press Preview
  • Clinical Research and Public Health
  • Research Letters
  • Letters to the Editor
  • Editorials
  • Commentaries
  • Editor's notes
  • Reviews
  • Viewpoints
  • 100th anniversary
  • Top read articles
  • About
  • Editors
  • Consulting Editors
  • For authors
  • Publication ethics
  • Publication alerts by email
  • Advertising
  • Job board
  • Contact
Endothelial STING and STAT1 mediate IFN-independent effects of IL-6 in an endotoxemia-induced model of shock
Nina Martino, Erin K. Sanders, Ramon Bossardi Ramos, Iria Di John Portela, Fatma Awadalla, Shuhan Lu, Dareen Chuy, Neil Poddar, Mei Xing G. Zuo, Uma Balasubramanian, Peter A. Vincent, Pilar Alcaide, Alejandro P. Adam
Nina Martino, Erin K. Sanders, Ramon Bossardi Ramos, Iria Di John Portela, Fatma Awadalla, Shuhan Lu, Dareen Chuy, Neil Poddar, Mei Xing G. Zuo, Uma Balasubramanian, Peter A. Vincent, Pilar Alcaide, Alejandro P. Adam
View: Text | PDF
Research Article Inflammation Vascular biology

Endothelial STING and STAT1 mediate IFN-independent effects of IL-6 in an endotoxemia-induced model of shock

  • Text
  • PDF
Abstract

Severe systemic inflammatory reactions, including sepsis, often lead to shock, organ failure, and death, in part through an acute release of cytokines that promote vascular dysfunction. However, little is known about the vascular endothelial signaling pathways regulating the transcriptional profile in failing organs. Our work focused on signaling downstream of IL-6, due to its clinical importance as a biomarker for disease severity and predictor of mortality. Here, we show that loss of endothelial expression of the IL-6 pathway inhibitor SOCS3 promoted a type I IFN–like (IFNI-like) gene signature in response to endotoxemia in mouse kidneys and brains. In cultured primary human endothelial cells, IL-6 induced transient IFNI-like gene expression in a noncanonical, IFN-independent fashion. We further show that STAT3, which we had previously demonstrated to control IL-6–driven endothelial barrier function, was dispensable for this activity. Instead, IL-6 promoted a transient increase in cytosolic mitochondrial DNA and required STAT1, cGAS, STING, and IRF1, -3, and -4. Inhibition of this pathway in endothelial cell–specific STING-KO mice or global STAT1-KO mice led to reduced the severity of the response to acute endotoxemic challenge and prevented expression of an endotoxin-induced IFNI-like gene signature. These results suggest that permeability and DNA-sensing responses are driven by parallel pathways downstream of this cytokine, provide potential insights into the complex response to acute inflammatory responses, and offer the possibility of novel therapeutic strategies for independently controlling the intracellular responses to IL-6 in order to tailor the inflammatory response.

Authors

Nina Martino, Erin K. Sanders, Ramon Bossardi Ramos, Iria Di John Portela, Fatma Awadalla, Shuhan Lu, Dareen Chuy, Neil Poddar, Mei Xing G. Zuo, Uma Balasubramanian, Peter A. Vincent, Pilar Alcaide, Alejandro P. Adam

×

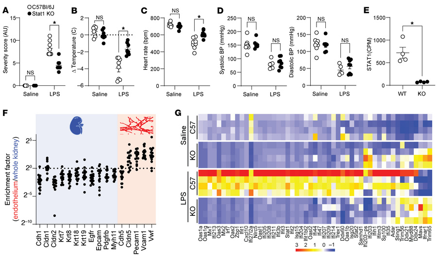
Figure 13

STAT1 is required for the kidney endothelial type I IFN–like response to LPS.

Options: View larger image (or click on image) Download as PowerPoint
STAT1 is required for the kidney endothelial type I IFN–like response to...
STAT1–/– or control C57BL/6J mice were challenged with an intraperitoneal bolus of LPS for 15 hours. Disease severity (A) and body temperature (B), heart rate (C), and blood pressure (D) were measured prior to euthanasia. Immediately afterward, kidneys were processed for RNA isolation from whole-tissue and from an endothelial cell–enriched fraction following a 2-step magnetic bead isolation procedure. (E) RNA-Seq counts demonstrating lack of STAT1 expression in STAT1–/– mice (n = 4). (F) Ratio of EC-enriched over whole kidney RNA-Seq normalized counts obtained from the same organs. (G) Heatmap of kidney endothelium expression of ISGs. LUT corresponds to z-scores. A–D: Two-way ANOVA (n = 8). E: Welch’s t test. *P < 0.05.

Copyright © 2025 American Society for Clinical Investigation
ISSN: 0021-9738 (print), 1558-8238 (online)

Sign up for email alerts