Go to JCI Insight
  • About
  • Editors
  • Consulting Editors
  • For authors
  • Publication ethics
  • Publication alerts by email
  • Advertising
  • Job board
  • Contact
  • Clinical Research and Public Health
  • Current issue
  • Past issues
  • By specialty
    • COVID-19
    • Cardiology
    • Gastroenterology
    • Immunology
    • Metabolism
    • Nephrology
    • Neuroscience
    • Oncology
    • Pulmonology
    • Vascular biology
    • All ...
  • Videos
    • ASCI Milestone Awards
    • Video Abstracts
    • Conversations with Giants in Medicine
  • Reviews
    • View all reviews ...
    • Neurodegeneration (Mar 2026)
    • Clinical innovation and scientific progress in GLP-1 medicine (Nov 2025)
    • Pancreatic Cancer (Jul 2025)
    • Complement Biology and Therapeutics (May 2025)
    • Evolving insights into MASLD and MASH pathogenesis and treatment (Apr 2025)
    • Microbiome in Health and Disease (Feb 2025)
    • Substance Use Disorders (Oct 2024)
    • View all review series ...
  • Viewpoint
  • Collections
    • In-Press Preview
    • Clinical Research and Public Health
    • Research Letters
    • Letters to the Editor
    • Editorials
    • Commentaries
    • Editor's notes
    • Reviews
    • Viewpoints
    • 100th anniversary
    • Top read articles

  • Current issue
  • Past issues
  • Specialties
  • Reviews
  • Review series
  • ASCI Milestone Awards
  • Video Abstracts
  • Conversations with Giants in Medicine
  • In-Press Preview
  • Clinical Research and Public Health
  • Research Letters
  • Letters to the Editor
  • Editorials
  • Commentaries
  • Editor's notes
  • Reviews
  • Viewpoints
  • 100th anniversary
  • Top read articles
  • About
  • Editors
  • Consulting Editors
  • For authors
  • Publication ethics
  • Publication alerts by email
  • Advertising
  • Job board
  • Contact
Comprehensive genomic profiling of triple-negative breast cancer metastases identifies role of PKD1 in immunotherapy resistance
Xiu-Zhi Zhu, Yi-Fan Zhou, Xiao-Han Ying, Yun-Yi Wang, Xiao-Hong Ding, Kun-Yu Zhang, Zhi-Ming Shao, Xi Jin, Yi-Zhou Jiang, Zhong-Hua Wang
Xiu-Zhi Zhu, Yi-Fan Zhou, Xiao-Han Ying, Yun-Yi Wang, Xiao-Hong Ding, Kun-Yu Zhang, Zhi-Ming Shao, Xi Jin, Yi-Zhou Jiang, Zhong-Hua Wang
View: Text | PDF
Research Article Genetics Oncology

Comprehensive genomic profiling of triple-negative breast cancer metastases identifies role of PKD1 in immunotherapy resistance

  • Text
  • PDF
Abstract

The multi-omics data represented by genomic data from patients with metastatic triple-negative breast cancer (TNBC) is crucial for precision treatment, yet data on genomic alterations in metastatic cohorts and Chinese populations remains limited. We performed targeted sequencing of 296 metastatic TNBC samples from 296 patients treated at Fudan University Shanghai Cancer Center (October 2018 to November 2020) using a 484-gene panel, identifying 796 metastatic events across 18 organ sites. We characterized the genomic landscape of TNBC metastases and identified marked enrichment of polycystin-1 (PKD1) mutations in metastatic lesions — a finding validated in an independent paired primary metastasis cohort (n = 105). Notably, PKD1 mutations were associated with resistance to anti–PD-1 therapy, as validated across 3 clinical trials (NCT03805399, NCT04129996, and NCT04395989). Multi-omics analyses, combined with functional in vitro and in vivo mechanistic studies, revealed that PKD1 modulated the “desert” tumor immune microenvironment via C-C motif chemokine ligand 2 (CCL2), and targeting CCL2 could reverse immunotherapy resistance. This comprehensive genomic characterization of metastases enhances our understanding of tumor evolution, identifies PKD1 as a previously uncharacterized regulator of immune evasion to our knowledge, and suggests a potential therapeutic strategy to overcome immunotherapy resistance.

Authors

Xiu-Zhi Zhu, Yi-Fan Zhou, Xiao-Han Ying, Yun-Yi Wang, Xiao-Hong Ding, Kun-Yu Zhang, Zhi-Ming Shao, Xi Jin, Yi-Zhou Jiang, Zhong-Hua Wang

×

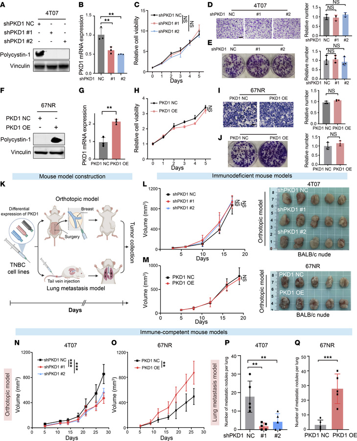
Figure 5

PKD1 expression facilitates tumor immune evasion.

Options: View larger image (or click on image) Download as PowerPoint
PKD1 expression facilitates tumor immune evasion.
(A and B) PKD1 knockdo...
(A and B) PKD1 knockdown efficiency in 4T07 cells was validated by Western blotting (A; polycystin-1 protein) and qRT-PCR (B; PKD1 mRNA). (C) Growth curves of 4T07 cells in the PKD1-KD and NC groups. (D and E) Transwell migration (D) and clonogenic assays (E) of 4T07 cells in the PKD1-KD and NC groups. Representative images (left) and quantitation (right) are shown. Scale bar: 200 μm. (F and G) PKD1 overexpression efficiency in 67NR cells, analyzed by Western blotting (F) and qRT-PCR (G). (H) Growth curves of 67NR cells in the PKD1-OE and NC groups. (I and J) Transwell migration (I) and clonogenic assays (J) of 67NR cells in the PKD1-OE and NC groups. Representative images (left) and quantitation (right) are shown. Scale bar: 200 μm. (K) Schematic of the TNBC orthotopic tumor model and lung metastasis model construction. (L and M) Tumor growth in 4T07 (L) and 67NR (M) orthotopic allografts established in immunodeficient mice. (N and O) Tumor growth curves of the 4T07 (N) and 67NR (O) orthotopic tumor models in immunocompetent mice. (P) Number of lung metastases in immunocompetent mice bearing 4T07 tumors. (Q) Number of lung metastases in immunocompetent mice bearing 67NR tumors. Dunnett’s test was used in B–E, L, N and P. Two-tailed unpaired Student’s t test was used in G–J, M, O and Q. NC, negative control; KD, knockdown; OE, overexpression; TNBC, triple-negative breast cancer. *P < 0.05; **P < 0.01; ***P < 0.001.

Copyright © 2026 American Society for Clinical Investigation
ISSN: 0021-9738 (print), 1558-8238 (online)

Sign up for email alerts