Go to JCI Insight
  • About
  • Editors
  • Consulting Editors
  • For authors
  • Publication ethics
  • Publication alerts by email
  • Advertising
  • Job board
  • Contact
  • Clinical Research and Public Health
  • Current issue
  • Past issues
  • By specialty
    • COVID-19
    • Cardiology
    • Gastroenterology
    • Immunology
    • Metabolism
    • Nephrology
    • Neuroscience
    • Oncology
    • Pulmonology
    • Vascular biology
    • All ...
  • Videos
    • ASCI Milestone Awards
    • Video Abstracts
    • Conversations with Giants in Medicine
  • Reviews
    • View all reviews ...
    • Neurodegeneration (Mar 2026)
    • Clinical innovation and scientific progress in GLP-1 medicine (Nov 2025)
    • Pancreatic Cancer (Jul 2025)
    • Complement Biology and Therapeutics (May 2025)
    • Evolving insights into MASLD and MASH pathogenesis and treatment (Apr 2025)
    • Microbiome in Health and Disease (Feb 2025)
    • Substance Use Disorders (Oct 2024)
    • View all review series ...
  • Viewpoint
  • Collections
    • In-Press Preview
    • Clinical Research and Public Health
    • Research Letters
    • Letters to the Editor
    • Editorials
    • Commentaries
    • Editor's notes
    • Reviews
    • Viewpoints
    • 100th anniversary
    • Top read articles

  • Current issue
  • Past issues
  • Specialties
  • Reviews
  • Review series
  • ASCI Milestone Awards
  • Video Abstracts
  • Conversations with Giants in Medicine
  • In-Press Preview
  • Clinical Research and Public Health
  • Research Letters
  • Letters to the Editor
  • Editorials
  • Commentaries
  • Editor's notes
  • Reviews
  • Viewpoints
  • 100th anniversary
  • Top read articles
  • About
  • Editors
  • Consulting Editors
  • For authors
  • Publication ethics
  • Publication alerts by email
  • Advertising
  • Job board
  • Contact
Comprehensive genomic profiling of triple-negative breast cancer metastases identifies role of PKD1 in immunotherapy resistance
Xiu-Zhi Zhu, Yi-Fan Zhou, Xiao-Han Ying, Yun-Yi Wang, Xiao-Hong Ding, Kun-Yu Zhang, Zhi-Ming Shao, Xi Jin, Yi-Zhou Jiang, Zhong-Hua Wang
Xiu-Zhi Zhu, Yi-Fan Zhou, Xiao-Han Ying, Yun-Yi Wang, Xiao-Hong Ding, Kun-Yu Zhang, Zhi-Ming Shao, Xi Jin, Yi-Zhou Jiang, Zhong-Hua Wang
View: Text | PDF
Research Article Genetics Oncology

Comprehensive genomic profiling of triple-negative breast cancer metastases identifies role of PKD1 in immunotherapy resistance

  • Text
  • PDF
Abstract

The multi-omics data represented by genomic data from patients with metastatic triple-negative breast cancer (TNBC) is crucial for precision treatment, yet data on genomic alterations in metastatic cohorts and Chinese populations remains limited. We performed targeted sequencing of 296 metastatic TNBC samples from 296 patients treated at Fudan University Shanghai Cancer Center (October 2018 to November 2020) using a 484-gene panel, identifying 796 metastatic events across 18 organ sites. We characterized the genomic landscape of TNBC metastases and identified marked enrichment of polycystin-1 (PKD1) mutations in metastatic lesions — a finding validated in an independent paired primary metastasis cohort (n = 105). Notably, PKD1 mutations were associated with resistance to anti–PD-1 therapy, as validated across 3 clinical trials (NCT03805399, NCT04129996, and NCT04395989). Multi-omics analyses, combined with functional in vitro and in vivo mechanistic studies, revealed that PKD1 modulated the “desert” tumor immune microenvironment via C-C motif chemokine ligand 2 (CCL2), and targeting CCL2 could reverse immunotherapy resistance. This comprehensive genomic characterization of metastases enhances our understanding of tumor evolution, identifies PKD1 as a previously uncharacterized regulator of immune evasion to our knowledge, and suggests a potential therapeutic strategy to overcome immunotherapy resistance.

Authors

Xiu-Zhi Zhu, Yi-Fan Zhou, Xiao-Han Ying, Yun-Yi Wang, Xiao-Hong Ding, Kun-Yu Zhang, Zhi-Ming Shao, Xi Jin, Yi-Zhou Jiang, Zhong-Hua Wang

×

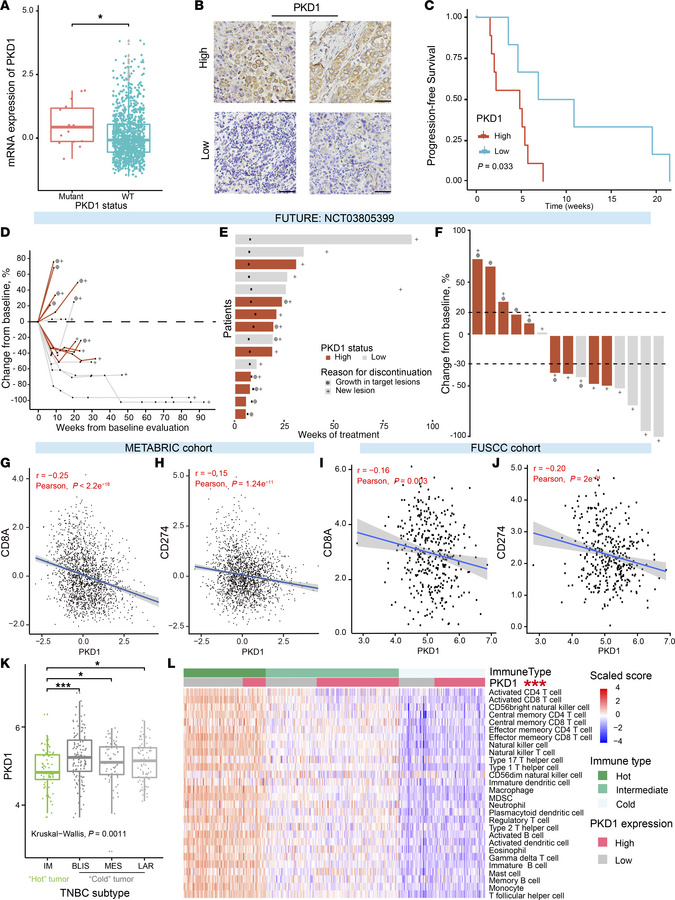
Figure 4

PKD1 is associated with a “desert” tumor immune microenvironment.

Options: View larger image (or click on image) Download as PowerPoint
PKD1 is associated with a “desert” tumor immune microenvironment.
(A) Co...
(A) Comparative analysis of PKD1 mutant and WT mRNA expression in TCGA data. P values were calculated via the Wilcoxon test. (B) Representative immunohistochemical images of high and low PKD1 expression. Scale bar: 50 μm. (C) Progression-free survival with immunotherapy in patients with TNBC stratified by PKD1 expression levels in the FUTURE trial. A total of 16 patients who received immunotherapy in the FUTURE trial had sufficient pathological slices for PKD1 expression staining assessment. P values were calculated via the log-rank test. (D) Changes in the sum of target lesion diameters relative to baseline in patients with differential PKD1 expression in the FUTURE trial. Among the 16 patients, 1 was excluded because of a lack of posttreatment target lesion assessment data. (E) Duration of immunotherapy in patients with different PKD1 expression levels. (F) Best percentage change relative to baseline in the sum of target lesion diameters. The dashed lines at +20% and –30% represent the thresholds for disease progression and partial response. (G–J) Correlations of PKD1 expression with CD8A (G and I) and CD274 (H and J) in the METABRIC (G and H) and FUSCC (I and J) databases. P values were calculated via Pearson’s correlation test. (K) PKD1 mRNA expression across TNBC molecular subtypes in the FUSCC database. P values were calculated via the Wilcoxon test and the Kruskal-Wallis test. (L) Heatmap depicting immune cell infiltration and its correlation with PKD1 expression in the tumor immune microenvironment of TNBC. P values were calculated via the χ2 test. TNBC, triple-negative breast cancer; FUSCC, Fudan University Shanghai Cancer Center; IM, immunomodulatory; LAR, luminal androgen receptor; BLIS, basal-like immune-suppressed; MES, mesenchymal-like. *P < 0.05; **P < 0.01; ***P < 0.001.

Copyright © 2026 American Society for Clinical Investigation
ISSN: 0021-9738 (print), 1558-8238 (online)

Sign up for email alerts