Go to JCI Insight
  • About
  • Editors
  • Consulting Editors
  • For authors
  • Publication ethics
  • Publication alerts by email
  • Advertising
  • Job board
  • Contact
  • Clinical Research and Public Health
  • Current issue
  • Past issues
  • By specialty
    • COVID-19
    • Cardiology
    • Gastroenterology
    • Immunology
    • Metabolism
    • Nephrology
    • Neuroscience
    • Oncology
    • Pulmonology
    • Vascular biology
    • All ...
  • Videos
    • ASCI Milestone Awards
    • Video Abstracts
    • Conversations with Giants in Medicine
  • Reviews
    • View all reviews ...
    • Neurodegeneration (Mar 2026)
    • Clinical innovation and scientific progress in GLP-1 medicine (Nov 2025)
    • Pancreatic Cancer (Jul 2025)
    • Complement Biology and Therapeutics (May 2025)
    • Evolving insights into MASLD and MASH pathogenesis and treatment (Apr 2025)
    • Microbiome in Health and Disease (Feb 2025)
    • Substance Use Disorders (Oct 2024)
    • View all review series ...
  • Viewpoint
  • Collections
    • In-Press Preview
    • Clinical Research and Public Health
    • Research Letters
    • Letters to the Editor
    • Editorials
    • Commentaries
    • Editor's notes
    • Reviews
    • Viewpoints
    • 100th anniversary
    • Top read articles

  • Current issue
  • Past issues
  • Specialties
  • Reviews
  • Review series
  • ASCI Milestone Awards
  • Video Abstracts
  • Conversations with Giants in Medicine
  • In-Press Preview
  • Clinical Research and Public Health
  • Research Letters
  • Letters to the Editor
  • Editorials
  • Commentaries
  • Editor's notes
  • Reviews
  • Viewpoints
  • 100th anniversary
  • Top read articles
  • About
  • Editors
  • Consulting Editors
  • For authors
  • Publication ethics
  • Publication alerts by email
  • Advertising
  • Job board
  • Contact
Circadian rhythmicity and biopsychosocial characteristics influence opioid use in chronic low back pain
Doriana Taccardi, Amanda M. Zacharias, Hailey G.M. Gowdy, Mitra Knezic, Marc Parisien, Etienne J. Bisson, Zhi Yi Fang, Sara A. Stickley, Elizabeth Brown, Daenis Camiré, Rosemary Wilson, Lesley N. Singer, Jennifer Daly-Cyr, Manon Choinière, Zihang Lu, M. Gabrielle Pagé, Luda Diatchenko, Qingling Duan, Nader Ghasemlou
Doriana Taccardi, Amanda M. Zacharias, Hailey G.M. Gowdy, Mitra Knezic, Marc Parisien, Etienne J. Bisson, Zhi Yi Fang, Sara A. Stickley, Elizabeth Brown, Daenis Camiré, Rosemary Wilson, Lesley N. Singer, Jennifer Daly-Cyr, Manon Choinière, Zihang Lu, M. Gabrielle Pagé, Luda Diatchenko, Qingling Duan, Nader Ghasemlou
View: Text | PDF
Clinical Research and Public Health Clinical Research Inflammation Neuroscience

Circadian rhythmicity and biopsychosocial characteristics influence opioid use in chronic low back pain

  • Text
  • PDF
Abstract

BACKGROUND Inter- and intraindividual fluctuations in pain intensity pose a major challenge to treatment efficacy, with a majority of people perceiving their pain relief as inadequate. Recent preclinical studies have identified circadian rhythmicity as a potential contributor to these fluctuations and a therapeutic target.METHODS We therefore sought to determine the impact of circadian rhythms in people with chronic low back pain (CLBP) through a detailed characterization, including questionnaires to evaluate biopsychosocial characteristics, ecological momentary assessment (7 day e-diaries at 8:00/14:00/20:00) to observe pain fluctuations, and intraday blood transcriptomics (at 8:00/20:00) to identify genes/pathways of interest.RESULTS While most individuals displayed constant or variable/mixed pain phenotypes, a distinct subset had daily fluctuations of increasing pain scores (>30% change in intensity over 12 hours in ≥4/7 days). This population had no opioid users, better biopsychosocial profiles, and differentially expressed transcripts relative to other pain phenotypes. The circadian-governed neutrophil degranulation pathway was particularly enriched among arrhythmic individuals; the link between neutrophil degranulation and opioid use was further confirmed in a separate CLBP cohort.CONCLUSION Our findings identified pain rhythmicity and the circadian expression of neutrophil degranulation pathways as indicators of CLBP outcomes, which may help provide a personalized approach to phenotyping biopsychosocial characteristics and medication use. This highlights the need to better understand the impact of circadian rhythmicity across chronic pain conditions.FUNDING This work was funded by grants from the Canadian Institutes of Health Research (CIHR; grant PJT-190170, to NG and MGP) and the CIHR-Strategy for Patient-Oriented Research Chronic Pain Network (grant SCA-145102, to NG, QD, LD, MGP, and MC). DT was funded by a MS Canada endMS Doctoral Research Award, AMZ by an Ontario Graduate Scholarship, HGMG by a CIHR Doctoral Research Award, MGP by a Junior 2 Research Scholarship from the Fonds de recherche du Québec – Santé, and LD by a Canadian Excellence Research Chairs and Pfizer Canada Professorship in Pain Research.

Authors

Doriana Taccardi, Amanda M. Zacharias, Hailey G.M. Gowdy, Mitra Knezic, Marc Parisien, Etienne J. Bisson, Zhi Yi Fang, Sara A. Stickley, Elizabeth Brown, Daenis Camiré, Rosemary Wilson, Lesley N. Singer, Jennifer Daly-Cyr, Manon Choinière, Zihang Lu, M. Gabrielle Pagé, Luda Diatchenko, Qingling Duan, Nader Ghasemlou

×

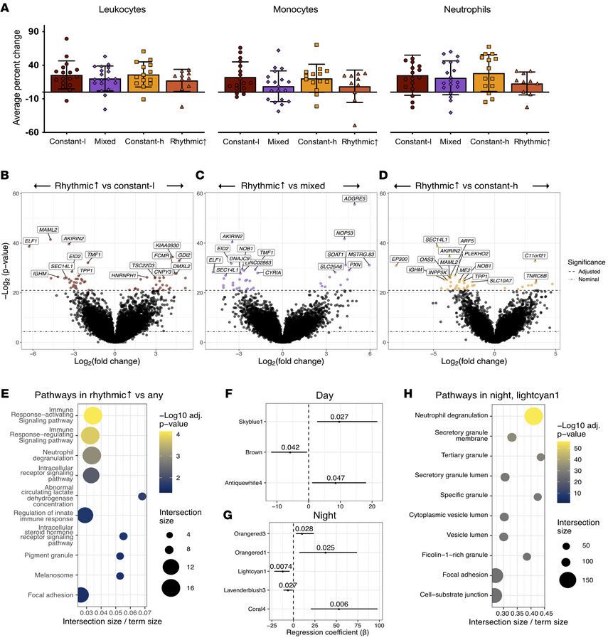
Figure 3

Complete blood cell count (n = 120) and transcriptomic analysis in the CLBP cohort highlight neutrophil activation as important to pain rhythmicity (n = 116).

Options: View larger image (or click on image) Download as PowerPoint
Complete blood cell count (n = 120) and transcriptomic analysis in the C...
(A) Complete blood cell count with differential was performed on peripheral blood (leukocytes, monocytes, and neutrophils) collected at 8:00 and 20:00, and the percentage change in cell quantity was calculated. No significant differences were observed in percentage change of leukocytes, monocytes, or neutrophils. Data were analyzed using a 1-way ANOVA with post hoc Tukey’s test. Data are represented as mean ± SD. (B–D) Volcano plots of DETs (colored points: constant-low, n = 55; mixed, n = 37; constant-high, n = 39) between the rhythmic↑ phenotype and other phenotypes (PBonferroni < 0.05). The top 15 significant transcripts are labeled by their respective genes. (E) Pathway enrichment analysis of genes corresponding to DETs between the rhythmic phenotype and any other phenotype. The top 10 significant pathways (Pg:SCS < 0.05, pathway size ≥ 10 and ≤ 500) are shown on the y axis. (F–G) The association between transcript coexpression clusters and the rhythmic↑ phenotype was assessed using a GLM. Forest plots represent clusters significantly correlated with phenotype in the day network (top; P < 0.05) and the night network (bottom; P < 0.05). The x axes are the regression coefficient β (relative log odds). P values are reported as numbers. (H) Pathway enrichment analysis of the night, lightcyan1 cluster’s respective genes. The top 10 significant pathways (Pg:SCS < 0.05, pathway size ≥ 10 and ≤ 500) are shown on the y axis.

Copyright © 2026 American Society for Clinical Investigation
ISSN: 0021-9738 (print), 1558-8238 (online)

Sign up for email alerts