Go to JCI Insight
  • About
  • Editors
  • Consulting Editors
  • For authors
  • Publication ethics
  • Publication alerts by email
  • Advertising
  • Job board
  • Contact
  • Clinical Research and Public Health
  • Current issue
  • Past issues
  • By specialty
    • COVID-19
    • Cardiology
    • Gastroenterology
    • Immunology
    • Metabolism
    • Nephrology
    • Neuroscience
    • Oncology
    • Pulmonology
    • Vascular biology
    • All ...
  • Videos
    • Conversations with Giants in Medicine
    • Video Abstracts
  • Reviews
    • View all reviews ...
    • Clinical innovation and scientific progress in GLP-1 medicine (Nov 2025)
    • Pancreatic Cancer (Jul 2025)
    • Complement Biology and Therapeutics (May 2025)
    • Evolving insights into MASLD and MASH pathogenesis and treatment (Apr 2025)
    • Microbiome in Health and Disease (Feb 2025)
    • Substance Use Disorders (Oct 2024)
    • Clonal Hematopoiesis (Oct 2024)
    • View all review series ...
  • Viewpoint
  • Collections
    • In-Press Preview
    • Clinical Research and Public Health
    • Research Letters
    • Letters to the Editor
    • Editorials
    • Commentaries
    • Editor's notes
    • Reviews
    • Viewpoints
    • 100th anniversary
    • Top read articles

  • Current issue
  • Past issues
  • Specialties
  • Reviews
  • Review series
  • Conversations with Giants in Medicine
  • Video Abstracts
  • In-Press Preview
  • Clinical Research and Public Health
  • Research Letters
  • Letters to the Editor
  • Editorials
  • Commentaries
  • Editor's notes
  • Reviews
  • Viewpoints
  • 100th anniversary
  • Top read articles
  • About
  • Editors
  • Consulting Editors
  • For authors
  • Publication ethics
  • Publication alerts by email
  • Advertising
  • Job board
  • Contact
S-acyl transferase ZDHHC13 modulates tumor microenvironment interactions to suppress metastasis in melanoma models
Hongjin Li, Jianke Lyu, Yu Sun, Chengqian Yin, Yuewen Li, Weiqiang Chen, Suan-Sin Foo, Xianfang Wu, Colin R. Goding, Shuyang Chen
Hongjin Li, Jianke Lyu, Yu Sun, Chengqian Yin, Yuewen Li, Weiqiang Chen, Suan-Sin Foo, Xianfang Wu, Colin R. Goding, Shuyang Chen
View: Text | PDF
Research Article Immunology Oncology

S-acyl transferase ZDHHC13 modulates tumor microenvironment interactions to suppress metastasis in melanoma models

  • Text
  • PDF
Abstract

The intratumor microenvironment shapes the metastatic potential of cancer cells and their susceptibility to any immune response. Yet, the nature of the signals within the microenvironment that control anticancer immunity and how they are regulated is poorly understood. Here, using melanoma as a model, we investigate the involvement in metastatic dissemination and the immune-modulatory microenvironment of Protein S-Acyl Transferases as an underexplored class of potential therapeutic targets. We find that ZDHHC13 suppresses metastatic dissemination by palmitoylation of CTNND1, leading to stabilization of E-cadherin. Importantly, ZDHHC13 also reshapes the tumor immune microenvironment by suppressing lysophosphatidylcholine (LPC) synthesis in melanoma cells, leading to inhibition of M2-like tumor-associated macrophages that we show degrade E-cadherin via MMP12 expression. Consequently, ZDHHC13 activity suppresses tumor growth and metastasis in immunocompetent mice. Our study highlights the therapeutic potential of targeting the ZDHHC13–E-cadherin axis and its downstream metabolic and immune-modulatory mechanisms, offering additional strategies to inhibit melanoma progression and metastasis.

Authors

Hongjin Li, Jianke Lyu, Yu Sun, Chengqian Yin, Yuewen Li, Weiqiang Chen, Suan-Sin Foo, Xianfang Wu, Colin R. Goding, Shuyang Chen

×

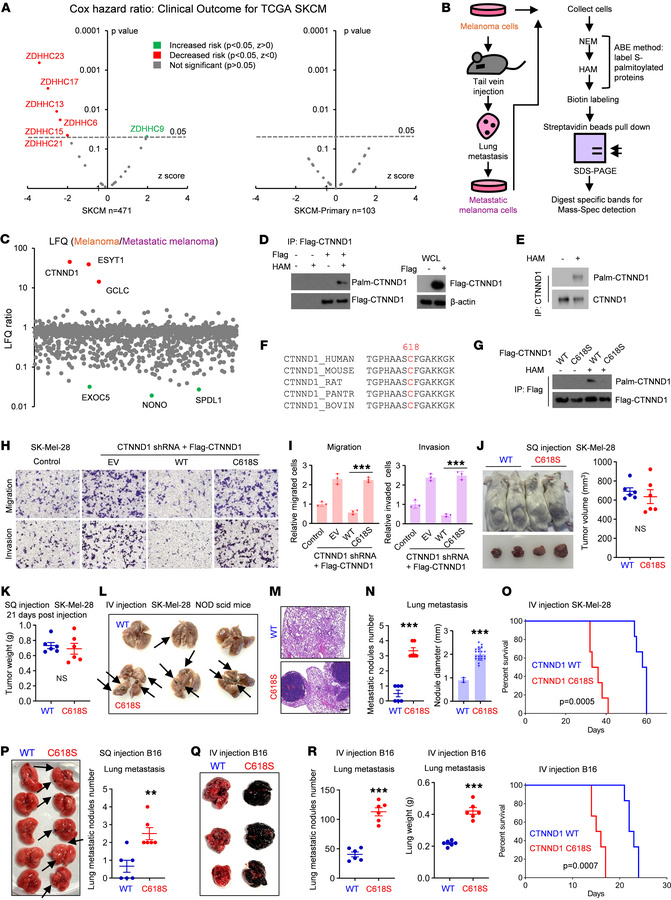
Figure 1

CTNND1 palmitoylation delays melanoma metastasis to the lung.

Options: View larger image (or click on image) Download as PowerPoint
CTNND1 palmitoylation delays melanoma metastasis to the lung.
(A) Cox pr...
(A) Cox proportional hazards model of PATs, calculated by TIMER2.0 with adjustment for age, gender, and race. (B) The scheme of in vivo screening for palmitoylating proteins essential for metastasis. (C) Mass spectrometry LFQ showing CTNND1 enrichment in SK-Mel-28 versus lung metastases. (D and E) Palmitoylation of exogenous (D) and endogenous (E) CTNND1 detected by ABE assay. (F) Sequence alignment of CTNND1 showing conserved palmitoylation motif. (G) CTNND1 palmitoylation at C618 confirmed by ABE. (H and I) Migration (H) and invasion (I) assays in SK-Mel-28 cells stably expressing WT or C618S CTNND1. (J and K) 1 × 106 SK-Mel-28 cells stably expressing WT or C618S CTNND1 were subcutaneously injected into the flank of NOD scid mice. Tumor volume (J) and weight (K) were measured 21 days after tumor cell injection (n = 6). (L–O) Lung metastasis after tail vein injection of 5 × 105 SK-Mel-28 cells expressing WT or C618S CTNND1 (n = 6): lungs (L), H&E staining (M), quantification (N), and survival (O). Scale bars: 185 μm (M). Original magnification, ×200 (H). (P) 1 × 106 B16 stably expressing WT or C618S CTNND1 in 100 μl PBS were subcutaneously injected into the flank of NOD scid mice. Pulmonary metastases were measured 12 days after tumor cell injection (n = 5). (Q–T) 2 × 105 B16 stably expressing WT or C618S CTNND1 in 100 μl PBS were injected into NOD scid mice via the tail vein. Pulmonary metastases (Q–S) were assessed 14 days after tumor cell injection and mice survival were recorded (T). All data in this Figure are mean ± SD. *P < 0.05, **P < 0.01, ***P < 0.001, unpaired student’s t test.

Copyright © 2025 American Society for Clinical Investigation
ISSN: 0021-9738 (print), 1558-8238 (online)

Sign up for email alerts