Go to JCI Insight
  • About
  • Editors
  • Consulting Editors
  • For authors
  • Publication ethics
  • Publication alerts by email
  • Advertising
  • Job board
  • Contact
  • Clinical Research and Public Health
  • Current issue
  • Past issues
  • By specialty
    • COVID-19
    • Cardiology
    • Gastroenterology
    • Immunology
    • Metabolism
    • Nephrology
    • Neuroscience
    • Oncology
    • Pulmonology
    • Vascular biology
    • All ...
  • Videos
    • ASCI Milestone Awards
    • Video Abstracts
    • Conversations with Giants in Medicine
  • Reviews
    • View all reviews ...
    • Neurodegeneration (Mar 2026)
    • Clinical innovation and scientific progress in GLP-1 medicine (Nov 2025)
    • Pancreatic Cancer (Jul 2025)
    • Complement Biology and Therapeutics (May 2025)
    • Evolving insights into MASLD and MASH pathogenesis and treatment (Apr 2025)
    • Microbiome in Health and Disease (Feb 2025)
    • Substance Use Disorders (Oct 2024)
    • View all review series ...
  • Viewpoint
  • Collections
    • In-Press Preview
    • Clinical Research and Public Health
    • Research Letters
    • Letters to the Editor
    • Editorials
    • Commentaries
    • Editor's notes
    • Reviews
    • Viewpoints
    • 100th anniversary
    • Top read articles

  • Current issue
  • Past issues
  • Specialties
  • Reviews
  • Review series
  • ASCI Milestone Awards
  • Video Abstracts
  • Conversations with Giants in Medicine
  • In-Press Preview
  • Clinical Research and Public Health
  • Research Letters
  • Letters to the Editor
  • Editorials
  • Commentaries
  • Editor's notes
  • Reviews
  • Viewpoints
  • 100th anniversary
  • Top read articles
  • About
  • Editors
  • Consulting Editors
  • For authors
  • Publication ethics
  • Publication alerts by email
  • Advertising
  • Job board
  • Contact
OCA-B promotes pathogenic maturation of stem-like CD4+ T cells and autoimmune demyelination
Erik P. Hughes, Amber R. Syage, Elnaz Mirzaei Mehrabad, Thomas E. Lane, Benjamin T. Spike, Dean Tantin
Erik P. Hughes, Amber R. Syage, Elnaz Mirzaei Mehrabad, Thomas E. Lane, Benjamin T. Spike, Dean Tantin
View: Text | PDF
Research Article Autoimmunity Immunology

OCA-B promotes pathogenic maturation of stem-like CD4+ T cells and autoimmune demyelination

  • Text
  • PDF
Abstract

Stem-like T cells selectively contribute to autoimmunity, but the activities that promote their pathogenicity are incompletely understood. Here, we identify the transcription coregulator OCA-B as a driver of the pathogenic maturation of stem-like CD4+ T cells to promote autoimmune demyelination. Using 2 human multiple sclerosis (MS) datasets, we show that POU2AF1, the gene encoding OCA-B, is elevated in CD4+ T cells from patients with MS. We show that T cell–intrinsic OCA-B loss protects mice from experimental autoimmune encephalomyelitis (EAE) while preserving responses to viral CNS infection. In EAE models driven by antigen re-encounter, OCA-B deletion nearly eliminates CNS infiltration, proinflammatory cytokine production, and clinical disease. OCA-B–expressing CD4+ T cells of mice primed with autoantigen express an encephalitogenic gene program and preferentially confer disease. In a relapsing-remitting EAE model, OCA-B loss protects mice specifically at relapse. During remission, OCA-B promotes the expression of Tcf7, Slamf6, and Sell in proliferating CNS T cell populations. At relapse time points, OCA-B loss results in both the accumulation of an immunomodulatory CD4+ T cell population expressing Ccr9 and Bach2, and loss of proinflammatory gene expression from Th17 cells. These results identify OCA-B as a driver of pathogenic CD4+ T cells.

Authors

Erik P. Hughes, Amber R. Syage, Elnaz Mirzaei Mehrabad, Thomas E. Lane, Benjamin T. Spike, Dean Tantin

×

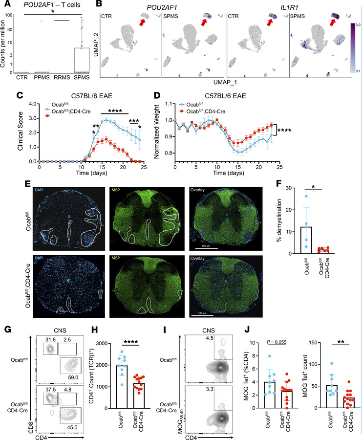
Figure 1

OCA-B loss protects animals from chronic EAE.

Options: View larger image (or click on image) Download as PowerPoint
OCA-B loss protects animals from chronic EAE.
(A) CD4+ T cell nuclei fro...
(A) CD4+ T cell nuclei from single-nucleus RNA-Seq data of patients with primary-progressive (PPMS), RRMS, or SPMS lesions and from control participants (43) were identified and tested in silico for POU2AF1 expression, which is displayed as counts per million. Significance was ascribed by Welch’s t test. (B) The CD4+ T cell nuclei were reclustered and displayed as UMAP feature plots showing POU2AF1 (left) and IL1R1 (right) expression in control (CTR) and SPMS brain tissue. Red arrow highlights a likely pathogenic CD4+ population expressing high levels of IL1R1. (C) Ocabfl/fl (n = 16) and Ocabfl/fl;CD4-Cre (n = 22) mice were injected with MOG35–55 peptide in CFA and pertussis toxin to induce EAE. Clinical scores were evaluated after EAE induction to determine disease progression. Significance was ascribed by multiple 2-tailed Student’s t tests. (D) Animal weights were recorded to evaluate weight loss as a measurement of disease progression. Significance was ascribed by 2-way ANOVA. (E) Representative DAPI/MBP immunostaining of thoracic spinal cord sections taken from mice 15 days after EAE induction. Areas of demyelination are marked by decreased MBP staining (green) and often coincide with increased cellular infiltration (blue). (F) Quantification of demyelination in Ocabfl/fl (n = 5) and Ocabfl/fl;CD4-Cre mice (n = 6). Significance was ascribed by 2-tailed Student’s t test. (G) Brain and spinal cords were isolated on day 15 of EAE and analyzed by spectral cytometry. Representative flow cytometry plots of CD45+TCRβ+ CNS infiltrating T cells showing frequency of CD4+ and CD8+ T cells. (H) Quantification of the number of CNS infiltrating CD4+ T cells. Ocabfl/fl (n = 9) and Ocabfl/fl;CD4-Cre (n = 13). Significance was ascribed by 2-tailed Student’s t test. (I) Representative plots showing frequency of MOG38-49 tetramer–positive CD4+ T cells. (J) Quantification of the frequency and count of MOG38-49 tetramer-positive CD4+ T cells. Ocabfl/fl (n = 9) and Ocabfl/fl;CD4-Cre (n = 13). Significance was ascribed by 2-tailed Student’s t test. For clinical scores and normalized weights, values represent mean ± SEM. All other values represent mean ± SD. *P ≤ 0.05, **P ≤ 0.01, ***P ≤ 0.001, and ****P ≤ 0.0001.

Copyright © 2026 American Society for Clinical Investigation
ISSN: 0021-9738 (print), 1558-8238 (online)

Sign up for email alerts