Go to JCI Insight
  • About
  • Editors
  • Consulting Editors
  • For authors
  • Publication ethics
  • Publication alerts by email
  • Advertising
  • Job board
  • Contact
  • Clinical Research and Public Health
  • Current issue
  • Past issues
  • By specialty
    • COVID-19
    • Cardiology
    • Gastroenterology
    • Immunology
    • Metabolism
    • Nephrology
    • Neuroscience
    • Oncology
    • Pulmonology
    • Vascular biology
    • All ...
  • Videos
    • Conversations with Giants in Medicine
    • Video Abstracts
  • Reviews
    • View all reviews ...
    • Clinical innovation and scientific progress in GLP-1 medicine (Nov 2025)
    • Pancreatic Cancer (Jul 2025)
    • Complement Biology and Therapeutics (May 2025)
    • Evolving insights into MASLD and MASH pathogenesis and treatment (Apr 2025)
    • Microbiome in Health and Disease (Feb 2025)
    • Substance Use Disorders (Oct 2024)
    • Clonal Hematopoiesis (Oct 2024)
    • View all review series ...
  • Viewpoint
  • Collections
    • In-Press Preview
    • Clinical Research and Public Health
    • Research Letters
    • Letters to the Editor
    • Editorials
    • Commentaries
    • Editor's notes
    • Reviews
    • Viewpoints
    • 100th anniversary
    • Top read articles

  • Current issue
  • Past issues
  • Specialties
  • Reviews
  • Review series
  • Conversations with Giants in Medicine
  • Video Abstracts
  • In-Press Preview
  • Clinical Research and Public Health
  • Research Letters
  • Letters to the Editor
  • Editorials
  • Commentaries
  • Editor's notes
  • Reviews
  • Viewpoints
  • 100th anniversary
  • Top read articles
  • About
  • Editors
  • Consulting Editors
  • For authors
  • Publication ethics
  • Publication alerts by email
  • Advertising
  • Job board
  • Contact
SOX9 drives a stem-like transcriptional state and platinum resistance in high-grade serous ovarian cancer
Alexander J. Duval, … , Daniela Matei, Mazhar Adli
Alexander J. Duval, … , Daniela Matei, Mazhar Adli
Published October 1, 2025
Citation Information: J Clin Invest. 2025;135(19):e186467. https://doi.org/10.1172/JCI186467.
View: Text | PDF
Research Article Oncology

SOX9 drives a stem-like transcriptional state and platinum resistance in high-grade serous ovarian cancer

  • Text
  • PDF
Abstract

Chemotherapy resistance remains a formidable challenge to the treatment of high-grade serous ovarian cancer (HGSOC). The drug-tolerant cells may originate from a small population of inherently resistant cancer stem cells (CSCs) in primary tumors. In contrast, sufficient evidence suggests that drug tolerance can also be transiently acquired by nonstem cancer cells. Regardless of the route, key regulators of this plastic process are poorly understood. Here, we utilized multiomics, tumor microarrays, and epigenetic modulation to demonstrate that SOX9 is a key chemo-induced driver of chemoresistance in HGSOC. Epigenetic upregulation of SOX9 was sufficient to induce chemoresistance in multiple HGSOC lines. Moreover, this upregulation induced the formation of a stem-like subpopulation and significant chemoresistance in vivo. Mechanistically, SOX9 increased transcriptional divergence, reprogramming the transcriptional state of naive cells into a stem-like state. Supporting this, we identified a rare cluster of SOX9-expressing cells in primary tumors that were highly enriched for CSCs and chemoresistance-associated stress gene modules. Notably, single-cell analysis showed that chemo treatment results in rapid population-level induction of SOX9 that enriches for a stem-like transcriptional state. Altogether, these findings implicate SOX9 as a critical regulator of early steps of transcriptional reprogramming that lead to chemoresistance through a CSC-like state in HGSOC.

Authors

Alexander J. Duval, Fidan Seker-Polat, Magdalena Rogozinska, Meric Kinali, Ann E. Walts, Ozlem Neyisci, Yaqi Zhang, Zhonglin Li, Edward J. Tanner III, Allison E. Grubbs, Sandra Orsulic, Daniela Matei, Mazhar Adli

×

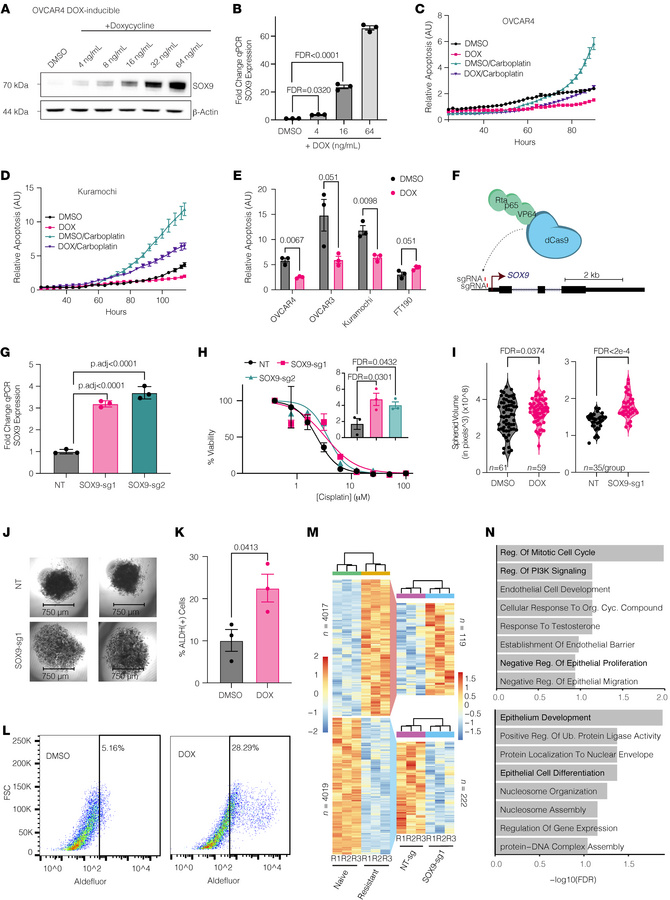
Figure 5

Ectopic SOX9 induction increases platinum resistance and stemness in cell line models.

Options: View larger image (or click on image) Download as PowerPoint
Ectopic SOX9 induction increases platinum resistance and stemness in cel...
(A) Western blot showing SOX9 in OVCAR4-SOX9OE DOX-inducible cells (4–64 ng/mL DOX). (B) Normalized qPCR SOX9 expression in OVCAR4-SOX9OE cells with increasing DOX. Mean ± SEM, n = 3. Significance by 1-way ANOVA with 2-stage step-up Benjamini, Krieger, and Yekutieli correction for multiple comparisons. (C–E) IncuCyte measurements of normalized apoptosis of OVCAR-, Kuramochi-, OVCAR3-, and FT190-SOX9OE cells treated with DMSO or DOX and carboplatin. Mean ± SEM, n = 3. Significance by multiple 2-tailed paired Student’s t tests with Benjamini, Krieger, and Yekutieli correction for multiple comparisons. (F) Overview of the OVCAR4-VPR system. (G) Normalized qPCR SOX9 expression in OVCAR4-VPR cells with nontargeting (NT) or SOX9-targeting sgRNA. Mean ± SEM, n = 3. Significance by 1-way ANOVA with 2-stage step-up Benjamini, Krieger, and Yekutieli correction for multiple comparisons. (H) MTT cell viability assay of OVCAR4-VPR cells with same sgRNA as in E and increasing cisplatin (0–100 µM) and IC50 values (inset). Mean ± SEM, n = 3. Significance by 1-way ANOVA with 2-stage step-up Benjamini, Krieger, and Yekutieli correction for multiple comparisons. (I) Spheroid volumes (in pixels3) for OVCAR4-VPR system and OVCAR4-SOX9OE DOX-inducible system. FDR by 2-tailed Student’s t test. (J) Images of OVCAR4-SOX9OE spheroids treated with 0.1 µg/mL DOX or equivalent volume of DMSO. (K) Percent of OVCAR4-SOX9OE DOX-inducible cells from spheroids that were found to be ALDH(+) using an Aldefluour kit. P value by 2-tailed Student’s t test. n = 3. (L) Example FACS profiles of two data points in K. (M) Differentially expressed genes (P < 0.05) from RNA-seq of OVCAR4-VPR cells with NT- or SOX9-sg1 and OVCAR4 platinum-naïve/resistant cells. (N) GO term analyses of commonly upregulated (top) and downregulated (bottom) genes between OVCAR4 platinum-resistant versus naïve and OVCAR4-VPR + SOX9sg1 versus NT-sg cells. Shown are odds ratios and –log10(FDR).

Copyright © 2025 American Society for Clinical Investigation
ISSN: 0021-9738 (print), 1558-8238 (online)

Sign up for email alerts