Go to JCI Insight
  • About
  • Editors
  • Consulting Editors
  • For authors
  • Publication ethics
  • Publication alerts by email
  • Advertising
  • Job board
  • Contact
  • Clinical Research and Public Health
  • Current issue
  • Past issues
  • By specialty
    • COVID-19
    • Cardiology
    • Gastroenterology
    • Immunology
    • Metabolism
    • Nephrology
    • Neuroscience
    • Oncology
    • Pulmonology
    • Vascular biology
    • All ...
  • Videos
    • ASCI Milestone Awards
    • Video Abstracts
    • Conversations with Giants in Medicine
  • Reviews
    • View all reviews ...
    • Clinical innovation and scientific progress in GLP-1 medicine (Nov 2025)
    • Pancreatic Cancer (Jul 2025)
    • Complement Biology and Therapeutics (May 2025)
    • Evolving insights into MASLD and MASH pathogenesis and treatment (Apr 2025)
    • Microbiome in Health and Disease (Feb 2025)
    • Substance Use Disorders (Oct 2024)
    • Clonal Hematopoiesis (Oct 2024)
    • View all review series ...
  • Viewpoint
  • Collections
    • In-Press Preview
    • Clinical Research and Public Health
    • Research Letters
    • Letters to the Editor
    • Editorials
    • Commentaries
    • Editor's notes
    • Reviews
    • Viewpoints
    • 100th anniversary
    • Top read articles

  • Current issue
  • Past issues
  • Specialties
  • Reviews
  • Review series
  • ASCI Milestone Awards
  • Video Abstracts
  • Conversations with Giants in Medicine
  • In-Press Preview
  • Clinical Research and Public Health
  • Research Letters
  • Letters to the Editor
  • Editorials
  • Commentaries
  • Editor's notes
  • Reviews
  • Viewpoints
  • 100th anniversary
  • Top read articles
  • About
  • Editors
  • Consulting Editors
  • For authors
  • Publication ethics
  • Publication alerts by email
  • Advertising
  • Job board
  • Contact
Multiomic analysis reveals a key BCAT1 role in mTOR activation by B cell receptor and TLR9
Rui Guo, Yizhe Sun, Matthew Y. Lim, Hardik Shah, Joao A. Paulo, Rahaman A. Ahmed, Weixing Li, Yuchen Zhang, Haopeng Yang, Liang Wei Wang, Daniel Strebinger, Nicholas A. Smith, Meng Li, Merrin Man Long Leong, Michael Lutchenkov, Jin Hua Liang, Zhixuan Li, Yin Wang, Rishi Puri, Ari Melnick, Michael R. Green, John M. Asara, Adonia E. Papathanassiu, Duane R. Wesemann, Steven P. Gygi, Vamsi K. Mootha, Benjamin E. Gewurz
Rui Guo, Yizhe Sun, Matthew Y. Lim, Hardik Shah, Joao A. Paulo, Rahaman A. Ahmed, Weixing Li, Yuchen Zhang, Haopeng Yang, Liang Wei Wang, Daniel Strebinger, Nicholas A. Smith, Meng Li, Merrin Man Long Leong, Michael Lutchenkov, Jin Hua Liang, Zhixuan Li, Yin Wang, Rishi Puri, Ari Melnick, Michael R. Green, John M. Asara, Adonia E. Papathanassiu, Duane R. Wesemann, Steven P. Gygi, Vamsi K. Mootha, Benjamin E. Gewurz
View: Text | PDF
Research Article Cell biology Metabolism

Multiomic analysis reveals a key BCAT1 role in mTOR activation by B cell receptor and TLR9

  • Text
  • PDF
Abstract

B lymphocytes play major adaptive immune roles, producing antibodies and driving T cell responses. However, how immunometabolism networks support B cell activation and differentiation in response to distinct receptor stimuli remains incompletely understood. To gain insights, we systematically investigated acute primary human B cell transcriptional, translational, and metabolomic responses to B cell receptor (BCR), TLR9, CD40-ligand (CD40L), IL-4, or combinations thereof. T cell–independent BCR/TLR9 costimulation, which drives malignant and autoimmune B cell states, highly induced transaminase branched chain amino acid transaminase 1 (BCAT1), which localized to lysosomal membranes to support branched chain amino acid synthesis and mTORC1 activation. BCAT1 inhibition blunted BCR/TLR9, but not CD40L/IL-4–triggered B cell proliferation, IL-10 expression, and BCR/TLR pathway–driven lymphoma xenograft outgrowth. These results provide a valuable resource, reveal receptor-mediated immunometabolism remodeling to support key B cell phenotypes, and identify BCAT1 as an activated B cell therapeutic target.

Authors

Rui Guo, Yizhe Sun, Matthew Y. Lim, Hardik Shah, Joao A. Paulo, Rahaman A. Ahmed, Weixing Li, Yuchen Zhang, Haopeng Yang, Liang Wei Wang, Daniel Strebinger, Nicholas A. Smith, Meng Li, Merrin Man Long Leong, Michael Lutchenkov, Jin Hua Liang, Zhixuan Li, Yin Wang, Rishi Puri, Ari Melnick, Michael R. Green, John M. Asara, Adonia E. Papathanassiu, Duane R. Wesemann, Steven P. Gygi, Vamsi K. Mootha, Benjamin E. Gewurz

×

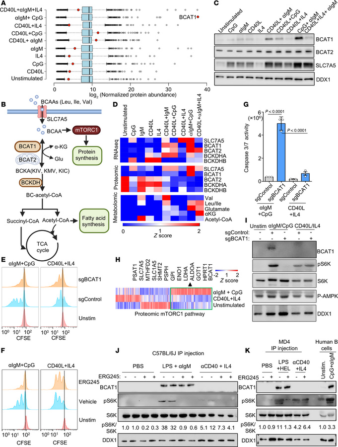
Figure 3

BCR/TLR9 costimulation highly induces BCAT1, which is essential for αIgM/CpG but not CD40/IL-4–driven primary B cell mTORC1 activation, growth, and survival.

Options: View larger image (or click on image) Download as PowerPoint
BCR/TLR9 costimulation highly induces BCAT1, which is essential for αIgM...
(A) Log2-normalized protein abundance from proteomic analysis of primary B cells after 24-hour stimulation. BCAT1 protein levels are highlighted in red. (B) BCAA metabolism schematic. Cytosolic BCAT1 and mitochondrial BCAT2 catalyze reversible transamination of BCKA and BCAA.. (C) Immunoblot of BCAT1, BCAT2, SLC7A5, and DDX1 from whole-cell lysates (WCLs) of 24-hour stimulated B cells. DDX1 was the load control. (D) Heatmap analysis of key BCAA pathway RNA, protein, and metabolite z scores in 24-hour stimulated primary B cells. (E) CFSE analysis of primary B cells electroporated with Cas9 ribonucleoprotein complexes with control or BCAT1 targeting sgRNA, then stimulated for 5 days. (F) CFSE analysis of primary B cells treated with vehicle or ERG245 (100 mM) and stimulated. (G) Mean ± SEM caspase-3/7 activity of primary B cells with indicated Cas9 ribonucleoproteins after 48 hour stimulation. P values calculated by 2-tailed paired Student’s t test. (H) Heatmap of selected mTORC1 pathway target gene z scores, shown in vertical columns, in 24-hour stimulated primary B cells. Metabolic enzymes upregulated by αIgM + CpG vs. CD40L + IL-4 stimulation are highlighted. (I) Immunoblots of WCLs from 24-hour stimulated primary B cells expressing indicated Cas9 ribonucleoproteins. (J) Immunoblot of WCLs from C57BL/6J murine splenic B cells, harvested 48 hours after i.p. injection of PBS vehicle, 20 mg LPS + 250 mg αIgM, or 250 mg aCD40 antibody + 1 mg murine IL-4 in complex with 10 mg anti–IL-4, with vehicle or 20 mg/kg ERG245. (K) Immunoblot of WCLs from MD4 murine splenic B cells, harvested 48 hours after i.p. injection of PBS vehicle, 20 mg LPS + 10 mg HEL, or 250 mg aCD40 antibody + 1 mg IL-4 in complex with 10 mg αIL-4, with vehicle or 20 mg/kg ERG245. Representative of n = 3 replicates (E, F, and I–K). See also Supplemental Figure 4.

Copyright © 2026 American Society for Clinical Investigation
ISSN: 0021-9738 (print), 1558-8238 (online)

Sign up for email alerts