Go to JCI Insight
  • About
  • Editors
  • Consulting Editors
  • For authors
  • Publication ethics
  • Publication alerts by email
  • Advertising
  • Job board
  • Contact
  • Clinical Research and Public Health
  • Current issue
  • Past issues
  • By specialty
    • COVID-19
    • Cardiology
    • Gastroenterology
    • Immunology
    • Metabolism
    • Nephrology
    • Neuroscience
    • Oncology
    • Pulmonology
    • Vascular biology
    • All ...
  • Videos
    • Conversations with Giants in Medicine
    • Video Abstracts
  • Reviews
    • View all reviews ...
    • Clinical innovation and scientific progress in GLP-1 medicine (Nov 2025)
    • Pancreatic Cancer (Jul 2025)
    • Complement Biology and Therapeutics (May 2025)
    • Evolving insights into MASLD and MASH pathogenesis and treatment (Apr 2025)
    • Microbiome in Health and Disease (Feb 2025)
    • Substance Use Disorders (Oct 2024)
    • Clonal Hematopoiesis (Oct 2024)
    • View all review series ...
  • Viewpoint
  • Collections
    • In-Press Preview
    • Clinical Research and Public Health
    • Research Letters
    • Letters to the Editor
    • Editorials
    • Commentaries
    • Editor's notes
    • Reviews
    • Viewpoints
    • 100th anniversary
    • Top read articles

  • Current issue
  • Past issues
  • Specialties
  • Reviews
  • Review series
  • Conversations with Giants in Medicine
  • Video Abstracts
  • In-Press Preview
  • Clinical Research and Public Health
  • Research Letters
  • Letters to the Editor
  • Editorials
  • Commentaries
  • Editor's notes
  • Reviews
  • Viewpoints
  • 100th anniversary
  • Top read articles
  • About
  • Editors
  • Consulting Editors
  • For authors
  • Publication ethics
  • Publication alerts by email
  • Advertising
  • Job board
  • Contact
Urine proteins reveal distinct coagulation and complement cascades underlying acute versus chronic lupus nephritis
Ting Zhang, … , Ramesh Saxena, Chandra Mohan
Ting Zhang, … , Ramesh Saxena, Chandra Mohan
Published October 1, 2025
Citation Information: J Clin Invest. 2025;135(19):e186143. https://doi.org/10.1172/JCI186143.
View: Text | PDF
Research Article Autoimmunity Immunology

Urine proteins reveal distinct coagulation and complement cascades underlying acute versus chronic lupus nephritis

  • Text
  • PDF
Abstract

The current gold standard for assessing renal pathology in lupus nephritis (LN) is invasive and cannot be serially repeated. To assess if urine can serve as a liquid biopsy for underlying renal pathology, urine obtained from patients with LN at the time of renal biopsy were interrogated for 1,317 proteins, using an aptamer-based proteomic screen. Levels of 57 urine proteins were significantly elevated and correlated with pathology activity index (AI), notably endocapillary hypercellularity, fibrinoid necrosis, and cellular crescents. These included proteins pertaining to leukocyte/podocyte activation, neutrophil activation, endothelial activation, and markers of inflammation/anti-inflammation. In contrast, complement and coagulation cascade proteins, and proteins related to the extracellular matrix (ECM) emerged as the strongest urinary readouts of concurrent renal pathology chonicity index (CI), notably tubular atrophy and interstitial fibrosis. In vitro mechanistic studies revealed that complement proteins C3a and C5a increased the expression of profibrotic ECM proteins in macrophages and proximal tubule epithelial cells. Thus, carefully assembled panels of urinary proteins that are indicative of high renal pathology AI and/or CI may help monitor the status of renal pathology after therapy in patients with LN, in a noninvasive manner, without the need for repeat renal biopsies.

Authors

Ting Zhang, Jessica Castillo, Anto Sam Crosslee Louis Sam Titus, Kamala Vanarsa, Vedant Sharma, Sohan Kureti, Ramesh Saxena, Chandra Mohan

×

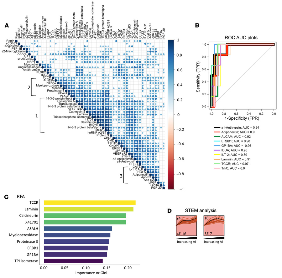
Figure 3

Top discriminatory urine proteins identifying patients with LN with high renal pathology AI.

Options: View larger image (or click on image) Download as PowerPoint
Top discriminatory urine proteins identifying patients with LN with high...
(A) The 57 significantly elevated proteins in participants with Hi.AI (FC > 2, P < 0.05; Spearman’s t > 0.6 with AI) were subjected to protein-protein correlation analysis. Hierarchical clustering was performed. Dark blue corresponds to a positive correlation between protein pairs. The correlation cluster labeled “1” encompasses multiple signaling proteins critical for the activation of immune cells. Cluster 2 represents a neutrophil signature cluster and the cluster labeled “3” encompasses several anti-inflammatory proteins. (B) An ROC AUC plot of the top 10 proteins from the aptamer-based screen based solely on ROC AUC values discriminating participants with Hi.AI from all other patients with LN. TPR, true positive rate; FPR, false positive rate. (C) RFA shown are the 10 most discriminatory proteins for the identification of participants with Hi.AI. The proteins are ordered by their importance in discrimination, displayed as the Gini coefficient. (D) STEM analysis was executed for the top 57 proteins (FC > 2; P < 0.05; Spearman’s t > 0.6 with AI). Protein expression through increasing AI are plotted. Statistically significant profiles that are similar form a cluster of profiles and are shaded the same color. A total of 10 profiles (each representing a different temporal pattern) were generated by STEM analysis, of which only the statistically significant profiles are displayed. The number in the upper left-hand corner of each box is the number of proteins in each profile. The number in the lower left-hand corner is the P value significance of the number of proteins assigned to each profile relative to the expected number, based upon random permutation testing.

Copyright © 2025 American Society for Clinical Investigation
ISSN: 0021-9738 (print), 1558-8238 (online)

Sign up for email alerts