Go to JCI Insight
  • About
  • Editors
  • Consulting Editors
  • For authors
  • Publication ethics
  • Publication alerts by email
  • Advertising
  • Job board
  • Contact
  • Clinical Research and Public Health
  • Current issue
  • Past issues
  • By specialty
    • COVID-19
    • Cardiology
    • Gastroenterology
    • Immunology
    • Metabolism
    • Nephrology
    • Neuroscience
    • Oncology
    • Pulmonology
    • Vascular biology
    • All ...
  • Videos
    • ASCI Milestone Awards
    • Video Abstracts
    • Conversations with Giants in Medicine
  • Reviews
    • View all reviews ...
    • Neurodegeneration (Mar 2026)
    • Clinical innovation and scientific progress in GLP-1 medicine (Nov 2025)
    • Pancreatic Cancer (Jul 2025)
    • Complement Biology and Therapeutics (May 2025)
    • Evolving insights into MASLD and MASH pathogenesis and treatment (Apr 2025)
    • Microbiome in Health and Disease (Feb 2025)
    • Substance Use Disorders (Oct 2024)
    • View all review series ...
  • Viewpoint
  • Collections
    • In-Press Preview
    • Clinical Research and Public Health
    • Research Letters
    • Letters to the Editor
    • Editorials
    • Commentaries
    • Editor's notes
    • Reviews
    • Viewpoints
    • 100th anniversary
    • Top read articles

  • Current issue
  • Past issues
  • Specialties
  • Reviews
  • Review series
  • ASCI Milestone Awards
  • Video Abstracts
  • Conversations with Giants in Medicine
  • In-Press Preview
  • Clinical Research and Public Health
  • Research Letters
  • Letters to the Editor
  • Editorials
  • Commentaries
  • Editor's notes
  • Reviews
  • Viewpoints
  • 100th anniversary
  • Top read articles
  • About
  • Editors
  • Consulting Editors
  • For authors
  • Publication ethics
  • Publication alerts by email
  • Advertising
  • Job board
  • Contact
Age-dependent brain responses to mechanical stress determine resilience in a chronic lymphatic drainage impairment model
Zachary Gursky, Zohaib Nisar Khan, Sunil Koundal, Ankita Bhardwaj, Joaquin Caceres Melgarejo, Kaiming Xu, Xinan Chen, Hung-Mo Lin, Xianfeng Gu, Hedok Lee, Jonathan Kipnis, Yoav Dori, Allen Tannenbaum, Laura Santambrogio, Helene Benveniste
Zachary Gursky, Zohaib Nisar Khan, Sunil Koundal, Ankita Bhardwaj, Joaquin Caceres Melgarejo, Kaiming Xu, Xinan Chen, Hung-Mo Lin, Xianfeng Gu, Hedok Lee, Jonathan Kipnis, Yoav Dori, Allen Tannenbaum, Laura Santambrogio, Helene Benveniste
View: Text | PDF
Research Article Immunology Neuroscience

Age-dependent brain responses to mechanical stress determine resilience in a chronic lymphatic drainage impairment model

  • Text
  • PDF
Abstract

The outflow of ‘dirty’ brain fluids from the glymphatic system drains via the meningeal lymphatic vessels to the lymph nodes in the neck, primarily the deep cervical lymph nodes (dcLN). However, it is unclear whether dcLN drainage is essential for normal cerebral homeostasis. Using dynamic contrast-enhanced magnetic resonance imaging (DCE-MRI) and computational fluid dynamics, we studied the impact of long-term mechanical stress from compromised dcLN drainage on brain solute and fluid outflow in anesthetized rats. We found that in young, but not middle-aged, rats, impairment of dcLN drainage was linked to moderately increased intracranial pressure and the emergence of extracranial perivenous drainage, with no evidence of hydrocephalus at any age. Surprisingly, both age groups showed enhanced brain solute clearance despite reduced glymphatic influx. CSF proteomic analysis revealed cellular stress in the form of low-grade inflammation and upregulation of pathways associated with neurodegeneration and blood brain barrier leakage in the rats with impaired lymphatic drainage. Our findings highlight that dcLN drainage is indeed a prerequisite for normal cerebral homeostasis in the rat and reveal the brain’s age-dependent compensatory responses to chronic impairment of its lymphatic drainage pathways.

Authors

Zachary Gursky, Zohaib Nisar Khan, Sunil Koundal, Ankita Bhardwaj, Joaquin Caceres Melgarejo, Kaiming Xu, Xinan Chen, Hung-Mo Lin, Xianfeng Gu, Hedok Lee, Jonathan Kipnis, Yoav Dori, Allen Tannenbaum, Laura Santambrogio, Helene Benveniste

×

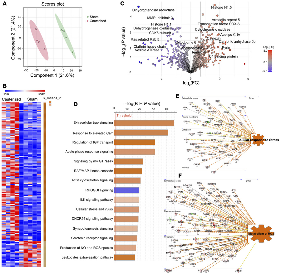
Figure 5

A proteomic signature of acute phase response and oxidative stress is present in the CSF of middle-aged dcLN-cauterized adult rats.

Options: View larger image (or click on image) Download as PowerPoint
A proteomic signature of acute phase response and oxidative stress is pr...
(A) Partial least squares discriminant analysis (PLS-DA) displaying score plot based proteomic profile of CSF harvested from sham (green) and dcLN-cauterized (red) rats with ellipses representing the 95% CI of the group clustering in 10-month (10 M) adult cohort. (B) Heat map of representative biological replicates profile contrasting all FCs between the proteins identified in the sham and dcLN groups (Supplemental Table 2). Only proteins that passed a selected significance statistical threshold (ANOVA/t test applied in PEAKS, P < 0.05) are displayed in the heat map. (C) Volcano plot showing the significance in the ratio corresponding to protein expression in dcLN/sham; highlighted in red and green are the statistically significant proteins (P < 0.05 by ANOVA), showing 2-fold up- and downregulation, respectively (indexed in Supplemental Table 2). (D) Canonical pathway enrichment analysis using IPA (QIAGEN) assigned z score. The orange bar indicates a positive z score, which is an activated/upregulated pathway. Color depth represents the degree of the z score. The horizontal axis indicates −log (Benjamini-Hochberg P value), and the vertical axis represents the given pathways. Additional details are mentioned in Supplemental Table 2. (E and F) Quantitative IPA analysis; identified proteins are represented as gene symbols and are predicted to be upregulated (in red) or downregulated (in green) in the comparison between groups. For network generation, datasets containing gene symbols were uploaded into the IPA application along with their rescaled log2 transformation of average protein area ratios. Proteins with significant changes (P < 0.05, by ANOVA/ t tests) are reported in Supplemental Table 2.

Copyright © 2026 American Society for Clinical Investigation
ISSN: 0021-9738 (print), 1558-8238 (online)

Sign up for email alerts