Go to JCI Insight
  • About
  • Editors
  • Consulting Editors
  • For authors
  • Publication ethics
  • Publication alerts by email
  • Advertising
  • Job board
  • Contact
  • Clinical Research and Public Health
  • Current issue
  • Past issues
  • By specialty
    • COVID-19
    • Cardiology
    • Gastroenterology
    • Immunology
    • Metabolism
    • Nephrology
    • Neuroscience
    • Oncology
    • Pulmonology
    • Vascular biology
    • All ...
  • Videos
    • ASCI Milestone Awards
    • Video Abstracts
    • Conversations with Giants in Medicine
  • Reviews
    • View all reviews ...
    • Clinical innovation and scientific progress in GLP-1 medicine (Nov 2025)
    • Pancreatic Cancer (Jul 2025)
    • Complement Biology and Therapeutics (May 2025)
    • Evolving insights into MASLD and MASH pathogenesis and treatment (Apr 2025)
    • Microbiome in Health and Disease (Feb 2025)
    • Substance Use Disorders (Oct 2024)
    • Clonal Hematopoiesis (Oct 2024)
    • View all review series ...
  • Viewpoint
  • Collections
    • In-Press Preview
    • Clinical Research and Public Health
    • Research Letters
    • Letters to the Editor
    • Editorials
    • Commentaries
    • Editor's notes
    • Reviews
    • Viewpoints
    • 100th anniversary
    • Top read articles

  • Current issue
  • Past issues
  • Specialties
  • Reviews
  • Review series
  • ASCI Milestone Awards
  • Video Abstracts
  • Conversations with Giants in Medicine
  • In-Press Preview
  • Clinical Research and Public Health
  • Research Letters
  • Letters to the Editor
  • Editorials
  • Commentaries
  • Editor's notes
  • Reviews
  • Viewpoints
  • 100th anniversary
  • Top read articles
  • About
  • Editors
  • Consulting Editors
  • For authors
  • Publication ethics
  • Publication alerts by email
  • Advertising
  • Job board
  • Contact
Modulation of the ACOD1/itaconate pathway differentially affects atherosclerosis severity across genetic models and sexes
Lara Haase, Anouar Belkacemi, Laura Neises, Nicole Kiweler, Christine Wesely, Rosanna Huchzermeier, Maja Bozic, Arefeh Khakdan, Marta Sánchez, Arnaud Mary, Nadja Sachs, Hanna Winter, Enrico Glaab, Michael T. Heneka, Emiel P.C. van der Vorst, Michel Mittelbronn, Johannes Meiser, Jochen G. Schneider
Lara Haase, Anouar Belkacemi, Laura Neises, Nicole Kiweler, Christine Wesely, Rosanna Huchzermeier, Maja Bozic, Arefeh Khakdan, Marta Sánchez, Arnaud Mary, Nadja Sachs, Hanna Winter, Enrico Glaab, Michael T. Heneka, Emiel P.C. van der Vorst, Michel Mittelbronn, Johannes Meiser, Jochen G. Schneider
View: Text | PDF
Research Letter Cardiology Vascular biology

Modulation of the ACOD1/itaconate pathway differentially affects atherosclerosis severity across genetic models and sexes

  • Text
  • PDF
Abstract

Authors

Lara Haase, Anouar Belkacemi, Laura Neises, Nicole Kiweler, Christine Wesely, Rosanna Huchzermeier, Maja Bozic, Arefeh Khakdan, Marta Sánchez, Arnaud Mary, Nadja Sachs, Hanna Winter, Enrico Glaab, Michael T. Heneka, Emiel P.C. van der Vorst, Michel Mittelbronn, Johannes Meiser, Jochen G. Schneider

×

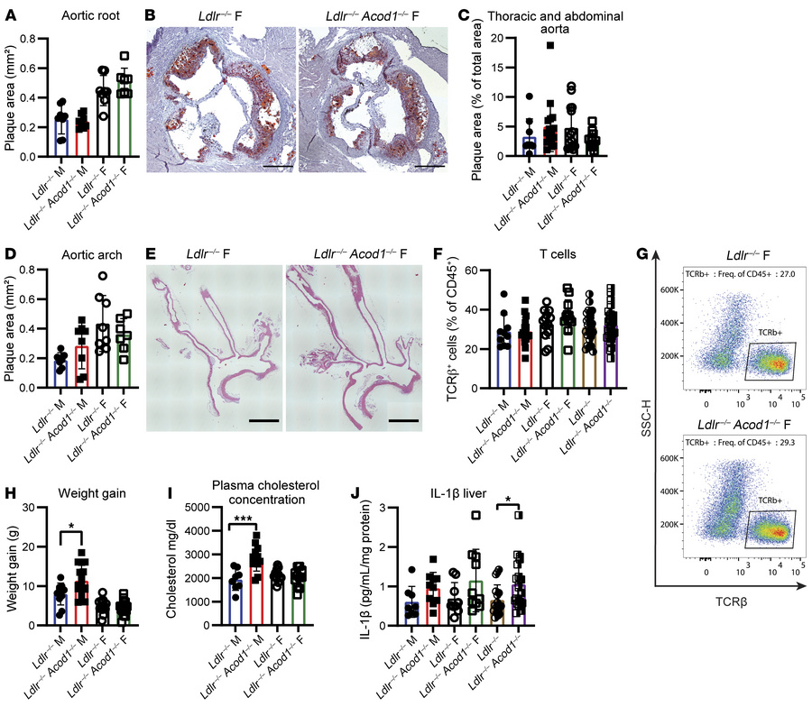
Figure 1

Acod1 deletion has no effect on atherosclerosis but shows sex-dependent cholesterol metabolism in the Ldlr model.

Options: View larger image (or click on image) Download as PowerPoint

Acod1 deletion has no effect on atherosclerosis but shows sex-dependent...
Ldlr–/–Acod1–/– and control Ldlr–/– mice (6–12 weeks old) were fed a Western diet (Envigo, TD-88137) for 12 weeks. Plaque area was measured in the aortic root (A, n = 7–8/sex/group), thoracic/abdominal aorta (C, males n = 9–16, females n = 12–14), and aortic arch (D, n = 7–8/sex/group). Representative aortic arch images from females are shown (B and E). Circulating T cells were analyzed by flow cytometry (F, males n = 10–16, females n = 12–14, pooled right), gated as CD45+TCRβ+CD19– cells. Shown are representative dot plots (G). Weight gain (H, males n = 11–16, females n = 14–15), plasma cholesterol (I, n = 8–11/group), and liver IL-1β levels (J, n = 8–10/group, pooled right) were quantified. Data are shown as mean ± SD. *P < 0.05; ***P < 0.001 by Mann-Whitney U test (A, C, and D) or Welch’s t test (F–J). Scale bars: 300 μm (B) and 1 mm (E).

Copyright © 2026 American Society for Clinical Investigation
ISSN: 0021-9738 (print), 1558-8238 (online)

Sign up for email alerts