Go to JCI Insight
  • About
  • Editors
  • Consulting Editors
  • For authors
  • Publication ethics
  • Publication alerts by email
  • Advertising
  • Job board
  • Contact
  • Clinical Research and Public Health
  • Current issue
  • Past issues
  • By specialty
    • COVID-19
    • Cardiology
    • Gastroenterology
    • Immunology
    • Metabolism
    • Nephrology
    • Neuroscience
    • Oncology
    • Pulmonology
    • Vascular biology
    • All ...
  • Videos
    • ASCI Milestone Awards
    • Video Abstracts
    • Conversations with Giants in Medicine
  • Reviews
    • View all reviews ...
    • Clinical innovation and scientific progress in GLP-1 medicine (Nov 2025)
    • Pancreatic Cancer (Jul 2025)
    • Complement Biology and Therapeutics (May 2025)
    • Evolving insights into MASLD and MASH pathogenesis and treatment (Apr 2025)
    • Microbiome in Health and Disease (Feb 2025)
    • Substance Use Disorders (Oct 2024)
    • Clonal Hematopoiesis (Oct 2024)
    • View all review series ...
  • Viewpoint
  • Collections
    • In-Press Preview
    • Clinical Research and Public Health
    • Research Letters
    • Letters to the Editor
    • Editorials
    • Commentaries
    • Editor's notes
    • Reviews
    • Viewpoints
    • 100th anniversary
    • Top read articles

  • Current issue
  • Past issues
  • Specialties
  • Reviews
  • Review series
  • ASCI Milestone Awards
  • Video Abstracts
  • Conversations with Giants in Medicine
  • In-Press Preview
  • Clinical Research and Public Health
  • Research Letters
  • Letters to the Editor
  • Editorials
  • Commentaries
  • Editor's notes
  • Reviews
  • Viewpoints
  • 100th anniversary
  • Top read articles
  • About
  • Editors
  • Consulting Editors
  • For authors
  • Publication ethics
  • Publication alerts by email
  • Advertising
  • Job board
  • Contact
USP10/GSK3β-mediated inhibition of PTEN drives resistance to PI3K inhibitors in breast cancer
Nishi Kumari, Sarah C.E. Wright, Christopher M. Witham, Laia Monserrat, Marta Palafox, John L.C. Richard, Carlotta Costa, Moshe Elkabets, Mark Agostino, Theresa Klemm, Melissa Eccles, Alex Garnham, Ting Wu, Jonas A. Nilsson, Nikita Walz, Veena Venugopal, Anthony Cerra, Natali Vasilevski, Stephanie Bridgeman, Sona Bassi, Azad Saei, Moutaz Helal, Philipp Neundorf, Angela Riedel, Mathias Rosenfeldt, Jespal Gill, Nikolett Pahor, Oliver Hartmann, Jacky Chung, Sachdev S. Sidhu, Nina Moderau, Sudhakar Jha, Jordi Rodon, Markus E. Diefenbacher, David Komander, Violeta Serra, Pieter Johan Adam Eichhorn
Nishi Kumari, Sarah C.E. Wright, Christopher M. Witham, Laia Monserrat, Marta Palafox, John L.C. Richard, Carlotta Costa, Moshe Elkabets, Mark Agostino, Theresa Klemm, Melissa Eccles, Alex Garnham, Ting Wu, Jonas A. Nilsson, Nikita Walz, Veena Venugopal, Anthony Cerra, Natali Vasilevski, Stephanie Bridgeman, Sona Bassi, Azad Saei, Moutaz Helal, Philipp Neundorf, Angela Riedel, Mathias Rosenfeldt, Jespal Gill, Nikolett Pahor, Oliver Hartmann, Jacky Chung, Sachdev S. Sidhu, Nina Moderau, Sudhakar Jha, Jordi Rodon, Markus E. Diefenbacher, David Komander, Violeta Serra, Pieter Johan Adam Eichhorn
View: Text | PDF
Research Article Cell biology Oncology

USP10/GSK3β-mediated inhibition of PTEN drives resistance to PI3K inhibitors in breast cancer

  • Text
  • PDF
Abstract

Activating mutations in PIK3CA, the gene encoding the catalytic p110α subunit of PI3K, are some of the most frequent genomic alterations in breast cancer. Alpelisib, a small-molecule inhibitor that targets p110α, is a recommended drug for patients with PIK3CA-mutant advanced breast cancer. However, clinical success for PI3K inhibitors (PI3Kis) has been limited by their narrow therapeutic window. The lipid phosphatase PTEN is a potent tumor suppressor and a major negative regulator of the PI3K pathway. Unsurprisingly, inactivating mutations in PTEN correlate with tumor progression and resistance to PI3K inhibition due to persistent PI3K signaling. Here, we demonstrate that PI3K inhibition leads rapidly to the inactivation of PTEN. Using a functional genetic screen, we show that this effect is mediated by a USP10-GSK3β signaling axis, in which USP10 stabilizes GSK3β, resulting in GSK3β-mediated phosphorylation of the C-terminal tail of PTEN. This phosphorylation inhibits PTEN dimerization and thus prevents its activation. Downregulation of GSK3β or USP10 resensitizes PI3Ki-resistant breast cancer models and patient-derived organoids to PI3K inhibition and induces tumor regression. Our study establishes that enhancing PTEN activity is a new strategy to treat PIK3CA mutant tumors and provides a strong rationale for pursuing USP10 inhibitors in the clinic.

Authors

Nishi Kumari, Sarah C.E. Wright, Christopher M. Witham, Laia Monserrat, Marta Palafox, John L.C. Richard, Carlotta Costa, Moshe Elkabets, Mark Agostino, Theresa Klemm, Melissa Eccles, Alex Garnham, Ting Wu, Jonas A. Nilsson, Nikita Walz, Veena Venugopal, Anthony Cerra, Natali Vasilevski, Stephanie Bridgeman, Sona Bassi, Azad Saei, Moutaz Helal, Philipp Neundorf, Angela Riedel, Mathias Rosenfeldt, Jespal Gill, Nikolett Pahor, Oliver Hartmann, Jacky Chung, Sachdev S. Sidhu, Nina Moderau, Sudhakar Jha, Jordi Rodon, Markus E. Diefenbacher, David Komander, Violeta Serra, Pieter Johan Adam Eichhorn

×

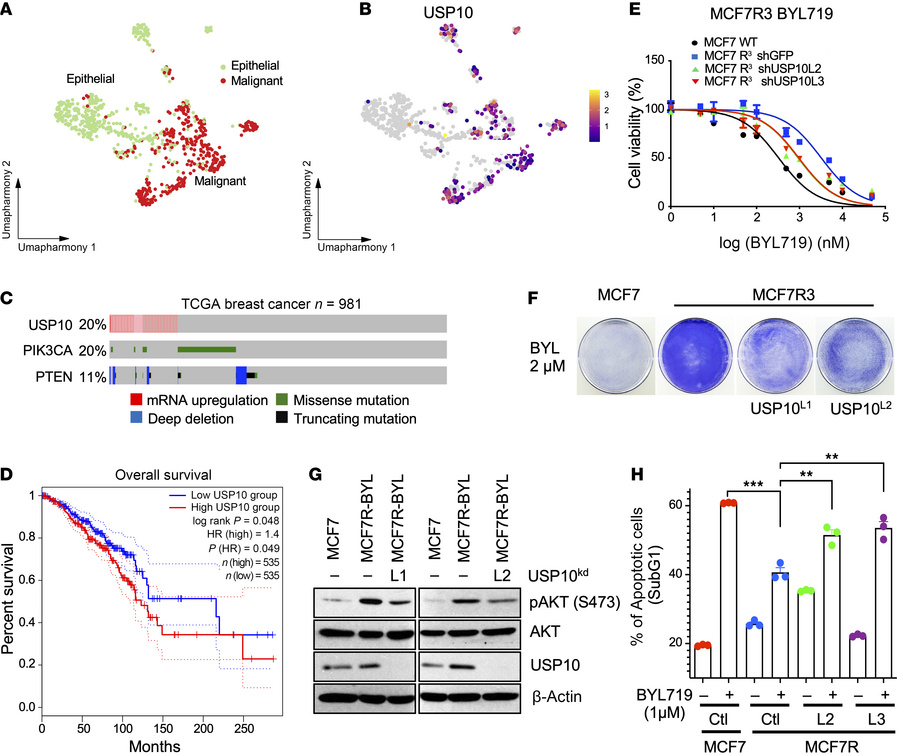
Figure 7

USP10 is upregulated in breast cancer and correlates with PI3Ki resistance. (A)

Options: View larger image (or click on image) Download as PowerPoint
USP10 is upregulated in breast cancer and correlates with PI3Ki resistan...
A batch-corrected Uniform Manifold Approximation and Projection (UMAP), representing malignant and normal epithelial cells from patients with triple-negative breast cancer (53). The cells are colored to depict their respective cell-type annotations: epithelial (green) or malignant (red). (B) A UMAP illustrating the normalized expression of USP10 across all cells extrapolated from A. (C) Matrix heatmap generated using cBioportal showing genetic alterations in PIK3CA, PTEN, and upregulation of USP10 mRNA. (D) Kaplan-Meier curves from TCGA data extrapolated from the GEPIA2 genomics analysis and visualization platform showing probability of overall survival of patients with breast cancer with a higher copy number of USP10 is significantly less than those with a lower level of USP10 (P = 0.049). HR, hazard ratio. (E) MCF7 PI3Ki-resistant cells expressing shRNA USP10L2 or USP10 L3 or shGFP were treated with escalating doses of BYL719, as indicated, for 72 hours. Viability was assayed using CellTiter-Glo as described by the manufacturer. Data represent the mean of 5 replicates. (F) Colony formation assay of MCF7-WT or MCF7-PI3Ki–resistant clone R3 stably expressing shRNA USP10L1 or USP10L2 or a shRNA GFP control. Cells were treated with BYL719 (2 μM) for 21 days. (G) Immunoblot analysis of MCF7 or MCF7R3 cells expressing either shRNA USP10L1 or USP10L3. Whole-cell extracts were probed with the indicated antibodies. (H) Quantification of the sub-G1 population after treatment with BYL719 (1 μM); the mean SEM of 3 independent experiments is reported. Dunnett’s multiple comparison test was used to compare treated populations. **P < 0.01, ***P < 0.001.

Copyright © 2026 American Society for Clinical Investigation
ISSN: 0021-9738 (print), 1558-8238 (online)

Sign up for email alerts