Go to JCI Insight
  • About
  • Editors
  • Consulting Editors
  • For authors
  • Publication ethics
  • Publication alerts by email
  • Advertising
  • Job board
  • Contact
  • Clinical Research and Public Health
  • Current issue
  • Past issues
  • By specialty
    • COVID-19
    • Cardiology
    • Gastroenterology
    • Immunology
    • Metabolism
    • Nephrology
    • Neuroscience
    • Oncology
    • Pulmonology
    • Vascular biology
    • All ...
  • Videos
    • ASCI Milestone Awards
    • Video Abstracts
    • Conversations with Giants in Medicine
  • Reviews
    • View all reviews ...
    • Neurodegeneration (Mar 2026)
    • Clinical innovation and scientific progress in GLP-1 medicine (Nov 2025)
    • Pancreatic Cancer (Jul 2025)
    • Complement Biology and Therapeutics (May 2025)
    • Evolving insights into MASLD and MASH pathogenesis and treatment (Apr 2025)
    • Microbiome in Health and Disease (Feb 2025)
    • Substance Use Disorders (Oct 2024)
    • View all review series ...
  • Viewpoint
  • Collections
    • In-Press Preview
    • Clinical Research and Public Health
    • Research Letters
    • Letters to the Editor
    • Editorials
    • Commentaries
    • Editor's notes
    • Reviews
    • Viewpoints
    • 100th anniversary
    • Top read articles

  • Current issue
  • Past issues
  • Specialties
  • Reviews
  • Review series
  • ASCI Milestone Awards
  • Video Abstracts
  • Conversations with Giants in Medicine
  • In-Press Preview
  • Clinical Research and Public Health
  • Research Letters
  • Letters to the Editor
  • Editorials
  • Commentaries
  • Editor's notes
  • Reviews
  • Viewpoints
  • 100th anniversary
  • Top read articles
  • About
  • Editors
  • Consulting Editors
  • For authors
  • Publication ethics
  • Publication alerts by email
  • Advertising
  • Job board
  • Contact
Treg activation during allograft tolerance induction requires mitochondrion-induced TGF-β1 in type 1 conventional dendritic cells
Samantha L. Schroth, Lei Zhang, Rebecca T.L. Jones, Kristofor Glinton, Nikita L. Mani, Hiroyasu Inui, Jesse T. Davidson, Samuel E. Weinberg, Navdeep S. Chandel, Maria-Luisa Alegre, Edward B. Thorp
Samantha L. Schroth, Lei Zhang, Rebecca T.L. Jones, Kristofor Glinton, Nikita L. Mani, Hiroyasu Inui, Jesse T. Davidson, Samuel E. Weinberg, Navdeep S. Chandel, Maria-Luisa Alegre, Edward B. Thorp
View: Text | PDF
Research Article Immunology

Treg activation during allograft tolerance induction requires mitochondrion-induced TGF-β1 in type 1 conventional dendritic cells

  • Text
  • PDF
Abstract

The role of conventional type 1 DCs (cDC1s) in tolerance induction to solid organ allografts is unknown and important for strategies that seek to prolong allograft viability. Using a murine model deficient in cDC1s, we report cDC1s are required for donor antigen and costimulation blockade (DST + CoB) tolerance induction and survival of cardiac allografts. cDC1 deficiency led to decreases in CD4+CD25+FoxP3+ T cells within allograft and spleen tissue of transplant recipients, and this was found to be antigen specific. Donor antigen stimulation induced TGF-β1 expression in both in vivo cDC1s and in vitro Flt3L-derived cDC1s. Genetic deletion of TGF-β1 in cDC1s prevented induction of antigen-specific CD4+CD25+FoxP3+ T cells and was associated with cardiac allograft rejection. In parallel, single-cell RNA sequencing and metabolic analysis revealed upregulation of cDC1 mitochondrial metabolic signatures after in vivo exposure to DST + CoB. Genetic inactivation of cDC1 mitochondrial metabolism reduced expression of cDC1 TGF-β1, decreased antigen-specific Treg populations, and impaired allograft tolerance. Taken together, our findings implicate cDC1s in strategies to preserve solid organ allografts and also implicate mitochondrial metabolism of cDC1s as a molecular mechanism to enhance the generation of antigen-specific CD4+CD25+FoxP3+ T cells through TGF-β1.

Authors

Samantha L. Schroth, Lei Zhang, Rebecca T.L. Jones, Kristofor Glinton, Nikita L. Mani, Hiroyasu Inui, Jesse T. Davidson, Samuel E. Weinberg, Navdeep S. Chandel, Maria-Luisa Alegre, Edward B. Thorp

×

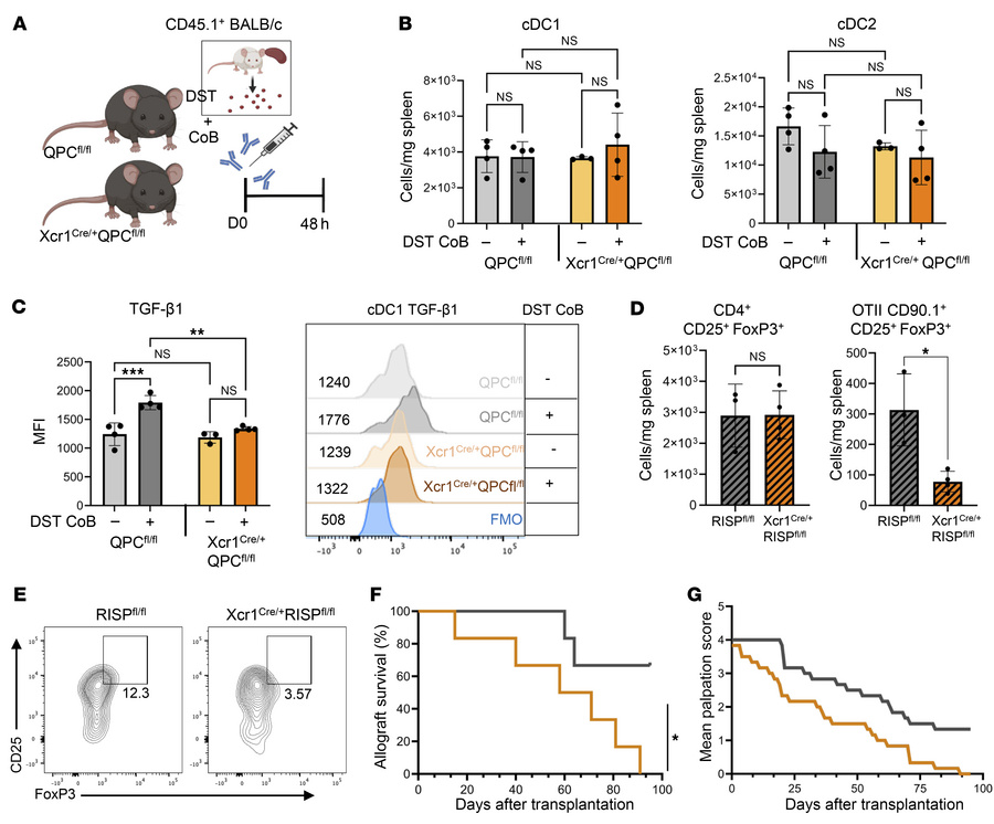
Figure 8

Mitochondrial respiratory transport chain complex III is required for induction of cDC1 TGF-β1 expression and antigen-specific CD25+FoxP3+ T cells after DST + CoB.

Options: View larger image (or click on image) Download as PowerPoint
Mitochondrial respiratory transport chain complex III is required for in...
(A) Acute DST + CoB experimental scheme whereby QPCfl/fl and Xcr1Cre/+ QPCfl/fl mice were treated with CD45.1+ BALB/c DST + CoB infusion (i.v.) on day 0 before collection of spleens after 48 hours. (B) Quantification of cDC1 (Xcr1+CD172–) and cDC2 (Xcr1–CD172+) cell populations in spleens of naive and DST + CoB–treated QPCfl/fl and XCR1Cre/+QPCfl/fl mice. Cells were pre-gated as live single CD45.1–CD11c+MHCIIhi cells. n = 3–4 per group. No significance (ns) by 1-way ANOVA followed by Tukey’s test. (C) Expression of TGF-β1 in cDC1 splenic cells in naive and acute DST + CoB–treated mice. n = 3–4 per group. **P < 0.01, ***P < 0.001 by 1-way ANOVA followed by Tukey’s test. Representative histogram of cDC1 TGF-β1 MFI. (D) Quantification of splenic CD25+FoxP3+ and CD90.1+ OTII CD25+FoxP3+ T cells in persistent antigen-treated RISPfl/fl and Xcr1Cre/+RISPfl/fl mice. n = 3–4 per group. *P < 0.05. Cells were pre-gated as live single CD25+FoxP3+CD4+ cells. (E) Representative flow plots of OTII CD25+FoxP3+ T cells in spleens of persistent antigen-treated RISPfl/fl and Xcr1Cre/+RISPfl/fl mice. Cells were pre-gated as live single CD90.1+ TCRVβ5.1+ cells. (F) Survival of BALB/c cardiac allografts in QPCfl/fl and Xcr1Cre/+ QPCfl/fl mice as determined by manual palpation with rejection occurring at complete cessation of heartbeat and a palpation score of 0. n = 6 per group. *P < 0.05 by log-rank test. (G) Mean palpation score of BALB/c cardiac allografts in QPCfl/fl and Xcr1Cre/+ QPCfl/fl mice.

Copyright © 2026 American Society for Clinical Investigation
ISSN: 0021-9738 (print), 1558-8238 (online)

Sign up for email alerts