Go to JCI Insight
  • About
  • Editors
  • Consulting Editors
  • For authors
  • Publication ethics
  • Publication alerts by email
  • Advertising
  • Job board
  • Contact
  • Clinical Research and Public Health
  • Current issue
  • Past issues
  • By specialty
    • COVID-19
    • Cardiology
    • Gastroenterology
    • Immunology
    • Metabolism
    • Nephrology
    • Neuroscience
    • Oncology
    • Pulmonology
    • Vascular biology
    • All ...
  • Videos
    • Conversations with Giants in Medicine
    • Video Abstracts
  • Reviews
    • View all reviews ...
    • Clinical innovation and scientific progress in GLP-1 medicine (Nov 2025)
    • Pancreatic Cancer (Jul 2025)
    • Complement Biology and Therapeutics (May 2025)
    • Evolving insights into MASLD and MASH pathogenesis and treatment (Apr 2025)
    • Microbiome in Health and Disease (Feb 2025)
    • Substance Use Disorders (Oct 2024)
    • Clonal Hematopoiesis (Oct 2024)
    • View all review series ...
  • Viewpoint
  • Collections
    • In-Press Preview
    • Clinical Research and Public Health
    • Research Letters
    • Letters to the Editor
    • Editorials
    • Commentaries
    • Editor's notes
    • Reviews
    • Viewpoints
    • 100th anniversary
    • Top read articles

  • Current issue
  • Past issues
  • Specialties
  • Reviews
  • Review series
  • Conversations with Giants in Medicine
  • Video Abstracts
  • In-Press Preview
  • Clinical Research and Public Health
  • Research Letters
  • Letters to the Editor
  • Editorials
  • Commentaries
  • Editor's notes
  • Reviews
  • Viewpoints
  • 100th anniversary
  • Top read articles
  • About
  • Editors
  • Consulting Editors
  • For authors
  • Publication ethics
  • Publication alerts by email
  • Advertising
  • Job board
  • Contact
Teplizumab induces persistent changes in the antigen-specific repertoire in individuals at risk for type 1 diabetes
Ana Lledó-Delgado, Paula Preston-Hurlburt, Sophia Currie, Pamela Clark, Peter S. Linsley, S. Alice Long, Can Liu, Galina Koroleva, Andrew J. Martins, John S. Tsang, Kevan C. Herold
Ana Lledó-Delgado, Paula Preston-Hurlburt, Sophia Currie, Pamela Clark, Peter S. Linsley, S. Alice Long, Can Liu, Galina Koroleva, Andrew J. Martins, John S. Tsang, Kevan C. Herold
View: Text | PDF
Clinical Research and Public Health Autoimmunity Endocrinology

Teplizumab induces persistent changes in the antigen-specific repertoire in individuals at risk for type 1 diabetes

  • Text
  • PDF
Abstract

BACKGROUND Teplizumab, a non-FcR-binding anti-CD3 mAb, is approved to delay progression of type 1 diabetes (T1D) in at-risk patients. Previous investigations described the immediate effects of the 14-day treatment, but longer-term effects of the drug remain unknown.METHODS With an extended analysis of study participants, we found that 36% were undiagnosed or remained free of clinical diabetes after 5 years, suggesting operational tolerance. Using single-cell RNA sequencing, we compared the phenotypes, transcriptome, and repertoire of peripheral blood CD8+ T cells including autoreactive T cells from study participants before and after teplizumab and features of responders and non-responders.RESULTS At 3 months, there were transcriptional signatures of cell activation in CD4+ and CD8+ T cells including signaling that was reversed at 18 months. At that time, there was reduced expression of genes in T cell receptor and activation pathways in clinical responders. In CD8+ T cells, we found increased expression of genes associated with exhaustion and immune regulation with teplizumab treatment. These transcriptional features were further confirmed in an independent cohort. Pseudotime analysis showed differentiation of CD8+ exhausted and memory cells with teplizumab treatment. IL7R expression was reduced, and patients with lower expression of CD127 had longer diabetes-free intervals. In addition, the frequency of autoantigen-reactive CD8+ T cells, which expanded in the placebo group over 18 months, did not increase in the teplizumab group.CONCLUSION These findings indicate that teplizumab promotes operational tolerance in T1D, involving activation followed by exhaustion and regulation, and prevents expansion of autoreactive T cells.TRIAL REGISTRATION ClinicalTrials.gov NCT01030861.FUNDING National Institute of Diabetes and Digestive and Kidney Diseases/NIH, Juvenile Diabetes Research Foundation.

Authors

Ana Lledó-Delgado, Paula Preston-Hurlburt, Sophia Currie, Pamela Clark, Peter S. Linsley, S. Alice Long, Can Liu, Galina Koroleva, Andrew J. Martins, John S. Tsang, Kevan C. Herold

×

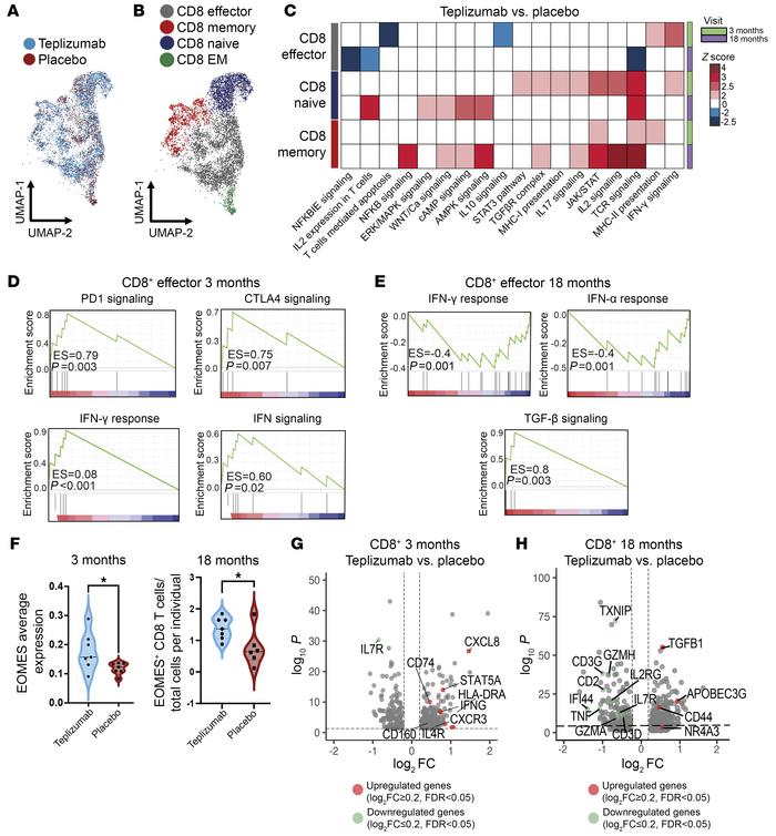
Figure 3

Changes across time in CD8+ T cells after teplizumab treatment.

Options: View larger image (or click on image) Download as PowerPoint
Changes across time in CD8+ T cells after teplizumab treatment.
(A and B...
(A and B) 2D UMAP visualization of CD8+ cells at 18 months. Points represent individual cells, and colors denote treatment arm (A) and clusters (B) as labeled (n = 7 teplizumab, n = 6 placebo). EM, effector memory. (C) Heatmap showing z score of pathways with statistically significant differences in the CD8+ T cell clusters at 3 months (n = 7 teplizumab, n = 7 placebo) and 18 months (n = 7 teplizumab, n = 6 placebo). The pathways were inferred based on the DEGs between teplizumab and placebo groups and selected based on adjusted P < 0.05 by IPA software. Blue scale denotes grades of prediction of lower enrichment, while red scale indicates higher enrichment of pathways based on the z score. (D) GSEA of the total CD8+ effector T cell cluster in teplizumab versus placebo DEGs at 3 months with enrichment in genes belonging to PD-1 signaling (enrichment score [ES] = 0.79, P = 0.003), CTLA4 signaling (ES = 0.75, P = 0.007), IFN-γ response (ES = 0.08, P < 0.001), and IFN signaling (ES = 0.60, P = 0.02). (E) GSEA of total CD8+ T cell cluster in teplizumab versus placebo DEGs at 18 months with less enrichment in genes belonging to IFN-γ response (ES = –0.4, P = 0.001) and INF-α response (ES = –0.48, P = 0.01) and higher enrichment in TGF-β signaling (ES = 0.8, P = 0.003). (F) Violin plot representing average expression of EOMES in CD8+ T cells at 3 months in teplizumab (n = 7) and placebo (n = 7) (P < 0.05) and the number of CD8+ T cells expressing EOMES at 18 months in teplizumab (n = 7) and placebo (n = 6) (P < 0.05). (G and H) Volcano plot visualization of DEGs in teplizumab versus placebo in CD8+ T cells at 3 months (n = 7 teplizumab, n = 7 placebo) (G) and 18 months (n = 7 teplizumab, n = 6 placebo) (H). The dashed lines identify average log2FC ≥ |0.2| and adjusted P value < 0.05.

Copyright © 2026 American Society for Clinical Investigation
ISSN: 0021-9738 (print), 1558-8238 (online)

Sign up for email alerts