Go to JCI Insight
  • About
  • Editors
  • Consulting Editors
  • For authors
  • Publication ethics
  • Publication alerts by email
  • Advertising
  • Job board
  • Contact
  • Clinical Research and Public Health
  • Current issue
  • Past issues
  • By specialty
    • COVID-19
    • Cardiology
    • Gastroenterology
    • Immunology
    • Metabolism
    • Nephrology
    • Neuroscience
    • Oncology
    • Pulmonology
    • Vascular biology
    • All ...
  • Videos
    • Conversations with Giants in Medicine
    • Video Abstracts
  • Reviews
    • View all reviews ...
    • Clinical innovation and scientific progress in GLP-1 medicine (Nov 2025)
    • Pancreatic Cancer (Jul 2025)
    • Complement Biology and Therapeutics (May 2025)
    • Evolving insights into MASLD and MASH pathogenesis and treatment (Apr 2025)
    • Microbiome in Health and Disease (Feb 2025)
    • Substance Use Disorders (Oct 2024)
    • Clonal Hematopoiesis (Oct 2024)
    • View all review series ...
  • Viewpoint
  • Collections
    • In-Press Preview
    • Clinical Research and Public Health
    • Research Letters
    • Letters to the Editor
    • Editorials
    • Commentaries
    • Editor's notes
    • Reviews
    • Viewpoints
    • 100th anniversary
    • Top read articles

  • Current issue
  • Past issues
  • Specialties
  • Reviews
  • Review series
  • Conversations with Giants in Medicine
  • Video Abstracts
  • In-Press Preview
  • Clinical Research and Public Health
  • Research Letters
  • Letters to the Editor
  • Editorials
  • Commentaries
  • Editor's notes
  • Reviews
  • Viewpoints
  • 100th anniversary
  • Top read articles
  • About
  • Editors
  • Consulting Editors
  • For authors
  • Publication ethics
  • Publication alerts by email
  • Advertising
  • Job board
  • Contact
Lactate reprograms glioblastoma immunity through CBX3-regulated histone lactylation
Shuai Wang, Tengfei Huang, Qiulian Wu, Huairui Yuan, Xujia Wu, Fanen Yuan, Tingting Duan, Suchet Taori, Yingming Zhao, Nathaniel W. Snyder, Dimitris G. Placantonakis, Jeremy N. Rich
Shuai Wang, Tengfei Huang, Qiulian Wu, Huairui Yuan, Xujia Wu, Fanen Yuan, Tingting Duan, Suchet Taori, Yingming Zhao, Nathaniel W. Snyder, Dimitris G. Placantonakis, Jeremy N. Rich
View: Text | PDF
Research Article Metabolism Oncology

Lactate reprograms glioblastoma immunity through CBX3-regulated histone lactylation

  • Text
  • PDF
Abstract

Glioblastoma (GBM), an aggressive brain malignancy with a cellular hierarchy dominated by GBM stem cells (GSCs), evades antitumor immunity through mechanisms that remain incompletely understood. Like most cancers, GBMs undergo metabolic reprogramming toward glycolysis to generate lactate. Here, we show that lactate production by patient-derived GSCs and microglia/macrophages induces tumor cell epigenetic reprogramming through histone lactylation, an activating modification that leads to immunosuppressive transcriptional programs and suppression of phagocytosis via transcriptional upregulation of CD47, a “don’t eat me” signal, in GBM cells. Leveraging these findings, pharmacologic targeting of lactate production augments efficacy of anti-CD47 therapy. Mechanistically, lactylated histone interacts with the heterochromatin component chromobox protein homolog 3 (CBX3). Although CBX3 does not possess direct lactyltransferase activity, CBX3 binds histone acetyltransferase (HAT) EP300 to induce increased EP300 substrate specificity toward lactyl-CoA and a transcriptional shift toward an immunosuppressive cytokine profile. Targeting CBX3 inhibits tumor growth by both tumor cell–intrinsic mechanisms and increased tumor cell phagocytosis. Collectively, these results suggest that lactate mediates metabolism-induced epigenetic reprogramming in GBM that contributes to CD47-dependent immune evasion, which can be leveraged to augment efficacy of immuno-oncology therapies.

Authors

Shuai Wang, Tengfei Huang, Qiulian Wu, Huairui Yuan, Xujia Wu, Fanen Yuan, Tingting Duan, Suchet Taori, Yingming Zhao, Nathaniel W. Snyder, Dimitris G. Placantonakis, Jeremy N. Rich

×

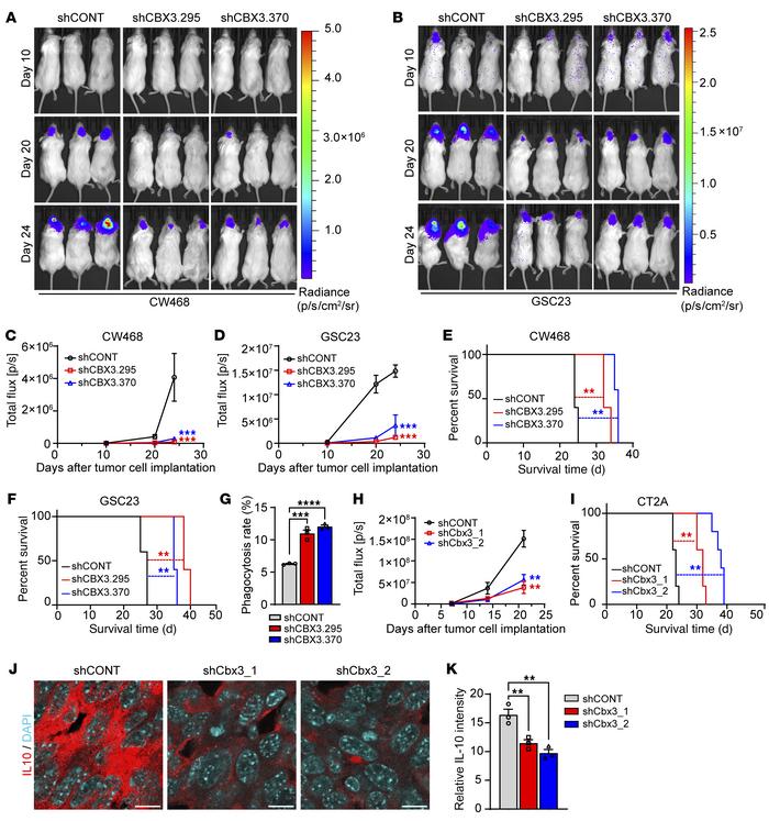
Figure 9

CBX3 knockdown increases phagocytosis in vivo and prolongs survival of tumor-bearing mice.

Options: View larger image (or click on image) Download as PowerPoint
CBX3 knockdown increases phagocytosis in vivo and prolongs survival of t...
(A and B) Representative bioluminescent images of mice intracranially implanted with CW468 (A) or GSC23 (B) cells transduced with either shCONT, shCBX3.295, or shCBX3.370 lentiviruses, on days 10, 20, and 24 after tumor cell implantation. (C and D) Quantification of bioluminescent signals in CW468 (C) or GSC23 (D) tumor-bearing mice at days 10, 20, and 24 (n = 5/group; 2-way ANOVA; F[4, 24] = 6.854 in C, F[4, 24] = 16.03 in D). (E and F) Kaplan-Meier survival curves of tumor-bearing mice implanted with CW468 (E) or GSC23 (F) cells transduced with either shCONT, shCBX3.295, or shCBX3.370 viruses (n = 5/group; log-rank tests). (G) Quantification of flow cytometric analysis of in vivo phagocytosis of CD147-positive GSCs by CD11b-positive microglia in NSG tumor-bearing mice (representative data shown in Supplemental Figure 7C) (n = 3/group; 1-way ANOVA; F[2, 6] = 83.44). (H) Quantification analysis of bioluminescent signals in CT2A tumor-bearing mice on days 7, 14, and 21 after tumor cell implantation (n = 5/group; 2-way ANOVA; F[4, 24] = 9.116). (I) Kaplan-Meier survival curves of tumor-bearing mice implanted with CT2A cells transduced with control virus or murine Cbx3 knockdown (shCBX3_1 or shCbx3_2) virus (n = 5/group; log-rank tests). (J) Representative immunofluorescence staining images for IL-10 in CT2A allografts transduced with either control shCONT or 1 of 2 nonoverlapping shRNAs targeting mouse Cbx3 (shCBX3_1 or shCbx3_2). DAPI marks nuclei. Scale bars: 10 μm. (K) Graphic quantification of IL-10 immunofluorescence intensity (n = 3/group; 1-way ANOVA; F[2, 6] = 20.71). **P < 0.01; ***P < 0.001; ****P < 0.0001.

Copyright © 2025 American Society for Clinical Investigation
ISSN: 0021-9738 (print), 1558-8238 (online)

Sign up for email alerts