Go to JCI Insight
  • About
  • Editors
  • Consulting Editors
  • For authors
  • Publication ethics
  • Publication alerts by email
  • Advertising
  • Job board
  • Contact
  • Clinical Research and Public Health
  • Current issue
  • Past issues
  • By specialty
    • COVID-19
    • Cardiology
    • Gastroenterology
    • Immunology
    • Metabolism
    • Nephrology
    • Neuroscience
    • Oncology
    • Pulmonology
    • Vascular biology
    • All ...
  • Videos
    • Conversations with Giants in Medicine
    • Video Abstracts
  • Reviews
    • View all reviews ...
    • Clinical innovation and scientific progress in GLP-1 medicine (Nov 2025)
    • Pancreatic Cancer (Jul 2025)
    • Complement Biology and Therapeutics (May 2025)
    • Evolving insights into MASLD and MASH pathogenesis and treatment (Apr 2025)
    • Microbiome in Health and Disease (Feb 2025)
    • Substance Use Disorders (Oct 2024)
    • Clonal Hematopoiesis (Oct 2024)
    • View all review series ...
  • Viewpoint
  • Collections
    • In-Press Preview
    • Clinical Research and Public Health
    • Research Letters
    • Letters to the Editor
    • Editorials
    • Commentaries
    • Editor's notes
    • Reviews
    • Viewpoints
    • 100th anniversary
    • Top read articles

  • Current issue
  • Past issues
  • Specialties
  • Reviews
  • Review series
  • Conversations with Giants in Medicine
  • Video Abstracts
  • In-Press Preview
  • Clinical Research and Public Health
  • Research Letters
  • Letters to the Editor
  • Editorials
  • Commentaries
  • Editor's notes
  • Reviews
  • Viewpoints
  • 100th anniversary
  • Top read articles
  • About
  • Editors
  • Consulting Editors
  • For authors
  • Publication ethics
  • Publication alerts by email
  • Advertising
  • Job board
  • Contact
Disruption of the KLHL37–N-Myc complex restores N-Myc degradation and arrests neuroblastoma growth in mouse models
Senfeng Xiang, Pengfei Chen, Xiaoxian Shi, Hanqi Cai, Zihan Shen, Luyang Liu, Aixiao Xu, Jianhua Zhang, Xingya Zhang, Shaowei Bing, Jinhu Wang, Xuejing Shao, Ji Cao, Bo Yang, Qiaojun He, Meidan Ying
Senfeng Xiang, Pengfei Chen, Xiaoxian Shi, Hanqi Cai, Zihan Shen, Luyang Liu, Aixiao Xu, Jianhua Zhang, Xingya Zhang, Shaowei Bing, Jinhu Wang, Xuejing Shao, Ji Cao, Bo Yang, Qiaojun He, Meidan Ying
View: Text | PDF
Research Article Oncology

Disruption of the KLHL37–N-Myc complex restores N-Myc degradation and arrests neuroblastoma growth in mouse models

  • Text
  • PDF
Abstract

The N-Myc gene MYCN amplification accounts for the most common genetic aberration in neuroblastoma and strongly predicts the aggressive progression and poor clinical prognosis. However, clinically effective therapies that directly target N-Myc activity are limited. N-Myc is a transcription factor, and its stability is tightly controlled by ubiquitination-dependent proteasomal degradation. Here, we discovered that Kelch-like protein 37 (KLHL37) played a crucial role in enhancing the protein stability of N-Myc in neuroblastoma. KLHL37 directly interacted with N-Myc to disrupt N-Myc–FBXW7 interaction, thereby stabilizing N-Myc and enabling tumor progression. Suppressing KLHL37 effectively induced the degradation of N-Myc and had a profound inhibitory effect on the growth of MYCN-amplified neuroblastoma. Notably, we identified RTA-408 as an inhibitor of KLHL37 to disrupt the KLHL37–N-Myc complex, promoting the degradation of N-Myc and suppressing neuroblastoma in vivo and in vitro. Moreover, we elucidated the therapeutic potential of RTA-408 for neuroblastoma using patient-derived neuroblastoma cell and patient-derived xenograft tumor models. RTA408’s antitumor effects may not occur exclusively via KLHL37, and specific KLHL37 inhibitors are expected to be developed in the future. These findings not only uncover the biological function of KLHL37 in regulating N-Myc stability, but also indicate that KLHL37 inhibition is a promising therapeutic regimen for neuroblastoma, especially in patients with MYCN-amplified tumors.

Authors

Senfeng Xiang, Pengfei Chen, Xiaoxian Shi, Hanqi Cai, Zihan Shen, Luyang Liu, Aixiao Xu, Jianhua Zhang, Xingya Zhang, Shaowei Bing, Jinhu Wang, Xuejing Shao, Ji Cao, Bo Yang, Qiaojun He, Meidan Ying

×

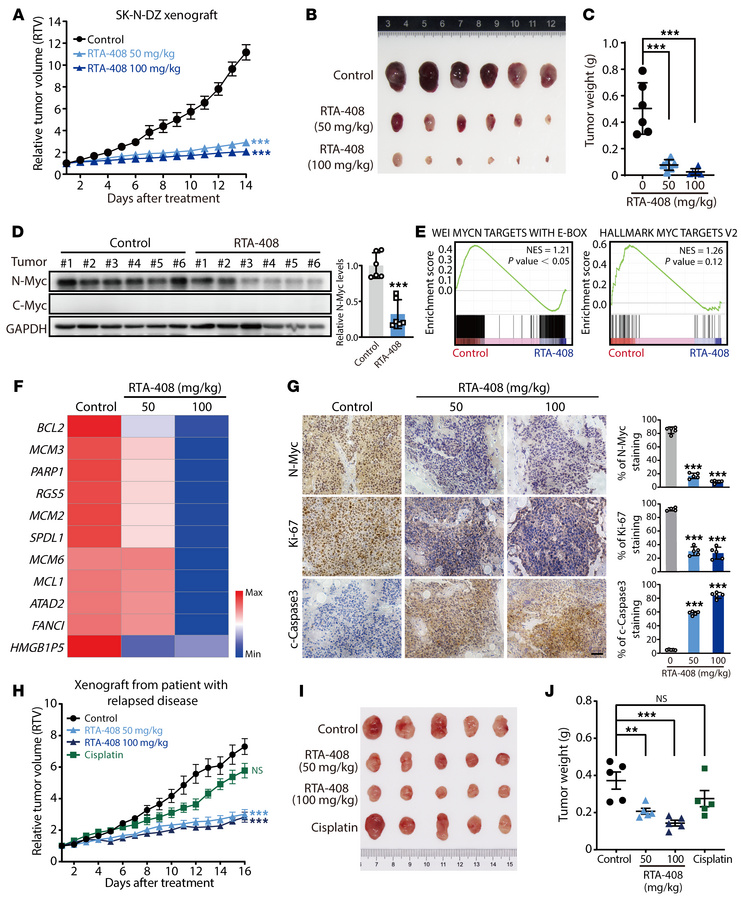
Figure 7

Pharmacological inhibition of KLHL37 arrests tumor growth of MYCN-amplified xenografts in vivo.

Options: View larger image (or click on image) Download as PowerPoint
Pharmacological inhibition of KLHL37 arrests tumor growth of MYCN-amplif...
(A) Tumor growth of SK-N-DZ xenografts. Tumor volume was measured every day, and the growth curves are drawn to show the mean ± SEM (n = 6). (B) Images of SK-N-DZ xenograft tumors were captured 14 days after RTA-408 administration. (C) Tumor weight of the SK-N-DZ xenografts 14 days after RTA-408 administration. (D) N-Myc and C-Myc protein levels in SK-N-DZ xenografts were detected by immunoblotting. (E) GSEA of the correlation of the MYCN target gene enrichment with KLHL37 inhibition via RTA-408 administration. (F) Heatmap of changes in expression of survival-related genes upon RTA-408 administration. (G) Histological staining for N-Myc protein and markers of proliferation and apoptosis in SK-N-DZ xenograft tumors. Scale bar: 100 μm. (H) Tumor growth of relapsed PDXs. Tumor volume was measured every day, and growth curves are drawn to show the mean ± SEM (n = 5). (I) Images of PDX tumors were captured 16 days after RTA-408 administration. (J) Tumor weight of the PDX 16 days after RTA-408 or cisplatin administration. **P < 0.01, and ***P < 0.001, by 2-way ANOVA (A and G), 1-way ANOVA (C, E, and F), and unpaired, 2-tailed Student’s t test (D). Data represent the mean ± SD in C, D, G, and J.

Copyright © 2025 American Society for Clinical Investigation
ISSN: 0021-9738 (print), 1558-8238 (online)

Sign up for email alerts