Go to JCI Insight
  • About
  • Editors
  • Consulting Editors
  • For authors
  • Publication ethics
  • Publication alerts by email
  • Advertising
  • Job board
  • Contact
  • Clinical Research and Public Health
  • Current issue
  • Past issues
  • By specialty
    • COVID-19
    • Cardiology
    • Gastroenterology
    • Immunology
    • Metabolism
    • Nephrology
    • Neuroscience
    • Oncology
    • Pulmonology
    • Vascular biology
    • All ...
  • Videos
    • Conversations with Giants in Medicine
    • Video Abstracts
  • Reviews
    • View all reviews ...
    • Clinical innovation and scientific progress in GLP-1 medicine (Nov 2025)
    • Pancreatic Cancer (Jul 2025)
    • Complement Biology and Therapeutics (May 2025)
    • Evolving insights into MASLD and MASH pathogenesis and treatment (Apr 2025)
    • Microbiome in Health and Disease (Feb 2025)
    • Substance Use Disorders (Oct 2024)
    • Clonal Hematopoiesis (Oct 2024)
    • View all review series ...
  • Viewpoint
  • Collections
    • In-Press Preview
    • Clinical Research and Public Health
    • Research Letters
    • Letters to the Editor
    • Editorials
    • Commentaries
    • Editor's notes
    • Reviews
    • Viewpoints
    • 100th anniversary
    • Top read articles

  • Current issue
  • Past issues
  • Specialties
  • Reviews
  • Review series
  • Conversations with Giants in Medicine
  • Video Abstracts
  • In-Press Preview
  • Clinical Research and Public Health
  • Research Letters
  • Letters to the Editor
  • Editorials
  • Commentaries
  • Editor's notes
  • Reviews
  • Viewpoints
  • 100th anniversary
  • Top read articles
  • About
  • Editors
  • Consulting Editors
  • For authors
  • Publication ethics
  • Publication alerts by email
  • Advertising
  • Job board
  • Contact
Epigenetic regulation of cell state by H2AFY governs immunogenicity in high-risk neuroblastoma
Divya Nagarajan, Rebeca T. Parracho, David Corujo, Minglu Xie, Ginte Kutkaite, Thale K. Olsen, Marta Rubies Bedos, Maede Salehi, Ninib Baryawno, Michael P. Menden, Xingqi Chen, Marcus Buschbeck, Yumeng Mao
Divya Nagarajan, Rebeca T. Parracho, David Corujo, Minglu Xie, Ginte Kutkaite, Thale K. Olsen, Marta Rubies Bedos, Maede Salehi, Ninib Baryawno, Michael P. Menden, Xingqi Chen, Marcus Buschbeck, Yumeng Mao
View: Text | PDF
Research Article Immunology Oncology

Epigenetic regulation of cell state by H2AFY governs immunogenicity in high-risk neuroblastoma

  • Text
  • PDF
Abstract

Childhood neuroblastoma with MYCN amplification is classified as high risk and often relapses after intensive treatments. Immune checkpoint blockade therapy against the PD-1/L1 axis shows limited efficacy in patients with neuroblastoma, and the cancer intrinsic immune regulatory network is poorly understood. Here, we leverage genome-wide CRISPR/Cas9 screens and identify H2AFY as a resistance gene to the clinically approved PD-1 blocking antibody nivolumab. Analysis of single-cell RNA-Seq datasets reveals that H2AFY mRNA is enriched in adrenergic cancer cells and is associated with worse patient survival. Genetic deletion of H2afy in MYCN-driven neuroblastoma cells reverts in vivo resistance to PD-1 blockade by eliciting activation of the adaptive and innate immunity. Mapping of the epigenetic and translational landscape demonstrates that H2afy deletion promotes cell transition to a mesenchymal-like state. With a multiomics approach, we uncovered H2AFY-associated genes that are functionally relevant and prognostic in patients. Altogether, our study elucidates the role of H2AFY as an epigenetic gatekeeper for cell states and immunogenicity in high-risk neuroblastoma.

Authors

Divya Nagarajan, Rebeca T. Parracho, David Corujo, Minglu Xie, Ginte Kutkaite, Thale K. Olsen, Marta Rubies Bedos, Maede Salehi, Ninib Baryawno, Michael P. Menden, Xingqi Chen, Marcus Buschbeck, Yumeng Mao

×

Figure 1

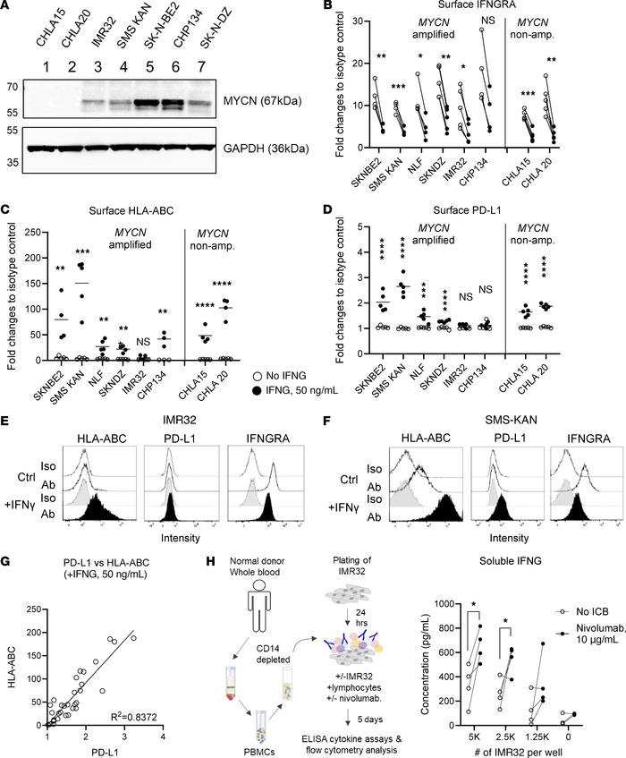
Human NB cells responded to IFNG stimulation.

Options: View larger image (or click on image) Download as PowerPoint
Human NB cells responded to IFNG stimulation.
(A) Expression of the MYCN...
(A) Expression of the MYCN protein in a panel of human NB cell lines. Representative Western blot image of 3 biological repeats. Surface expression of (B) IFNGRA, (C) HLA-ABC, and (D) PD-L1 on human NB cell lines +/– 50 ng/mL recombinant human IFNG (rhIFNG) after 16–18 hours treatment. Each dot represents an independent experiment of at least 4 biological repeats. Representative histograms of HLA-ABC, PD-L1, and IFNGRA in (E) IMR32 and (F) SMS-KAN cells. (G) Correlation between surface HLA-ABC and PD-L1 on NB cell lines treated with rhIFNG. (H) Monocytes were depleted from PBMCs isolated from healthy blood donors and the unsorted lymphocytes were cocultured with IMR32 cells, with or without 10 μg/mL nivolumab. After 5 days, the levels of soluble IFNG released into culture supernatants were determined by ELISA. Primary lymphocytes cultured alone were used as controls. Each dot represents results from an independent donor (n = 4), unpaired 2-tailed t test. *P < 0.05; **P < 0.01; ***P < 0.001; ****P < 0.0001.

Copyright © 2025 American Society for Clinical Investigation
ISSN: 0021-9738 (print), 1558-8238 (online)

Sign up for email alerts