Go to JCI Insight
  • About
  • Editors
  • Consulting Editors
  • For authors
  • Publication ethics
  • Publication alerts by email
  • Advertising
  • Job board
  • Contact
  • Clinical Research and Public Health
  • Current issue
  • Past issues
  • By specialty
    • COVID-19
    • Cardiology
    • Gastroenterology
    • Immunology
    • Metabolism
    • Nephrology
    • Neuroscience
    • Oncology
    • Pulmonology
    • Vascular biology
    • All ...
  • Videos
    • Conversations with Giants in Medicine
    • Video Abstracts
  • Reviews
    • View all reviews ...
    • Clinical innovation and scientific progress in GLP-1 medicine (Nov 2025)
    • Pancreatic Cancer (Jul 2025)
    • Complement Biology and Therapeutics (May 2025)
    • Evolving insights into MASLD and MASH pathogenesis and treatment (Apr 2025)
    • Microbiome in Health and Disease (Feb 2025)
    • Substance Use Disorders (Oct 2024)
    • Clonal Hematopoiesis (Oct 2024)
    • View all review series ...
  • Viewpoint
  • Collections
    • In-Press Preview
    • Clinical Research and Public Health
    • Research Letters
    • Letters to the Editor
    • Editorials
    • Commentaries
    • Editor's notes
    • Reviews
    • Viewpoints
    • 100th anniversary
    • Top read articles

  • Current issue
  • Past issues
  • Specialties
  • Reviews
  • Review series
  • Conversations with Giants in Medicine
  • Video Abstracts
  • In-Press Preview
  • Clinical Research and Public Health
  • Research Letters
  • Letters to the Editor
  • Editorials
  • Commentaries
  • Editor's notes
  • Reviews
  • Viewpoints
  • 100th anniversary
  • Top read articles
  • About
  • Editors
  • Consulting Editors
  • For authors
  • Publication ethics
  • Publication alerts by email
  • Advertising
  • Job board
  • Contact
Dysregulated Treg repair responses lead to chronic rejection after heart transplantation
Jordan J.P. Warunek, Lu Fan, Xue Zhang, Sihua Wang, Steven M. Sanders, Tengfang Li, Lisa R. Mathews, Gaelen K. Dwyer, Michelle A. Wood-Trageser, Stephanie Traczek, Andrew Lesniak, Kassandra Baron, Hailey Spencer, Johnny Bou Saba, Emmanuel León Colón, Tracy Tabib, Robert Lafyatis, Mark A. Ross, Anthony J. Demetris, Simon C. Watkins, Steven A. Webber, Khodor I. Abou-Daya, Hēth R. Turnquist
Jordan J.P. Warunek, Lu Fan, Xue Zhang, Sihua Wang, Steven M. Sanders, Tengfang Li, Lisa R. Mathews, Gaelen K. Dwyer, Michelle A. Wood-Trageser, Stephanie Traczek, Andrew Lesniak, Kassandra Baron, Hailey Spencer, Johnny Bou Saba, Emmanuel León Colón, Tracy Tabib, Robert Lafyatis, Mark A. Ross, Anthony J. Demetris, Simon C. Watkins, Steven A. Webber, Khodor I. Abou-Daya, Hēth R. Turnquist
View: Text | PDF
Research Article Immunology

Dysregulated Treg repair responses lead to chronic rejection after heart transplantation

  • Text
  • PDF
Abstract

Chronic rejection (CR) after organ transplantation is alloimmune injury manifested by graft vascular remodeling and fibrosis that is resistant to immunosuppression. Single-cell RNA-Seq analysis of MHC class II–mismatched (MHCII-mismatched) heart transplants developing chronic rejection identified graft IL-33 as a stimulator of tissue repair pathways in infiltrating macrophages and Tregs. Using IL-33–deficient donor mice, we show that graft fibroblast–derived IL-33 potently induced amphiregulin (Areg) expression by recipient Tregs. The assessment of clinical samples also confirmed increased expression of Areg by intragraft Tregs also during rejection. Areg is an EGF secreted by multiple immune cells to shape immunomodulation and tissue repair. In particular, Areg is proposed to play a major role in Treg-mediated muscle, epithelium, and nerve repair. Assessment of recipient mice with Treg-specific deletion of Areg surprisingly uncovered that Treg secretion of Areg contributed to CR. Specifically, heart transplants from recipients with Areg-deficient Tregs showed less fibrosis, vasculopathy, and vessel-associated fibrotic niches populated by recipient T cells. Mechanistically, we show that Treg-secreted Areg functioned to increase fibroblast proliferation. In total, these studies identify how a dysregulated repair response involving interactions between IL-33+ fibroblasts in the allograft and recipient Tregs contributed to the progression of CR.

Authors

Jordan J.P. Warunek, Lu Fan, Xue Zhang, Sihua Wang, Steven M. Sanders, Tengfang Li, Lisa R. Mathews, Gaelen K. Dwyer, Michelle A. Wood-Trageser, Stephanie Traczek, Andrew Lesniak, Kassandra Baron, Hailey Spencer, Johnny Bou Saba, Emmanuel León Colón, Tracy Tabib, Robert Lafyatis, Mark A. Ross, Anthony J. Demetris, Simon C. Watkins, Steven A. Webber, Khodor I. Abou-Daya, Hēth R. Turnquist

×

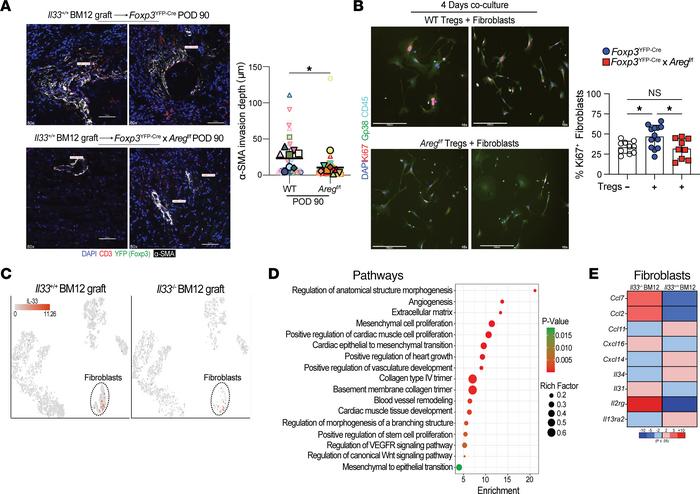
Figure 7

Treg-secreted Areg increases fibroblast proliferation.

Options: View larger image (or click on image) Download as PowerPoint
Treg-secreted Areg increases fibroblast proliferation.
(A) Representativ...
(A) Representative POD90 Bm12 heart grafts from Foxp3YFP-Cre or Foxp3YFP-Cre Aregfl/fl recipient mice stained for α-SMA (white), CD3 (red), Foxp3 (green), and DAPI (blue). Graph shows quantitative analysis of α-SMA invasion around blood vessels (7–9/group were evaluated, and 2 depths/graft were quantitated). The results represent cumulative from 4 independent experiments. Large symbols represent the mean counts from individual grafts, and color- and symbol-matched small symbols provide the values from each sample section. The thick bar and error bars represent the mean ± SD calculated from the biological sample means. **P ≤ 0.01, by 1-tailed Student’s t test. (B) Representative immunofluorescence images depicting Gp38 (green), Ki67 (red), CD45 (teal), and DAPI (dark blue) staining of B6 St2–/– fibroblasts following 4 days of coculturing with Foxp3YFP-Cre control or Foxp3YFP-Cre Aregfl/fl Tregs in the presence of IL-2 and IL-33. Data were pooled from 2 independent experiments (9–11/group), and each point is an individual well represented as the mean ± SD. *P ≤ 0.05, by Kruskal-Wallis test. (C) t-SNE projection of IL-33–expressing cells in Il33+/+ or Il33–/– Bm12 grafts at POD14 (n = 3 hearts/group). (D) Gene set enrichment analysis of fibroblasts from Il33+/+ or Il33–/– Bm12 grafts. (E) Heatmap depicts selected fibroblast-expressed molecules modulated by the presence of IL-33.

Copyright © 2025 American Society for Clinical Investigation
ISSN: 0021-9738 (print), 1558-8238 (online)

Sign up for email alerts