Go to JCI Insight
  • About
  • Editors
  • Consulting Editors
  • For authors
  • Publication ethics
  • Publication alerts by email
  • Advertising
  • Job board
  • Contact
  • Clinical Research and Public Health
  • Current issue
  • Past issues
  • By specialty
    • COVID-19
    • Cardiology
    • Gastroenterology
    • Immunology
    • Metabolism
    • Nephrology
    • Neuroscience
    • Oncology
    • Pulmonology
    • Vascular biology
    • All ...
  • Videos
    • ASCI Milestone Awards
    • Video Abstracts
    • Conversations with Giants in Medicine
  • Reviews
    • View all reviews ...
    • Clinical innovation and scientific progress in GLP-1 medicine (Nov 2025)
    • Pancreatic Cancer (Jul 2025)
    • Complement Biology and Therapeutics (May 2025)
    • Evolving insights into MASLD and MASH pathogenesis and treatment (Apr 2025)
    • Microbiome in Health and Disease (Feb 2025)
    • Substance Use Disorders (Oct 2024)
    • Clonal Hematopoiesis (Oct 2024)
    • View all review series ...
  • Viewpoint
  • Collections
    • In-Press Preview
    • Clinical Research and Public Health
    • Research Letters
    • Letters to the Editor
    • Editorials
    • Commentaries
    • Editor's notes
    • Reviews
    • Viewpoints
    • 100th anniversary
    • Top read articles

  • Current issue
  • Past issues
  • Specialties
  • Reviews
  • Review series
  • ASCI Milestone Awards
  • Video Abstracts
  • Conversations with Giants in Medicine
  • In-Press Preview
  • Clinical Research and Public Health
  • Research Letters
  • Letters to the Editor
  • Editorials
  • Commentaries
  • Editor's notes
  • Reviews
  • Viewpoints
  • 100th anniversary
  • Top read articles
  • About
  • Editors
  • Consulting Editors
  • For authors
  • Publication ethics
  • Publication alerts by email
  • Advertising
  • Job board
  • Contact
Collagen type VI regulates TGF-β bioavailability in skeletal muscle in mice
Payam Mohassel, Hailey Hearn, Jachinta Rooney, Yaqun Zou, Kory Johnson, Gina Norato, Matthew A. Nalls, Pomi Yun, Tracy Ogata, Sarah Silverstein, David A. Sleboda, Thomas J. Roberts, Daniel B. Rifkin, Carsten G. Bönnemann
Payam Mohassel, Hailey Hearn, Jachinta Rooney, Yaqun Zou, Kory Johnson, Gina Norato, Matthew A. Nalls, Pomi Yun, Tracy Ogata, Sarah Silverstein, David A. Sleboda, Thomas J. Roberts, Daniel B. Rifkin, Carsten G. Bönnemann
View: Text | PDF
Research Article Genetics Muscle biology

Collagen type VI regulates TGF-β bioavailability in skeletal muscle in mice

  • Text
  • PDF
Abstract

Collagen VI–related disorders (COL6-RDs) are a group of rare muscular dystrophies caused by pathogenic variants in collagen VI genes (COL6A1, COL6A2, and COL6A3). Collagen type VI is a heterotrimeric, microfibrillar component of the muscle extracellular matrix (ECM), predominantly secreted by resident fibroadipogenic precursor cells in skeletal muscle. The absence or mislocalization of collagen VI in the ECM underlies the noncell-autonomous dysfunction and dystrophic changes in skeletal muscle with a yet elusive direct mechanistic link between the ECM and myofiber dysfunction. Here, we conducted a comprehensive natural history and outcome study in a mouse model of COL6-RDs (Col6a2–/– mice) using standardized (TREAT-NMD) functional, histological, and physiological parameters. Notably, we identify a conspicuous dysregulation of the TGF-β pathway early in the disease process and propose that the collagen VI–deficient matrix is not capable of regulating the dynamic TGF-β bioavailability both at baseline and in response to muscle injury. Thus, we propose a new mechanism for pathogenesis of the disease that links the ECM regulation of TGF-β with downstream skeletal muscle abnormalities, paving the way for the development and validation of therapeutics that target this pathway.

Authors

Payam Mohassel, Hailey Hearn, Jachinta Rooney, Yaqun Zou, Kory Johnson, Gina Norato, Matthew A. Nalls, Pomi Yun, Tracy Ogata, Sarah Silverstein, David A. Sleboda, Thomas J. Roberts, Daniel B. Rifkin, Carsten G. Bönnemann

×

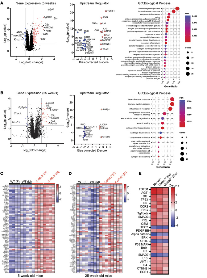
Figure 5

RNA-Seq identifies a robust upregulation of TGF-β pathway–related genes in Col6a2–/– mouse muscle.

Options: View larger image (or click on image) Download as PowerPoint
RNA-Seq identifies a robust upregulation of TGF-β pathway–related genes ...
(A) Volcano plot of differentially regulated transcripts in 5-week-old Col6a2–/– quadriceps muscle RNA-Seq dataset. Upstream regulator analysis of differentially regulated transcripts identified the TGF-β pathway followed by immune system and cytokine-related pathways. Gene Ontology analysis identified immune system processes and collagen fibril and extracellular matrix–related terms. (B) RNA-Seq from 25-week-old mice shows results similar to those in A, again with marked upregulation of the TGF-β pathway in the upstream regulator analysis. (C and D) Heatmap representation of TGF-β–related transcripts depicts the dysregulated transcripts that underlie the identification of the TGF-β pathway as an upstream regulator. (E) Comparison analysis of RNA-Seq data from the COL6-RD human muscle biopsy study (28) and 5-week-old and 25-week-old Col6a2–/– mouse muscle compared with controls. Note upregulation of the TGFB1 pathway in all 3 datasets.

Copyright © 2026 American Society for Clinical Investigation
ISSN: 0021-9738 (print), 1558-8238 (online)

Sign up for email alerts