Go to JCI Insight
  • About
  • Editors
  • Consulting Editors
  • For authors
  • Publication ethics
  • Publication alerts by email
  • Advertising
  • Job board
  • Contact
  • Clinical Research and Public Health
  • Current issue
  • Past issues
  • By specialty
    • COVID-19
    • Cardiology
    • Gastroenterology
    • Immunology
    • Metabolism
    • Nephrology
    • Neuroscience
    • Oncology
    • Pulmonology
    • Vascular biology
    • All ...
  • Videos
    • Conversations with Giants in Medicine
    • Video Abstracts
  • Reviews
    • View all reviews ...
    • Clinical innovation and scientific progress in GLP-1 medicine (Nov 2025)
    • Pancreatic Cancer (Jul 2025)
    • Complement Biology and Therapeutics (May 2025)
    • Evolving insights into MASLD and MASH pathogenesis and treatment (Apr 2025)
    • Microbiome in Health and Disease (Feb 2025)
    • Substance Use Disorders (Oct 2024)
    • Clonal Hematopoiesis (Oct 2024)
    • View all review series ...
  • Viewpoint
  • Collections
    • In-Press Preview
    • Clinical Research and Public Health
    • Research Letters
    • Letters to the Editor
    • Editorials
    • Commentaries
    • Editor's notes
    • Reviews
    • Viewpoints
    • 100th anniversary
    • Top read articles

  • Current issue
  • Past issues
  • Specialties
  • Reviews
  • Review series
  • Conversations with Giants in Medicine
  • Video Abstracts
  • In-Press Preview
  • Clinical Research and Public Health
  • Research Letters
  • Letters to the Editor
  • Editorials
  • Commentaries
  • Editor's notes
  • Reviews
  • Viewpoints
  • 100th anniversary
  • Top read articles
  • About
  • Editors
  • Consulting Editors
  • For authors
  • Publication ethics
  • Publication alerts by email
  • Advertising
  • Job board
  • Contact
Immune checkpoint blockade induces distinct alterations in the microenvironments of primary and metastatic brain tumors
Lu Sun, Jenny C. Kienzler, Jeremy G. Reynoso, Alexander Lee, Eileen Shiuan, Shanpeng Li, Jiyoon Kim, Lizhong Ding, Amber J. Monteleone, Geoffrey C. Owens, Joanna J. Phillips, Richard G. Everson, David Nathanson, Timothy F. Cloughesy, Gang Li, Linda M. Liau, Willy Hugo, Won Kim, Robert M. Prins
Lu Sun, Jenny C. Kienzler, Jeremy G. Reynoso, Alexander Lee, Eileen Shiuan, Shanpeng Li, Jiyoon Kim, Lizhong Ding, Amber J. Monteleone, Geoffrey C. Owens, Joanna J. Phillips, Richard G. Everson, David Nathanson, Timothy F. Cloughesy, Gang Li, Linda M. Liau, Willy Hugo, Won Kim, Robert M. Prins
View: Text | PDF
Research Article Immunology Neuroscience

Immune checkpoint blockade induces distinct alterations in the microenvironments of primary and metastatic brain tumors

  • Text
  • PDF
Abstract

In comparison with responses in recurrent glioblastoma (rGBM), the intracranial response of brain metastases (BrM) to immune checkpoint blockade (ICB) is less well studied. Here, we present an integrated single-cell RNA-Seq (scRNA-Seq) study of 19 ICB-naive and 9 ICB-treated BrM samples from our own and published data sets. We compared them with our previously published scRNA-Seq data from rGBM and found that ICB led to more prominent T cell infiltration into BrM than rGBM. These BrM-infiltrating T cells exhibited a tumor-specific phenotype and displayed greater activated/exhausted features. We also used multiplex immunofluorescence and spatial transcriptomics to reveal that ICB reduced a distinct CD206+ macrophage population in the perivascular space, which may modulate T cell entry into BrM. Furthermore, we identified a subset of progenitor exhausted T cells that correlated with longer overall survival in BrM patients. Our study provides a comprehensive immune cellular landscape of ICB’s effect on metastatic brain tumors and offers insights into potential strategies for improving ICB efficacy for brain tumor patients.

Authors

Lu Sun, Jenny C. Kienzler, Jeremy G. Reynoso, Alexander Lee, Eileen Shiuan, Shanpeng Li, Jiyoon Kim, Lizhong Ding, Amber J. Monteleone, Geoffrey C. Owens, Joanna J. Phillips, Richard G. Everson, David Nathanson, Timothy F. Cloughesy, Gang Li, Linda M. Liau, Willy Hugo, Won Kim, Robert M. Prins

×

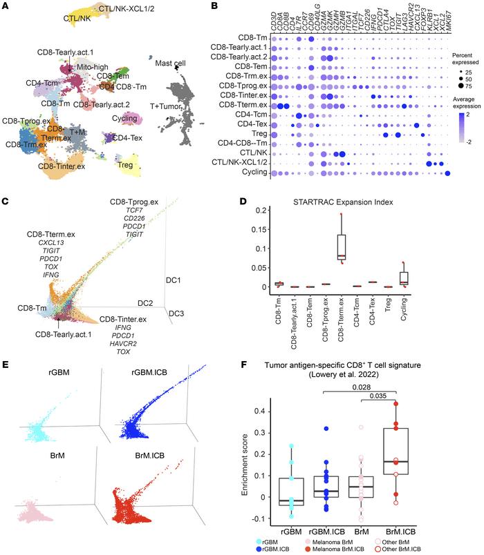
Figure 2

scRNA-Seq analysis of intratumoral lymphoid cells.

Options: View larger image (or click on image) Download as PowerPoint
scRNA-Seq analysis of intratumoral lymphoid cells.
(A) UMAP of the lymph...
(A) UMAP of the lymphoid cells, with 32,508 cells from 53 patients: 11 rGBM, 14 rGBM.ICB, 19 BrM, and 9 BrM.ICB. (B) Dot plots of marker genes of lymphoid cell subtypes. (C) 3D diffusion map of CD8+ T cell clusters identified in A. Colors of the cell types are the same as in A. (D) Box plot of clonal expansion levels of T cell clusters from the 3 BrM.ICB samples with paired scTCR-Seq data. (E) 3D diffusion map as in C overlaid with each cell’s tumor type and treatment. (F) Sample-level enrichment score of tumor-specific CD8+ T cell gene signature across different tumor groups: 11 rGBM, 14 rGBM.ICB, 18 BrM, and 9 BrM.ICB. One BrM sample was excluded because it had fewer than 20 lymphoid cells. For all box plots, each dot represents a patient, the lower and upper bounds indicate the 25th and 75th percentiles, and the middle lines the median values. P values were calculated using a 2-sided Wilcoxon’s rank-sum test.

Copyright © 2025 American Society for Clinical Investigation
ISSN: 0021-9738 (print), 1558-8238 (online)

Sign up for email alerts