Go to JCI Insight
  • About
  • Editors
  • Consulting Editors
  • For authors
  • Publication ethics
  • Publication alerts by email
  • Advertising
  • Job board
  • Contact
  • Clinical Research and Public Health
  • Current issue
  • Past issues
  • By specialty
    • COVID-19
    • Cardiology
    • Gastroenterology
    • Immunology
    • Metabolism
    • Nephrology
    • Neuroscience
    • Oncology
    • Pulmonology
    • Vascular biology
    • All ...
  • Videos
    • ASCI Milestone Awards
    • Video Abstracts
    • Conversations with Giants in Medicine
  • Reviews
    • View all reviews ...
    • Clinical innovation and scientific progress in GLP-1 medicine (Nov 2025)
    • Pancreatic Cancer (Jul 2025)
    • Complement Biology and Therapeutics (May 2025)
    • Evolving insights into MASLD and MASH pathogenesis and treatment (Apr 2025)
    • Microbiome in Health and Disease (Feb 2025)
    • Substance Use Disorders (Oct 2024)
    • Clonal Hematopoiesis (Oct 2024)
    • View all review series ...
  • Viewpoint
  • Collections
    • In-Press Preview
    • Clinical Research and Public Health
    • Research Letters
    • Letters to the Editor
    • Editorials
    • Commentaries
    • Editor's notes
    • Reviews
    • Viewpoints
    • 100th anniversary
    • Top read articles

  • Current issue
  • Past issues
  • Specialties
  • Reviews
  • Review series
  • ASCI Milestone Awards
  • Video Abstracts
  • Conversations with Giants in Medicine
  • In-Press Preview
  • Clinical Research and Public Health
  • Research Letters
  • Letters to the Editor
  • Editorials
  • Commentaries
  • Editor's notes
  • Reviews
  • Viewpoints
  • 100th anniversary
  • Top read articles
  • About
  • Editors
  • Consulting Editors
  • For authors
  • Publication ethics
  • Publication alerts by email
  • Advertising
  • Job board
  • Contact
Ruxolitinib improves hematopoietic regeneration by restoring mesenchymal stromal cell function in acute graft-versus-host disease
Yan Lin, Quan Gu, Shihong Lu, Zengkai Pan, Zining Yang, Yapu Li, Shangda Yang, Yanling Lv, Zhaofeng Zheng, Guohuan Sun, Fanglin Gou, Chang Xu, Xiangnan Zhao, Fengjiao Wang, Chenchen Wang, Shiru Yuan, Xiaobao Xie, Yang Cao, Yue Liu, Weiying Gu, Tao Cheng, Hui Cheng, Xiaoxia Hu
Yan Lin, Quan Gu, Shihong Lu, Zengkai Pan, Zining Yang, Yapu Li, Shangda Yang, Yanling Lv, Zhaofeng Zheng, Guohuan Sun, Fanglin Gou, Chang Xu, Xiangnan Zhao, Fengjiao Wang, Chenchen Wang, Shiru Yuan, Xiaobao Xie, Yang Cao, Yue Liu, Weiying Gu, Tao Cheng, Hui Cheng, Xiaoxia Hu
View: Text | PDF | Corrigendum
Research Article

Ruxolitinib improves hematopoietic regeneration by restoring mesenchymal stromal cell function in acute graft-versus-host disease

  • Text
  • PDF
Abstract

Acute graft-versus-host disease (aGVHD) is a severe complication of allogeneic hematopoietic stem cell transplantation. Hematopoietic dysfunction accompanied by severe aGVHD, which may be caused by niche impairment, is a long-standing clinical problem. However, how the bone marrow (BM) niche is damaged in aGVHD hosts is poorly defined. To comprehensively address this question, we used a haplo-MHC–matched transplantation aGVHD murine model and performed single-cell RNA-Seq of nonhematopoietic BM cells. Transcriptional analysis showed that BM mesenchymal stromal cells (BMSCs) were severely affected, with a reduction in cell ratio, abnormal metabolism, compromised differentiation potential, and defective hematopoiesis-supportive function, all of which were validated by functional assays. We found that ruxolitinib, a selective JAK1/2 inhibitor, ameliorated aGVHD-related hematopoietic dysfunction through a direct effect on recipient BMSCs, resulting in improved proliferation ability, adipogenesis/osteogenesis potential, mitochondria metabolism capacity, and crosstalk with donor-derived hematopoietic stem/progenitor cells. By inhibiting the JAK2/STAT1 pathway, ruxolitinib maintained long-term improvement of aGVHD BMSC function. Additionally, ruxolitinib pretreatment in vitro primed BMSCs to better support donor-derived hematopoiesis in vivo. These observations in the murine model were validated in patient samples. Overall, our findings suggest that ruxolitinib can directly restore BMSC function via the JAK2/STAT1 pathway and, in turn, improve the hematopoietic dysfunction caused by aGVHD.

Authors

Yan Lin, Quan Gu, Shihong Lu, Zengkai Pan, Zining Yang, Yapu Li, Shangda Yang, Yanling Lv, Zhaofeng Zheng, Guohuan Sun, Fanglin Gou, Chang Xu, Xiangnan Zhao, Fengjiao Wang, Chenchen Wang, Shiru Yuan, Xiaobao Xie, Yang Cao, Yue Liu, Weiying Gu, Tao Cheng, Hui Cheng, Xiaoxia Hu

×

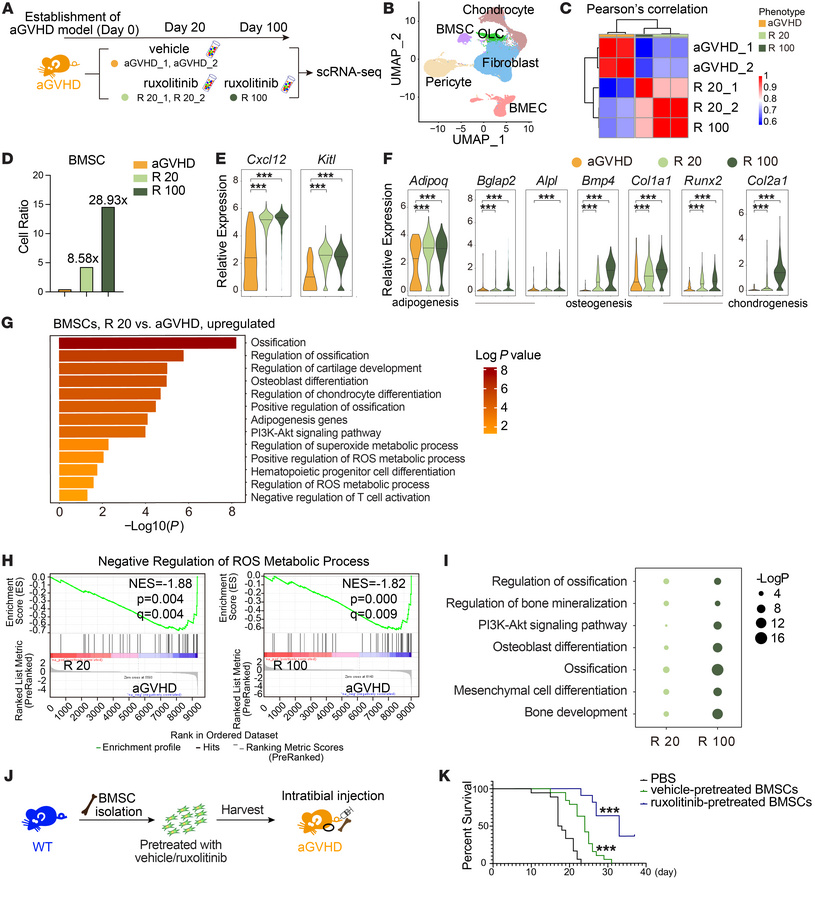
Figure 6

scRNA-Seq shows long-term protective effects of ruxolitinib on aGVHD BMSCs.

Options: View larger image (or click on image) Download as PowerPoint
scRNA-Seq shows long-term protective effects of ruxolitinib on aGVHD BMS...
(A) Procedure for scRNA-Seq during long-term follow-up after ruxolitinb treatment. aGVHD, n = 16 per sample; R 20, n = 20 per sample; R 100, n = 10. (B) t-SNE map of niche cells. (C) Pearson’s correlation between the average gene expression profiles of samples. (D) BMSC ratio during long-term follow-up after ruxolitinb treatment. (E and F) Violin plots of expression levels of niche factor– (E) and differentiation-related (F) genes in BMSCs. (G) GO term enrichment of upregulated genes in ruxolitinib-treated aGVHD BMSCs. (H) GO term enrichment of ROS metabolic process–related pathway. (I) Common features of BMSCs among samples at different time points. (J and K) Procedure (J) and survival (K) after intratibial BMSC injection (cultured BMSCs, pretreated with vehicle or ruxolitinib); n = 10 per group. ***P < 0.001, by Wilcoxon rank-sum test (E and F) and log-rank test (K). R 20, day 20 after transplantation (12 hours after ruxolitinib treatment); R 100, day 100 after transplantation (day 80 after ruxolitinib treatment).

Copyright © 2026 American Society for Clinical Investigation
ISSN: 0021-9738 (print), 1558-8238 (online)

Sign up for email alerts