Go to JCI Insight
  • About
  • Editors
  • Consulting Editors
  • For authors
  • Publication ethics
  • Publication alerts by email
  • Advertising
  • Job board
  • Contact
  • Clinical Research and Public Health
  • Current issue
  • Past issues
  • By specialty
    • COVID-19
    • Cardiology
    • Gastroenterology
    • Immunology
    • Metabolism
    • Nephrology
    • Neuroscience
    • Oncology
    • Pulmonology
    • Vascular biology
    • All ...
  • Videos
    • Conversations with Giants in Medicine
    • Video Abstracts
  • Reviews
    • View all reviews ...
    • Clinical innovation and scientific progress in GLP-1 medicine (Nov 2025)
    • Pancreatic Cancer (Jul 2025)
    • Complement Biology and Therapeutics (May 2025)
    • Evolving insights into MASLD and MASH pathogenesis and treatment (Apr 2025)
    • Microbiome in Health and Disease (Feb 2025)
    • Substance Use Disorders (Oct 2024)
    • Clonal Hematopoiesis (Oct 2024)
    • View all review series ...
  • Viewpoint
  • Collections
    • In-Press Preview
    • Clinical Research and Public Health
    • Research Letters
    • Letters to the Editor
    • Editorials
    • Commentaries
    • Editor's notes
    • Reviews
    • Viewpoints
    • 100th anniversary
    • Top read articles

  • Current issue
  • Past issues
  • Specialties
  • Reviews
  • Review series
  • Conversations with Giants in Medicine
  • Video Abstracts
  • In-Press Preview
  • Clinical Research and Public Health
  • Research Letters
  • Letters to the Editor
  • Editorials
  • Commentaries
  • Editor's notes
  • Reviews
  • Viewpoints
  • 100th anniversary
  • Top read articles
  • About
  • Editors
  • Consulting Editors
  • For authors
  • Publication ethics
  • Publication alerts by email
  • Advertising
  • Job board
  • Contact
Transcription factor FOXF1 identifies compartmentally distinct mesenchymal cells with a role in lung allograft fibrogenesis
Russell R. Braeuer, … , Joshua D. Welch, Vibha N. Lama
Russell R. Braeuer, … , Joshua D. Welch, Vibha N. Lama
Published September 21, 2021
Citation Information: J Clin Invest. 2021;131(21):e147343. https://doi.org/10.1172/JCI147343.
View: Text | PDF
Concise Communication Cell biology Pulmonology

Transcription factor FOXF1 identifies compartmentally distinct mesenchymal cells with a role in lung allograft fibrogenesis

  • Text
  • PDF
Abstract

In this study, we demonstrate that forkhead box F1 (FOXF1), a mesenchymal transcriptional factor essential for lung development, was retained in a topographically distinct mesenchymal stromal cell population along the bronchovascular space in an adult lung and identify this distinct subset of collagen-expressing cells as key players in lung allograft remodeling and fibrosis. Using Foxf1-tdTomato BAC (Foxf1-tdTomato) and Foxf1-tdTomato Col1a1-GFP mice, we show that Lin–Foxf1+ cells encompassed the stem cell antigen 1+CD34+ (Sca1+CD34+) subset of collagen 1–expressing mesenchymal cells (MCs) with a capacity to generate CFU and lung epithelial organoids. Histologically, FOXF1-expressing MCs formed a 3D network along the conducting airways; FOXF1 was noted to be conspicuously absent in MCs in the alveolar compartment. Bulk and single-cell RNA-Seq confirmed distinct transcriptional signatures of Foxf1+ and Foxf1– MCs, with Foxf1-expressing cells delineated by their high expression of the transcription factor glioma-associated oncogene 1 (Gli1) and low expression of integrin α8 (Itga), versus other collagen-expressing MCs. FOXF1+Gli1+ MCs showed proximity to Sonic hedgehog–expressing (Shh-expressing) bronchial epithelium, and mesenchymal expression of Foxf1 and Gli1 was found to be dependent on paracrine Shh signaling in epithelial organoids. Using a murine lung transplant model, we show dysregulation of epithelial-mesenchymal SHH/GLI1/FOXF1 crosstalk and expansion of this specific peribronchial MC population in chronically rejecting fibrotic lung allografts.

Authors

Russell R. Braeuer, Natalie M. Walker, Keizo Misumi, Serina Mazzoni-Putman, Yoshiro Aoki, Ruohan Liao, Ragini Vittal, Gabriel G. Kleer, David S. Wheeler, Jonathan Z. Sexton, Carol F. Farver, Joshua D. Welch, Vibha N. Lama

×

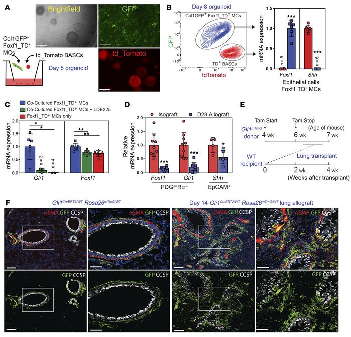
Figure 4

FOXF1 and Gli1 expression and expansion of Gli1+ MCs in an orthotopic mouse lung transplant model.

Options: View larger image (or click on image) Download as PowerPoint
FOXF1 and Gli1 expression and expansion of Gli1+ MCs in an orthotopic mo...
(A) Generation of 3D epithelial organoids in coculture of Foxf1-tdTomato+Col1GFP+ MCs and BASCs from Rosa26mTmG mice. Scale bars: 500 μm. (B) Flow cytometry–sorted cell populations from organoids were analyzed by real-time PCR. (C) Foxf1+_MCs were cocultured with BASCs, with or without the Shh signaling inhibitor LDE225 (0.75 μM), and compared with Foxf1_MCs cultured in Matrigel alone. (D) Mesenchymal (Lin–PDGFRα+) and epithelial (Lin–EpCAM+) cells sorted from isografts and allografts in the orthotopic mouse lung transplant model were analyzed for the indicated genes by real-time PCR. D28, day 28. (E) Schema for the generation of Gli1CreERT2/WT Rosa26mTmG donor mice and lung transplant experiments. Tam, tamoxifen. (F) Representative immunofluorescence images of lineage-traced Gli1GFP+ MCs in 2 control and 3 transplanted lungs. Scale bars: 100 μm (zoom, cropped: 50 μm). Data indicate the mean ± SD. *P < 0.05, **P < 0.01, and ***P < 0.001, by 2-tailed unpaired t test (B and D) and 1-way ANOVA with Bonferroni’s test (C).

Copyright © 2025 American Society for Clinical Investigation
ISSN: 0021-9738 (print), 1558-8238 (online)

Sign up for email alerts