Go to JCI Insight
  • About
  • Editors
  • Consulting Editors
  • For authors
  • Publication ethics
  • Publication alerts by email
  • Advertising
  • Job board
  • Contact
  • Clinical Research and Public Health
  • Current issue
  • Past issues
  • By specialty
    • COVID-19
    • Cardiology
    • Gastroenterology
    • Immunology
    • Metabolism
    • Nephrology
    • Neuroscience
    • Oncology
    • Pulmonology
    • Vascular biology
    • All ...
  • Videos
    • ASCI Milestone Awards
    • Video Abstracts
    • Conversations with Giants in Medicine
  • Reviews
    • View all reviews ...
    • Clinical innovation and scientific progress in GLP-1 medicine (Nov 2025)
    • Pancreatic Cancer (Jul 2025)
    • Complement Biology and Therapeutics (May 2025)
    • Evolving insights into MASLD and MASH pathogenesis and treatment (Apr 2025)
    • Microbiome in Health and Disease (Feb 2025)
    • Substance Use Disorders (Oct 2024)
    • Clonal Hematopoiesis (Oct 2024)
    • View all review series ...
  • Viewpoint
  • Collections
    • In-Press Preview
    • Clinical Research and Public Health
    • Research Letters
    • Letters to the Editor
    • Editorials
    • Commentaries
    • Editor's notes
    • Reviews
    • Viewpoints
    • 100th anniversary
    • Top read articles

  • Current issue
  • Past issues
  • Specialties
  • Reviews
  • Review series
  • ASCI Milestone Awards
  • Video Abstracts
  • Conversations with Giants in Medicine
  • In-Press Preview
  • Clinical Research and Public Health
  • Research Letters
  • Letters to the Editor
  • Editorials
  • Commentaries
  • Editor's notes
  • Reviews
  • Viewpoints
  • 100th anniversary
  • Top read articles
  • About
  • Editors
  • Consulting Editors
  • For authors
  • Publication ethics
  • Publication alerts by email
  • Advertising
  • Job board
  • Contact
Rectal tissue and vaginal tissue from intravenous VRC01 recipients show protection against ex vivo HIV-1 challenge
Rena D. Astronomo, Maria P. Lemos, Sandeep R. Narpala, Julie Czartoski, Lamar Ballweber Fleming, Kelly E. Seaton, Madhu Prabhakaran, Yunda Huang, Yiwen Lu, Katharine Westerberg, Lily Zhang, Mary K. Gross, John Hural, Hong-Van Tieu, Lindsey R. Baden, Scott Hammer, Ian Frank, Christina Ochsenbauer, Nicole Grunenberg, Julie E. Ledgerwood, Kenneth Mayer, Georgia Tomaras, Adrian B. McDermott, M. Juliana McElrath
Rena D. Astronomo, Maria P. Lemos, Sandeep R. Narpala, Julie Czartoski, Lamar Ballweber Fleming, Kelly E. Seaton, Madhu Prabhakaran, Yunda Huang, Yiwen Lu, Katharine Westerberg, Lily Zhang, Mary K. Gross, John Hural, Hong-Van Tieu, Lindsey R. Baden, Scott Hammer, Ian Frank, Christina Ochsenbauer, Nicole Grunenberg, Julie E. Ledgerwood, Kenneth Mayer, Georgia Tomaras, Adrian B. McDermott, M. Juliana McElrath
View: Text | PDF
Clinical Research and Public Health AIDS/HIV

Rectal tissue and vaginal tissue from intravenous VRC01 recipients show protection against ex vivo HIV-1 challenge

  • Text
  • PDF
Abstract

Background VRC01, a potent, broadly neutralizing monoclonal antibody, inhibits simian-HIV infection in animal models. The HVTN 104 study assessed the safety and pharmacokinetics of VRC01 in humans. We extend the clinical evaluation to determine intravenously infused VRC01 distribution and protective function at mucosal sites of HIV-1 entry.Methods Healthy, HIV-1–uninfected men (n = 7) and women (n = 5) receiving VRC01 every 2 months provided mucosal and serum samples once, 4–13 days after infusion. Eleven male and 8 female HIV-seronegative volunteers provided untreated control samples. VRC01 levels were measured in serum, secretions, and tissue, and HIV-1 inhibition was determined in tissue explants.Results Median VRC01 levels were quantifiable in serum (96.2 μg/mL or 1.3 pg/ng protein), rectal tissue (0.11 pg/ng protein), rectal secretions (0.13 pg/ng protein), vaginal tissue (0.1 pg/ng protein), and cervical secretions (0.44 pg/ng protein) from all recipients. VRC01/IgG ratios in male serum correlated with those in paired rectal tissue (r = 0.893, P = 0.012) and rectal secretions (r = 0.9643, P = 0.003). Ex vivo HIV-1Bal26 challenge infected 4 of 21 rectal explants from VRC01 recipients versus 20 of 22 from controls (P = 0.005); HIV-1Du422.1 infected 20 of 21 rectal explants from VRC01 recipients and 12 of 12 from controls (P = 0.639). HIV-1Bal26 infected 0 of 14 vaginal explants of VRC01 recipients compared with 23 of 28 control explants (P = 0.003).Conclusion Intravenous VRC01 distributes into the female genital and male rectal mucosa and retains anti–HIV-1 functionality, inhibiting a highly neutralization-sensitive but not a highly resistant HIV-1 strain in mucosal tissue. These findings lend insight into VRC01 mucosal infiltration and provide perspective on in vivo protective efficacy.Funding National Institute of Allergy and Infectious Diseases and Bill & Melinda Gates Foundation.

Authors

Rena D. Astronomo, Maria P. Lemos, Sandeep R. Narpala, Julie Czartoski, Lamar Ballweber Fleming, Kelly E. Seaton, Madhu Prabhakaran, Yunda Huang, Yiwen Lu, Katharine Westerberg, Lily Zhang, Mary K. Gross, John Hural, Hong-Van Tieu, Lindsey R. Baden, Scott Hammer, Ian Frank, Christina Ochsenbauer, Nicole Grunenberg, Julie E. Ledgerwood, Kenneth Mayer, Georgia Tomaras, Adrian B. McDermott, M. Juliana McElrath

×

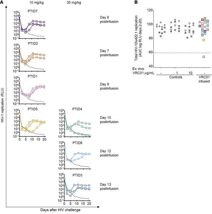
Figure 4

Susceptibility of rectal biopsies from VRC01-infused male participants to ex vivo HIV-1Du422.1 challenge.

Options: View larger image (or click on image) Download as PowerPoint
Susceptibility of rectal biopsies from VRC01-infused male participants t...
(A) HIV-1 infection kinetics for rectal explants from VRC01-infused participants challenged with VRC01 neutralization–resistant HIV-1Du422.1. Graphs are arranged by infusion dose (left, 10 mg/kg; right, 30 mg/kg) and collection time postinfusion (n = 7). Each curve corresponds to the infection readout of a single tissue explant section challenged with virus. Dashed black lines represent the threshold for detecting infection, defined by the average log RLU plus 2 standard deviations of explants challenged with Du422.1 in the presence of bn-mAbs or antiretrovirals (n = 6). (B) Total HIV-1Du422.1 replication for individual explants from VRC01-infused (color-coded squares, n = 7) or uninfused control (gray symbols, n = 6) participants is summarized by scaled log RLU AUC. HIV-1Du422.1 challenges of control explants were done in the absence or presence of VRC01 added ex vivo, at the indicated concentrations, demonstrating the relative resistance of the virus to VRC01 in an explant culture assay. Unique symbols are used to denote explants from different donors. Statistical significance was assessed by Dunn’s tests.

Copyright © 2026 American Society for Clinical Investigation
ISSN: 0021-9738 (print), 1558-8238 (online)

Sign up for email alerts