Go to JCI Insight
  • About
  • Editors
  • Consulting Editors
  • For authors
  • Publication ethics
  • Publication alerts by email
  • Advertising
  • Job board
  • Contact
  • Clinical Research and Public Health
  • Current issue
  • Past issues
  • By specialty
    • COVID-19
    • Cardiology
    • Gastroenterology
    • Immunology
    • Metabolism
    • Nephrology
    • Neuroscience
    • Oncology
    • Pulmonology
    • Vascular biology
    • All ...
  • Videos
    • Conversations with Giants in Medicine
    • Video Abstracts
  • Reviews
    • View all reviews ...
    • Clinical innovation and scientific progress in GLP-1 medicine (Nov 2025)
    • Pancreatic Cancer (Jul 2025)
    • Complement Biology and Therapeutics (May 2025)
    • Evolving insights into MASLD and MASH pathogenesis and treatment (Apr 2025)
    • Microbiome in Health and Disease (Feb 2025)
    • Substance Use Disorders (Oct 2024)
    • Clonal Hematopoiesis (Oct 2024)
    • View all review series ...
  • Viewpoint
  • Collections
    • In-Press Preview
    • Clinical Research and Public Health
    • Research Letters
    • Letters to the Editor
    • Editorials
    • Commentaries
    • Editor's notes
    • Reviews
    • Viewpoints
    • 100th anniversary
    • Top read articles

  • Current issue
  • Past issues
  • Specialties
  • Reviews
  • Review series
  • Conversations with Giants in Medicine
  • Video Abstracts
  • In-Press Preview
  • Clinical Research and Public Health
  • Research Letters
  • Letters to the Editor
  • Editorials
  • Commentaries
  • Editor's notes
  • Reviews
  • Viewpoints
  • 100th anniversary
  • Top read articles
  • About
  • Editors
  • Consulting Editors
  • For authors
  • Publication ethics
  • Publication alerts by email
  • Advertising
  • Job board
  • Contact
Brain immune cells undergo cGAS/STING-dependent apoptosis during herpes simplex virus type 1 infection to limit type I IFN production
Line S. Reinert, Ahmad S. Rashidi, Diana N. Tran, Georgios Katzilieris-Petras, Astrid K. Hvidt, Mette Gohr, Stefanie Fruhwürth, Chiranjeevi Bodda, Martin K. Thomsen, Mikkel H. Vendelbo, Ahmad R. Khan, Brian Hansen, Petra Bergström, Lotta Agholme, Trine H. Mogensen, Maria H. Christensen, Jens R. Nyengaard, Ganes C. Sen, Henrik Zetterberg, Georges MGM Verjans, Søren R. Paludan
Line S. Reinert, Ahmad S. Rashidi, Diana N. Tran, Georgios Katzilieris-Petras, Astrid K. Hvidt, Mette Gohr, Stefanie Fruhwürth, Chiranjeevi Bodda, Martin K. Thomsen, Mikkel H. Vendelbo, Ahmad R. Khan, Brian Hansen, Petra Bergström, Lotta Agholme, Trine H. Mogensen, Maria H. Christensen, Jens R. Nyengaard, Ganes C. Sen, Henrik Zetterberg, Georges MGM Verjans, Søren R. Paludan
View: Text | PDF
Research Article Immunology Infectious disease

Brain immune cells undergo cGAS/STING-dependent apoptosis during herpes simplex virus type 1 infection to limit type I IFN production

  • Text
  • PDF
Abstract

Protection of the brain from viral infections involves the type I IFN (IFN-I) system, defects in which render humans susceptible to herpes simplex encephalitis (HSE). However, excessive cerebral IFN-I levels lead to pathologies, suggesting the need for tight regulation of responses. Based on data from mouse models, human HSE cases, and primary cell culture systems, we showed that microglia and other immune cells undergo apoptosis in the HSV-1–infected brain through a mechanism dependent on the cyclic GMP-AMP synthase/stimulator of interferon genes (cGAS/STING) pathway, but independent of IFN-I. HSV-1 infection of microglia induced cGAS-dependent apoptosis at high viral doses, whereas lower viral doses led to IFN-I responses. Importantly, inhibition of caspase activity prevented microglial cell death and augmented IFN-I responses. Accordingly, HSV-1–infected organotypic brain slices or mice treated with a caspase inhibitor exhibited lower viral load and an improved infection outcome. Collectively, we identify an activation-induced apoptosis program in brain immune cells that downmodulates local immune responses.

Authors

Line S. Reinert, Ahmad S. Rashidi, Diana N. Tran, Georgios Katzilieris-Petras, Astrid K. Hvidt, Mette Gohr, Stefanie Fruhwürth, Chiranjeevi Bodda, Martin K. Thomsen, Mikkel H. Vendelbo, Ahmad R. Khan, Brian Hansen, Petra Bergström, Lotta Agholme, Trine H. Mogensen, Maria H. Christensen, Jens R. Nyengaard, Ganes C. Sen, Henrik Zetterberg, Georges MGM Verjans, Søren R. Paludan

×

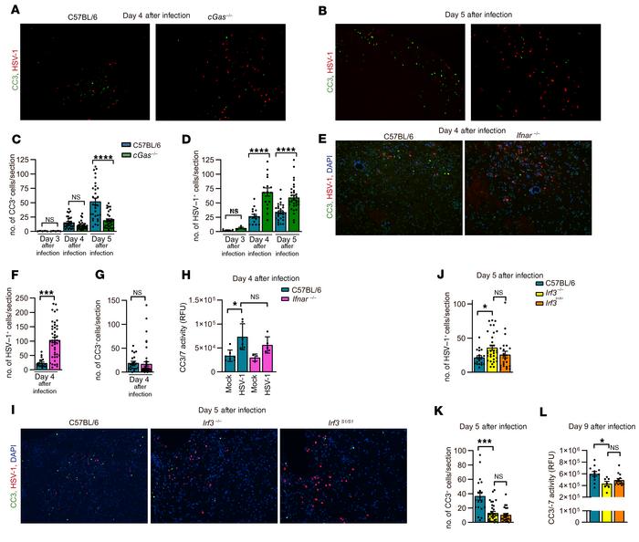
Figure 3

HSV-1–induced apoptosis in the brain is independent of IFNAR but dependent on IRF3.

Options: View larger image (or click on image) Download as PowerPoint
HSV-1–induced apoptosis in the brain is independent of IFNAR but depende...
(A and B) WT and cGas–/– mice were infected with HSV-1 (2 × 106 PFU/cornea) and the brainstems dissected at either (A) day 4 or (B) day 5 after infection. Tissue sections were stained for HSV-1 (VP-5, red) and cleaved caspase-3 (CC3) (green). Representative images are shown in A and B and quantification of CC3pos cells and HSV-1–infected cells per section presented as mean ± SEM (C and D), n = 5–32 images per group, and 5–8 animals per group. (E–G) CC3 and virus levels in the brainstem of WT and Ifnar–/– mice detected as in A, C, and D at day 4 after infection, n = 20–44 images per group, and 4–5 animals per group. (I–K) CC3 and virus levels in the brainstem of WT and Irf3–/– and Irf3S1/S1 mice detected as in B–D at day 5 after infection. n = 19–32 images per group, and 4–8 animals per group. (H and L) Brainstem homogenates from HSV-1–infected mice were analyzed for CC3 activity and data presented as mean ± SEM, n = 3–15 per group. P values were calculated using 2-way ANOVA with Bonferroni’s post hoc test (C and D), 1-way ANOVA with Kruskal-Wallis multiple-comparison test (H and L), and Wilcoxon rank-sum test (F and G). For D, F, and J, only sections with clear HSV-1pos cells were counted. All results presented in this figure are representative of at least 3 independent experiments; original magnification, ×20. P > 0.05 (NS); *0.01 < P < 0.05; **0.001 < P < 0.01; ***0.0001 < P < 0.001; ****P < 0.0001.

Copyright © 2025 American Society for Clinical Investigation
ISSN: 0021-9738 (print), 1558-8238 (online)

Sign up for email alerts