Go to JCI Insight
  • About
  • Editors
  • Consulting Editors
  • For authors
  • Publication ethics
  • Publication alerts by email
  • Advertising
  • Job board
  • Contact
  • Clinical Research and Public Health
  • Current issue
  • Past issues
  • By specialty
    • COVID-19
    • Cardiology
    • Gastroenterology
    • Immunology
    • Metabolism
    • Nephrology
    • Neuroscience
    • Oncology
    • Pulmonology
    • Vascular biology
    • All ...
  • Videos
    • Conversations with Giants in Medicine
    • Video Abstracts
  • Reviews
    • View all reviews ...
    • Clinical innovation and scientific progress in GLP-1 medicine (Nov 2025)
    • Pancreatic Cancer (Jul 2025)
    • Complement Biology and Therapeutics (May 2025)
    • Evolving insights into MASLD and MASH pathogenesis and treatment (Apr 2025)
    • Microbiome in Health and Disease (Feb 2025)
    • Substance Use Disorders (Oct 2024)
    • Clonal Hematopoiesis (Oct 2024)
    • View all review series ...
  • Viewpoint
  • Collections
    • In-Press Preview
    • Clinical Research and Public Health
    • Research Letters
    • Letters to the Editor
    • Editorials
    • Commentaries
    • Editor's notes
    • Reviews
    • Viewpoints
    • 100th anniversary
    • Top read articles

  • Current issue
  • Past issues
  • Specialties
  • Reviews
  • Review series
  • Conversations with Giants in Medicine
  • Video Abstracts
  • In-Press Preview
  • Clinical Research and Public Health
  • Research Letters
  • Letters to the Editor
  • Editorials
  • Commentaries
  • Editor's notes
  • Reviews
  • Viewpoints
  • 100th anniversary
  • Top read articles
  • About
  • Editors
  • Consulting Editors
  • For authors
  • Publication ethics
  • Publication alerts by email
  • Advertising
  • Job board
  • Contact
LIN28B promotes the development of neuroendocrine prostate cancer
Jessica Lovnicki, Yu Gan, Tingting Feng, Yinan Li, Ning Xie, Chia-Hao Ho, Ahn R. Lee, Xufeng Chen, Lucia Nappi, Bo Han, Ladan Fazli, Jiaoti Huang, Martin E. Gleave, Xuesen Dong
Jessica Lovnicki, Yu Gan, Tingting Feng, Yinan Li, Ning Xie, Chia-Hao Ho, Ahn R. Lee, Xufeng Chen, Lucia Nappi, Bo Han, Ladan Fazli, Jiaoti Huang, Martin E. Gleave, Xuesen Dong
View: Text | PDF
Research Article Oncology

LIN28B promotes the development of neuroendocrine prostate cancer

  • Text
  • PDF
Abstract

Therapy-induced neuroendocrine prostate cancer (t-NEPC) is a highly aggressive subtype of prostate cancer with poor patient survival. Emerging evidence indicates that t-NEPC can develop when prostate adenocarcinoma cells acquire cancer stem-like cell signaling in the presence of androgen receptor inhibition, followed by redifferentiation toward neuroendocrine lineage and subsequent t-NEPC progression. Whether the stem-like signaling is controlled by the core pluripotency stem cell genes (e.g., LIN28 and SOX2) remains unknown. Here, we report that the transcription of the LIN28B isoform and SOX2 were co-upregulated in t-NEPC patient tumors, patient-derived xenografts, transgenic mice, and cell models. Immunohistochemistry validated that LIN28B and SOX2 protein expression were elevated in t-NEPC patient biopsies. Using prostate adenocarcinoma and t-NEPC cell models, we demonstrated that LIN28B induced a stem-like gene network, neuroendocrine biomarkers, and neuroendocrine cell morphology. LIN28B depletion by CRISPR inhibited t-NEPC tumorigenesis and xenograft growth. These LIN28B functions were mediated mainly through the suppression of let-7 miRNA expression, resulting in de-repression of the transcription factor HMGA2 and HMGA2-mediated SOX2 expression. This study revealed a mechanism by which t-NEPC can develop through the LIN28B/let-7/SOX2 axis that regulates a cancer cell stem-like gene network, highlighting LIN28B as a potential therapeutic target in t-NEPC.

Authors

Jessica Lovnicki, Yu Gan, Tingting Feng, Yinan Li, Ning Xie, Chia-Hao Ho, Ahn R. Lee, Xufeng Chen, Lucia Nappi, Bo Han, Ladan Fazli, Jiaoti Huang, Martin E. Gleave, Xuesen Dong

×

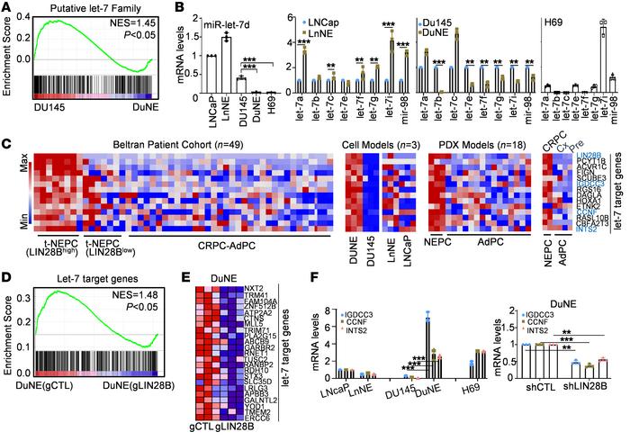
Figure 5

Let-7 is a negative downstream effector of LIN28B.

Options: View larger image (or click on image) Download as PowerPoint
Let-7 is a negative downstream effector of LIN28B.
(A) GSEA revealed the...
(A) GSEA revealed the enrichment of the “putative let-7 family” signature in DU145 cells in comparison with DuNE cells. (B) Real-time PCR measured several let-7 family members in LNCaP, LnNE, DU145, DuNE, and NCI-H69 cells. (C) The expression of putative let-7 target genes identified from the leading-edge gene list from GSEA (A) was stratified from RNA-Seq results from the Beltran patient cohort, DuNE, and LnNE cell models and LTL331 PDX models. (D) GSEA showed the enrichment of the “let-7 target gene” signature in DuNE(gLIN28B) cells in comparison with DuNE(gCTL) cells. (E) The expression of putative let-7 target genes identified from the leading-edge gene list from GSEA (D) was plotted. (F) The mRNA levels of IGDCC3, CCNF, and INTS2 were measured in LNCaP, LnNE, DU145, DuNE, and NCI-H69 cells by real-time PCR. The Student’s t test was used to compare results between 2 groups with **P < 0.01, ***P < 0.001.

Copyright © 2026 American Society for Clinical Investigation
ISSN: 0021-9738 (print), 1558-8238 (online)

Sign up for email alerts