Go to JCI Insight
  • About
  • Editors
  • Consulting Editors
  • For authors
  • Publication ethics
  • Publication alerts by email
  • Advertising
  • Job board
  • Contact
  • Clinical Research and Public Health
  • Current issue
  • Past issues
  • By specialty
    • COVID-19
    • Cardiology
    • Gastroenterology
    • Immunology
    • Metabolism
    • Nephrology
    • Neuroscience
    • Oncology
    • Pulmonology
    • Vascular biology
    • All ...
  • Videos
    • Conversations with Giants in Medicine
    • Video Abstracts
  • Reviews
    • View all reviews ...
    • Clinical innovation and scientific progress in GLP-1 medicine (Nov 2025)
    • Pancreatic Cancer (Jul 2025)
    • Complement Biology and Therapeutics (May 2025)
    • Evolving insights into MASLD and MASH pathogenesis and treatment (Apr 2025)
    • Microbiome in Health and Disease (Feb 2025)
    • Substance Use Disorders (Oct 2024)
    • Clonal Hematopoiesis (Oct 2024)
    • View all review series ...
  • Viewpoint
  • Collections
    • In-Press Preview
    • Clinical Research and Public Health
    • Research Letters
    • Letters to the Editor
    • Editorials
    • Commentaries
    • Editor's notes
    • Reviews
    • Viewpoints
    • 100th anniversary
    • Top read articles

  • Current issue
  • Past issues
  • Specialties
  • Reviews
  • Review series
  • Conversations with Giants in Medicine
  • Video Abstracts
  • In-Press Preview
  • Clinical Research and Public Health
  • Research Letters
  • Letters to the Editor
  • Editorials
  • Commentaries
  • Editor's notes
  • Reviews
  • Viewpoints
  • 100th anniversary
  • Top read articles
  • About
  • Editors
  • Consulting Editors
  • For authors
  • Publication ethics
  • Publication alerts by email
  • Advertising
  • Job board
  • Contact
HRAS germline mutations impair LKB1/AMPK signaling and mitochondrial homeostasis in Costello syndrome models
Laetitia Dard, Christophe Hubert, Pauline Esteves, Wendy Blanchard, Ghina Bou About, Lyla Baldasseroni, Elodie Dumon, Chloe Angelini, Mégane Delourme, Véronique Guyonnet-Dupérat, Stéphane Claverol, Laura Fontenille, Karima Kissa, Pierre-Emmanuel Séguéla, Jean-Benoît Thambo, Lévy Nicolas, Yann Herault, Nadège Bellance, Nivea Dias Amoedo, Frédérique Magdinier, Tania Sorg, Didier Lacombe, Rodrigue Rossignol
Laetitia Dard, Christophe Hubert, Pauline Esteves, Wendy Blanchard, Ghina Bou About, Lyla Baldasseroni, Elodie Dumon, Chloe Angelini, Mégane Delourme, Véronique Guyonnet-Dupérat, Stéphane Claverol, Laura Fontenille, Karima Kissa, Pierre-Emmanuel Séguéla, Jean-Benoît Thambo, Lévy Nicolas, Yann Herault, Nadège Bellance, Nivea Dias Amoedo, Frédérique Magdinier, Tania Sorg, Didier Lacombe, Rodrigue Rossignol
View: Text | PDF
Research Article Metabolism

HRAS germline mutations impair LKB1/AMPK signaling and mitochondrial homeostasis in Costello syndrome models

  • Text
  • PDF
Abstract

Germline mutations that activate genes in the canonical RAS/MAPK signaling pathway are responsible for rare human developmental disorders known as RASopathies. Here, we analyzed the molecular determinants of Costello syndrome (CS) using a mouse model expressing HRAS p.G12S, patient skin fibroblasts, hiPSC-derived human cardiomyocytes, a HRAS p.G12V zebrafish model, and human fibroblasts expressing lentiviral constructs carrying HRAS p.G12S or HRAS p.G12A mutations. The findings revealed alteration of mitochondrial proteostasis and defective oxidative phosphorylation in the heart and skeletal muscle of CS mice that were also found in the cell models of the disease. The underpinning mechanisms involved the inhibition of the AMPK signaling pathway by mutant forms of HRAS, leading to alteration of mitochondrial proteostasis and bioenergetics. Pharmacological activation of mitochondrial bioenergetics and quality control restored organelle function in HRAS p.G12A and p.G12S cell models, reduced left ventricle hypertrophy in CS mice, and diminished the occurrence of developmental defects in the CS zebrafish model. Collectively, these findings highlight the importance of mitochondrial proteostasis and bioenergetics in the pathophysiology of RASopathies and suggest that patients with CS may benefit from treatment with mitochondrial modulators.

Authors

Laetitia Dard, Christophe Hubert, Pauline Esteves, Wendy Blanchard, Ghina Bou About, Lyla Baldasseroni, Elodie Dumon, Chloe Angelini, Mégane Delourme, Véronique Guyonnet-Dupérat, Stéphane Claverol, Laura Fontenille, Karima Kissa, Pierre-Emmanuel Séguéla, Jean-Benoît Thambo, Lévy Nicolas, Yann Herault, Nadège Bellance, Nivea Dias Amoedo, Frédérique Magdinier, Tania Sorg, Didier Lacombe, Rodrigue Rossignol

×

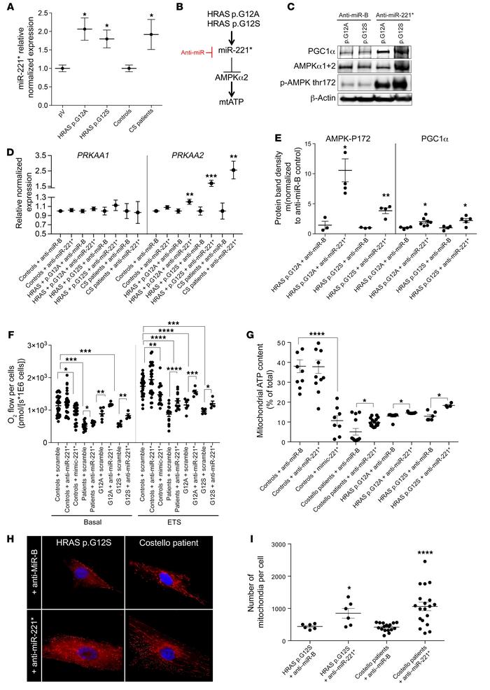
Figure 5

miR-221-5p inhibits AMPKα2 expression in an HRAS-dependent manner.

Options: View larger image (or click on image) Download as PowerPoint
miR-221-5p inhibits AMPKα2 expression in an HRAS-dependent manner.
(A) m...
(A) miR-221-5p (miR-221*) expression in skin fibroblasts from patients with CS and related transgenic cell models (n = 3). (B) Description of the HRAS/miR-221*/AMPK pathway. (C and D) Rescue of AMPKα2 expression by anti–miR-221-5p at the protein and the mRNA levels, respectively (n = 3). (E) Rescue of AMPKα2 expression, T172_P-AMPK/total AMPK ratio, and PGC1α expression by the anti–miR-221-5p (n ≥ 3). (F) Rescue of mitochondrial respiration by anti–miR-221-5p and its inhibition by a miR-221-5p mimic (n ≥ 3). (G) Rescue of mitochondrial steady-state ATP content by the anti–miR-221-5p (n ≥ 3). (H and I) Rescue of mitochondrial particles number by anti–miR-221-5p (n = 3). Original magnification, ×1000. Two-way ANOVA with Dunnett’s correction for multiple testing was used to compare the 3 groups of cells expressing HRAS p.G12A, HRAS p.G12S, or the empty plasmid control (pV) treated with the anti-miR scramble or the anti–miR-221-5p. Unpaired t test was used to compare the 2 groups of cells obtained from patients with CS and controls. Data are expressed as the mean ± SEM.*P < 0.05, **P < 0.01, ***P < 0.001, ****P < 0.0001.

Copyright © 2025 American Society for Clinical Investigation
ISSN: 0021-9738 (print), 1558-8238 (online)

Sign up for email alerts